Suppr超能文献

脂肪组织 METTL14 诱导的 N6 -甲基腺苷促进肥胖、胰岛素抵抗和非酒精性脂肪性肝病通过抑制β肾上腺素能信号和脂解。

Adipose METTL14-Elicited N -Methyladenosine Promotes Obesity, Insulin Resistance, and NAFLD Through Suppressing β Adrenergic Signaling and Lipolysis.

机构信息

Department of Molecular and Integrative Physiology, University of Michigan Medical School, Ann Arbor, MI, 48109, USA.

Elizabeth Weiser Caswell Diabetes Institute, University of Michigan, Ann Arbor, MI, 48109, USA.

出版信息

Adv Sci (Weinh). 2023 Oct;10(28):e2301645. doi: 10.1002/advs.202301645. Epub 2023 Aug 1.

Abstract

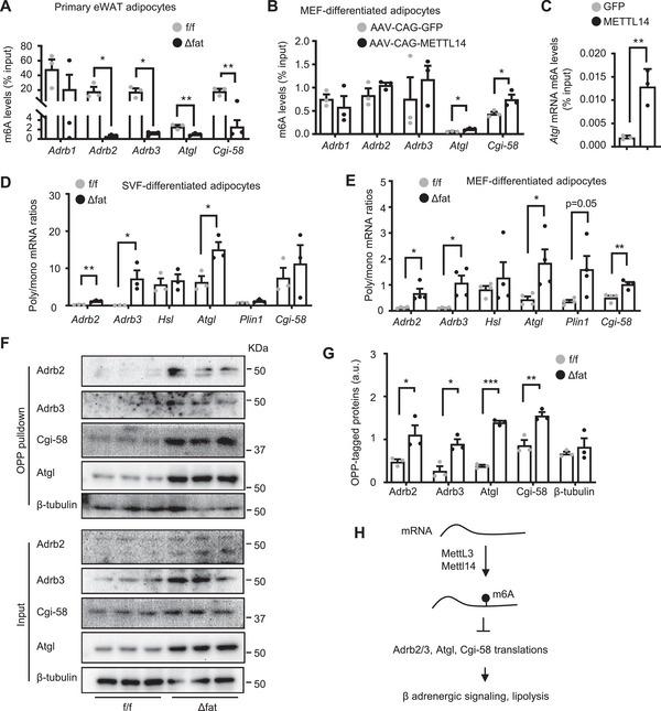
White adipose tissue (WAT) lipolysis releases free fatty acids as a key energy substance to support metabolism in fasting, cold exposure, and exercise. Atgl, in concert with Cgi-58, catalyzes the first lipolytic reaction. The sympathetic nervous system (SNS) stimulates lipolysis via neurotransmitter norepinephrine that activates adipocyte β adrenergic receptors (Adrb1-3). In obesity, adipose Adrb signaling and lipolysis are impaired, contributing to pathogenic WAT expansion; however, the underling mechanism remains poorly understood. Recent studies highlight importance of N -methyladenosine (m6A)-based RNA modification in health and disease. METTL14 heterodimerizes with METTL3 to form an RNA methyltransferase complex that installs m6A in transcripts. Here, this work shows that adipose Mettl3 and Mettl14 are influenced by fasting, refeeding, and insulin, and are upregulated in high fat diet (HFD) induced obesity. Adipose Adrb2, Adrb3, Atgl, and Cgi-58 transcript m6A contents are elevated in obesity. Mettl14 ablation decreases these transcripts' m6A contents and increases their translations and protein levels in adipocytes, thereby increasing Adrb signaling and lipolysis. Mice with adipocyte-specific deletion of Mettl14 are resistant to HFD-induced obesity, insulin resistance, glucose intolerance, and nonalcoholic fatty liver disease (NAFLD). These results unravel a METTL14/m6A/translation pathway governing Adrb signaling and lipolysis. METTL14/m6A-based epitranscriptomic reprogramming impairs adipose Adrb signaling and lipolysis, promoting obesity, NAFLD, and metabolic disease.

摘要

白色脂肪组织(WAT)的脂肪分解释放游离脂肪酸作为一种关键的能量物质,以支持禁食、寒冷暴露和运动时的新陈代谢。Atgl 与 Cgi-58 协同作用,催化第一个脂肪分解反应。交感神经系统(SNS)通过神经递质去甲肾上腺素刺激脂肪分解,去甲肾上腺素激活脂肪细胞β肾上腺素能受体(Adrb1-3)。在肥胖中,脂肪组织 Adrb 信号和脂肪分解受损,导致病理性 WAT 扩张;然而,其潜在机制仍知之甚少。最近的研究强调了 N -甲基腺苷(m6A)为基础的 RNA 修饰在健康和疾病中的重要性。METTL14 与 METTL3 异二聚形成 RNA 甲基转移酶复合物,在转录本中安装 m6A。在此,这项工作表明脂肪组织 Mettl3 和 Mettl14 受禁食、再进食和胰岛素的影响,并在高脂肪饮食(HFD)诱导的肥胖中上调。肥胖症中脂肪组织 Adrb2、Adrb3、Atgl 和 Cgi-58 转录本的 m6A 含量升高。Mettl14 缺失降低了这些转录本的 m6A 含量,并增加了它们在脂肪细胞中的翻译和蛋白质水平,从而增加了 Adrb 信号和脂肪分解。脂肪细胞特异性缺失 Mettl14 的小鼠对 HFD 诱导的肥胖、胰岛素抵抗、葡萄糖耐量受损和非酒精性脂肪性肝病(NAFLD)具有抗性。这些结果揭示了一个 METTL14/m6A/翻译途径,调节 Adrb 信号和脂肪分解。METTL14/m6A 为基础的转录后重编程损害脂肪组织 Adrb 信号和脂肪分解,促进肥胖、NAFLD 和代谢性疾病。

https://cdn.ncbi.nlm.nih.gov/pmc/blobs/5173/10558699/d5aa903be92c/ADVS-10-2301645-g002.jpg

文献AI研究员

20分钟写一篇综述,助力文献阅读效率提升50倍。

立即体验

用中文搜PubMed

大模型驱动的PubMed中文搜索引擎

马上搜索

文档翻译

学术文献翻译模型,支持多种主流文档格式。

立即体验