Suppr超能文献

快速鉴定完整细胞中 Cantú 综合征钾通道突变的功能和药理学后果。

Rapid Characterization of the Functional and Pharmacological Consequences of Cantú Syndrome K Channel Mutations in Intact Cells.

机构信息

Department of Cell Biology and Physiology (J.G., C.M.C., C.G.N.), Center for the Investigation of Membrane Excitability Diseases (J.G., C.M.C., D.K.G., C.G.N.), and Division of Genetics and Genomic Medicine, Department of Pediatrics (D.K.G.), Washington University in St. Louis, St. Louis, Missouri; and Department of Pathology, Case Western Reserve University School of Medicine, Cleveland, Ohio (K.A.M.).

Department of Cell Biology and Physiology (J.G., C.M.C., C.G.N.), Center for the Investigation of Membrane Excitability Diseases (J.G., C.M.C., D.K.G., C.G.N.), and Division of Genetics and Genomic Medicine, Department of Pediatrics (D.K.G.), Washington University in St. Louis, St. Louis, Missouri; and Department of Pathology, Case Western Reserve University School of Medicine, Cleveland, Ohio (K.A.M.)

出版信息

J Pharmacol Exp Ther. 2023 Sep;386(3):298-309. doi: 10.1124/jpet.123.001659. Epub 2023 Aug 1.

Abstract

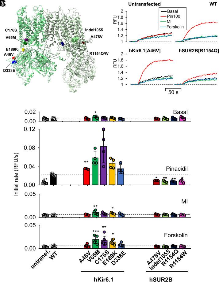
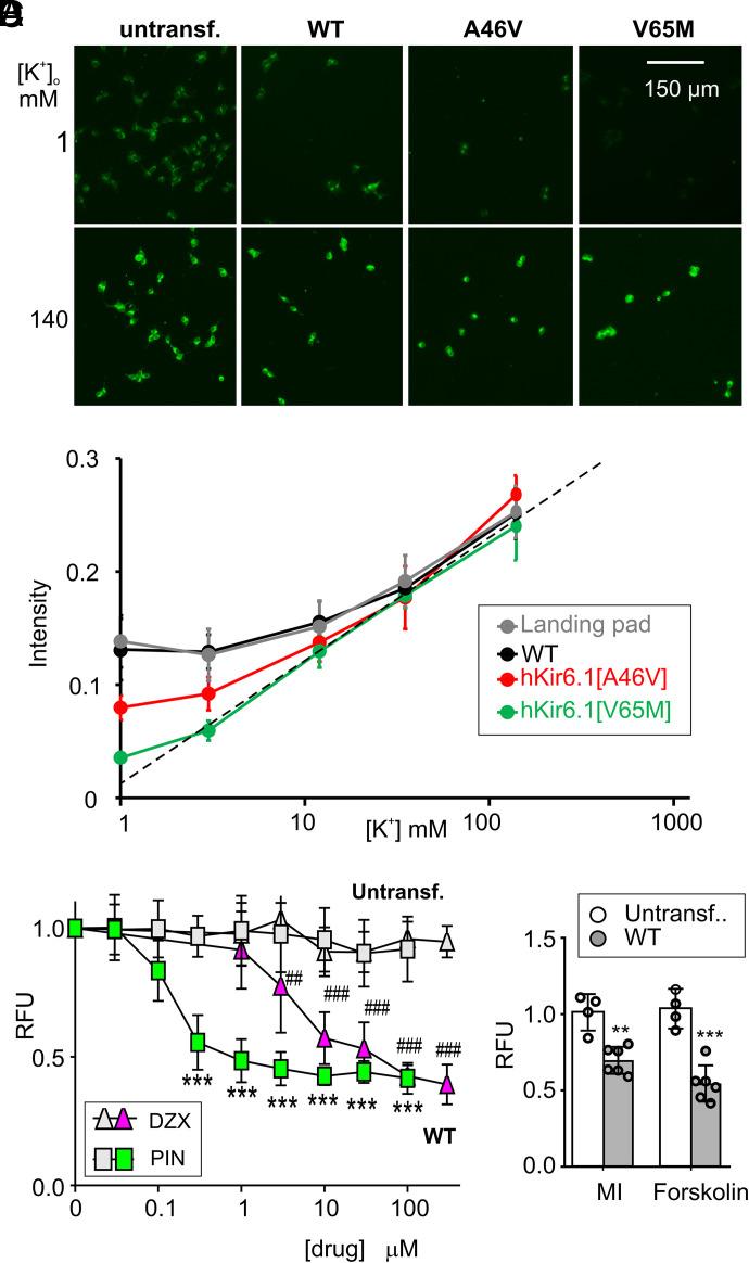
Gain-of-function of K channels, resulting from mutations in either (encoding inward rectifier sub-family 6 [Kir6.1]) or (encoding sulphonylurea receptor [SUR2]), cause Cantú syndrome (CS), a channelopathy characterized by excess hair growth, coarse facial appearance, cardiomegaly, and lymphedema. Here, we established a pipeline for rapid analysis of CS mutation consequences in Landing pad HEK 293 cell lines stably expressing wild type (WT) and mutant human Kir6.1 and SUR2B. Thallium-influx and cell membrane potential, reported by fluorescent Tl-sensitive Fluozin-2 and voltage-sensitive bis-(1,3-dibutylbarbituric acid)trimethine oxonol (DiBAC4(3)) dyes, respectively, were used to assess channel activity. In the Tl-influx assay, CS-associated Kir6.1 mutations increased sensitivity to the ATP-sensitive potassium (K) channel activator, pinacidil, but there was strikingly little effect of pinacidil for any SUR2B mutations, reflecting unexpected differences in the molecular mechanisms of Kir6.1 versus SUR2B mutations. Compared with the Tl-influx assay, the DiBAC4(3) assay presents more significant signal changes in response to subtle K channel activity changes, and all CS mutants (both Kir6.1 and SUR2B), but not WT channels, caused marked hyperpolarization, demonstrating that all mutants were activated under ambient conditions in intact cells. Most SUR2 CS mutations were markedly inhibited by <100 nM glibenclamide, but sensitivity to inhibition by glibenclamide, repaglinide, and PNU37883A was markedly reduced for Kir6.1 CS mutations. Understanding functional consequences of mutations can help with disease diagnosis and treatment. The analysis pipeline we have developed has the potential to rapidly identify mutational consequences, aiding future CS diagnosis, drug discovery, and individualization of treatment. SIGNIFICANCE STATEMENT: We have developed new fluorescence-based assays of channel activities and drug sensitivities of Cantú syndrome (CS) mutations in human Kir6.1/SUR2B-dependent K channels, showing that Kir6.1 mutations increase sensitivity to potassium channel openers, while SUR2B mutations markedly reduce K channel opener (KCO) sensitivity. However, both Kir6.1 and SUR2B CS mutations are both more hyperpolarized than WT cells under basal conditions, confirming pathophysiologically relevant gain-of-function, validating DiBAC4(3) fluorescence to characterize hyperpolarization induced by K channel activity under basal, non KCO-activated conditions.

摘要

钾通道功能获得性突变,由 (编码内向整流亚家族 6 [Kir6.1])或 (编码磺酰脲受体 [SUR2])中的突变引起,导致坎图综合征(CS),这是一种以过度毛发生长、粗糙的面部特征、心脏扩大和淋巴水肿为特征的通道病。在这里,我们建立了一个用于快速分析在稳定表达野生型(WT)和突变型人 Kir6.1 和 SUR2B 的着陆垫 HEK 293 细胞系中 CS 突变后果的管道。铊内流和细胞膜电位,分别由荧光 Tl 敏感 Fluozin-2 和电压敏感双-(1,3-二丁基巴比妥酸)三甲氧基氧杂环丁烷(DiBAC4(3))染料报告,用于评估通道活性。在铊内流测定中,CS 相关的 Kir6.1 突变增加了对 ATP 敏感的钾(K)通道激活剂吡那地尔的敏感性,但任何 SUR2B 突变的吡那地尔效应都非常小,反映了 Kir6.1 与 SUR2B 突变的分子机制存在出人意料的差异。与铊内流测定相比,DiBAC4(3)测定在响应细微的 K 通道活性变化时呈现出更显著的信号变化,并且所有 CS 突变体(Kir6.1 和 SUR2B 突变体),而不是 WT 通道,引起明显的超极化,表明所有突变体在完整细胞的环境条件下均被激活。大多数 SUR2 CS 突变被<100 nM 格列本脲显著抑制,但 Kir6.1 CS 突变对格列本脲、瑞格列奈和 PNU37883A 的抑制敏感性明显降低。了解突变的功能后果有助于疾病诊断和治疗。我们开发的分析管道具有快速识别突变后果的潜力,有助于未来 CS 的诊断、药物发现和治疗个体化。 意义声明:我们开发了新的荧光测定法,用于检测人类 Kir6.1/SUR2B 依赖性 K 通道中坎图综合征(CS)突变的通道活性和药物敏感性,表明 Kir6.1 突变增加了对钾通道开放剂的敏感性,而 SUR2B 突变则显著降低了钾通道开放剂(KCO)的敏感性。然而,在基础条件下,Kir6.1 和 SUR2B CS 突变体均比 WT 细胞更超极化,这证实了与病理生理学相关的功能获得,通过 DiBAC4(3)荧光验证了在基础、非 KCO 激活条件下由 K 通道活性诱导的超极化。

https://cdn.ncbi.nlm.nih.gov/pmc/blobs/1125/10449099/d7663a649f76/jpet.123.001659f1.jpg

文献AI研究员

20分钟写一篇综述,助力文献阅读效率提升50倍。

立即体验

用中文搜PubMed

大模型驱动的PubMed中文搜索引擎

马上搜索

文档翻译

学术文献翻译模型,支持多种主流文档格式。

立即体验