Suppr超能文献

miR-425-5p 通过染色质修饰抑制 Crebzf 调节卵母细胞衰老。

MiR-425-5p suppression of Crebzf regulates oocyte aging via chromatin modification.

机构信息

Department of Reproductive Medicine, Nanjing Jinling Hospital: East Region Military Command General Hospital, Medical School of Nanjing University, Nanjing, 210002, People's Republic of China.

State Key Laboratory of Reproductive Medicine, Nanjing Medical University, Nanjing, 211166, People's Republic of China.

出版信息

Geroscience. 2024 Aug;46(4):3723-3742. doi: 10.1007/s11357-023-00875-6. Epub 2023 Aug 3.

Abstract

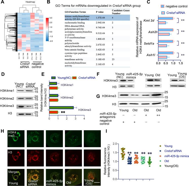
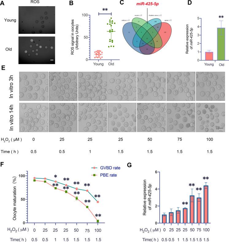
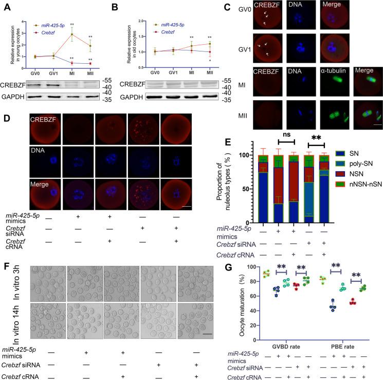
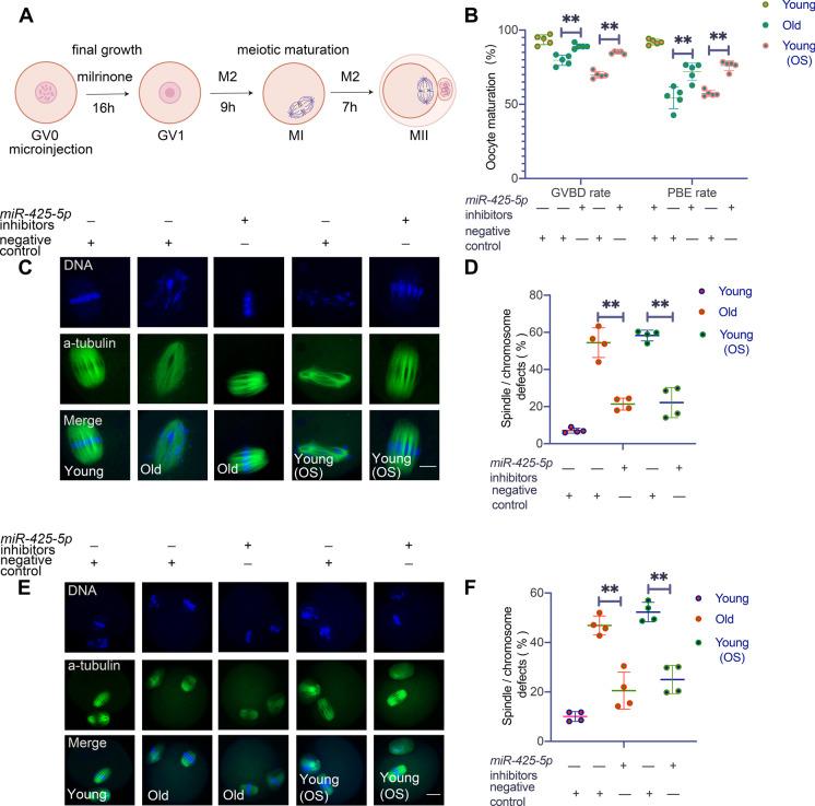
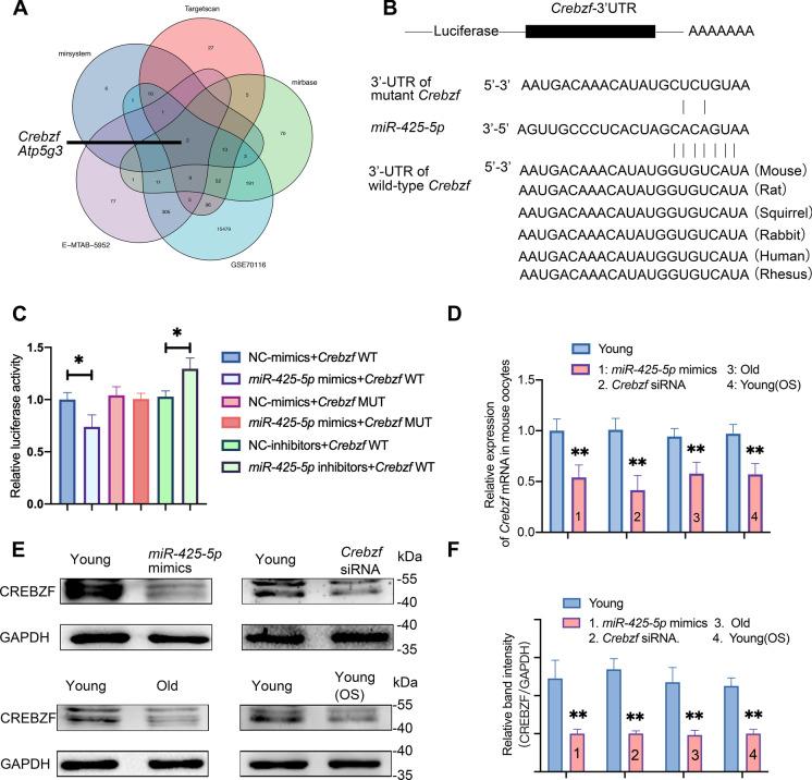
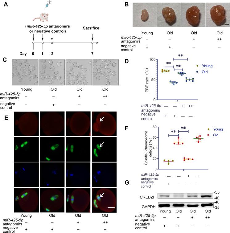
Female infertility due to declining oocyte quality with age remains a significant challenge for patients and physicians, despite extensive research efforts. Recent studies suggest that microRNAs (miRNAs), which respond to various stressors in the aging process, may provide a promising solution. With the approval of small RNA drugs for clinical use, miRNA-based treatment of oocyte aging appears to be a viable option. Through high-throughput sequencing, miR-425-5p was identified as the only miRNA elevated under natural aging and oxidative stress. Microinjection of inhibitors to inhibit miR-425-5p effectively improved compromised phenotypes of old oocytes in vitro. Further investigation revealed that Crebzf acts as a mediator of miR-425-5p's age-related functions in old oocytes. In vivo treatment with miR-425-5p antagomirs significantly improved impaired oocyte development in reproductively old females by targeting Crebzf. Single-cell RNA sequencing revealed that Crebzf plays a vital role in regulating mRNAs targeting histone H3, trimethylated lysine 4 (H3K4me3), a crucial marker for transcriptional silencing. Overexpression of miR-425-5p could hinder oocyte maturation by downregulating Crebzf expression and disrupting transcriptional regulation. Our findings provide new insights into the potential of miR-425-5p antagomirs as a treatment for female infertility and highlight an elegant mechanism by which miR-425-5p inhibition of Crebzf inhibits a developmental switch in GV oocytes by regulating a group of histone methyltransferase mRNAs.

摘要

尽管进行了广泛的研究,但由于卵母细胞质量随年龄下降导致的女性不孕仍然是患者和医生面临的重大挑战。最近的研究表明,microRNAs(miRNAs)可以对衰老过程中的各种应激作出反应,这可能是一种有前途的解决方案。随着小 RNA 药物获准用于临床,基于 miRNA 的卵母细胞衰老治疗似乎是一种可行的选择。通过高通量测序,鉴定出 miR-425-5p 是唯一在自然衰老和氧化应激下上调的 miRNA。微注射抑制剂抑制 miR-425-5p 可有效改善体外老年卵母细胞的受损表型。进一步的研究表明,Crezbf 作为 miR-425-5p 在老年卵母细胞中与年龄相关功能的介质。体内用 miR-425-5p 拮抗剂处理可通过靶向 Crebzf 显著改善生殖衰老雌性中受损的卵母细胞发育。单细胞 RNA 测序显示,Crezbf 在调节针对组蛋白 H3、三甲基赖氨酸 4(H3K4me3)的 mRNA 方面发挥着重要作用,H3K4me3 是转录沉默的关键标志物。miR-425-5p 的过表达可以通过下调 Crebzf 表达和破坏转录调控来阻碍卵母细胞成熟。我们的研究结果为 miR-425-5p 拮抗剂作为治疗女性不孕的一种方法提供了新的见解,并强调了 miR-425-5p 通过抑制 Crebzf 抑制一组组蛋白甲基转移酶 mRNA 来抑制 GV 卵母细胞发育开关的优雅机制。

https://cdn.ncbi.nlm.nih.gov/pmc/blobs/72d2/11226420/118aa65f2b2d/11357_2023_875_Fig1_HTML.jpg

文献AI研究员

20分钟写一篇综述,助力文献阅读效率提升50倍。

立即体验

用中文搜PubMed

大模型驱动的PubMed中文搜索引擎

马上搜索

文档翻译

学术文献翻译模型,支持多种主流文档格式。

立即体验