Suppr超能文献

单细胞深度表型分析细胞因子释放揭示了刺激特异性的生物学特征和不同的分泌动力学。

Single-cell deep phenotyping of cytokine release unmasks stimulation-specific biological signatures and distinct secretion dynamics.

机构信息

Laboratory for Functional Immune Repertoire Analysis, Institute of Pharmaceutical Sciences, Department of Chemistry and Applied Biosciences, ETH Zürich, 8093 Zürich, Switzerland.

出版信息

Cell Rep Methods. 2023 Jun 14;3(7):100502. doi: 10.1016/j.crmeth.2023.100502. eCollection 2023 Jul 24.

Abstract

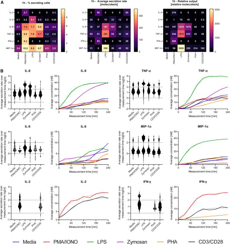
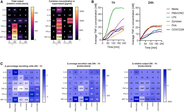
Cytokines are important mediators of the immune system, and their secretion level needs to be carefully regulated, as an unbalanced activity may lead to cytokine release syndromes. Dysregulation can be induced by various factors, including immunotherapies. Therefore, the need for risk assessment during drug development has led to the introduction of cytokine release assays (CRAs). However, the current CRAs offer little insight into the heterogeneous cellular dynamics. To overcome this limitation, we developed an advanced single-cell microfluidic-based cytokine secretion platform to quantify cytokine secretion on the single-cell level dynamically. Our approach identified different dynamics, quantities, and phenotypically distinct subpopulations for each measured cytokine upon stimulation. Most interestingly, early measurements after only 1 h of stimulation revealed distinct stimulation-dependent secretion dynamics and cytokine signatures. With increased sensitivity and dynamic resolution, our platform provided insights into the secretion behavior of individual immune cells, adding crucial additional information about biological stimulation pathways to traditional CRAs.

摘要

细胞因子是免疫系统的重要介质,其分泌水平需要仔细调节,因为不平衡的活动可能导致细胞因子释放综合征。失调可由多种因素引起,包括免疫疗法。因此,在药物开发过程中需要进行风险评估,这导致了细胞因子释放测定(CRA)的出现。然而,目前的 CRA 几乎无法深入了解细胞的异质性动力学。为了克服这一限制,我们开发了一种先进的基于单细胞的微流控细胞因子分泌平台,可在单细胞水平上动态定量细胞因子的分泌。我们的方法在刺激后确定了每种测量细胞因子的不同动力学、数量和表型上不同的亚群。最有趣的是,仅在刺激 1 小时后进行的早期测量就揭示了不同的刺激依赖性分泌动力学和细胞因子特征。我们的平台具有更高的灵敏度和动态分辨率,可深入了解单个免疫细胞的分泌行为,为传统的 CRA 提供了有关生物刺激途径的关键额外信息。

https://cdn.ncbi.nlm.nih.gov/pmc/blobs/f0c9/10391336/7543347c25ac/fx1.jpg

文献AI研究员

20分钟写一篇综述,助力文献阅读效率提升50倍。

立即体验

用中文搜PubMed

大模型驱动的PubMed中文搜索引擎

马上搜索

文档翻译

学术文献翻译模型,支持多种主流文档格式。

立即体验