Suppr超能文献

用于呼吸道疾病研究的突破性3D体外模型:聚焦于SARS-CoV-2感染的最新方法

Disruptive 3D in vitro models for respiratory disease investigation: A state-of-the-art approach focused on SARS-CoV-2 infection.

作者信息

Seixas Maria Luiza, Bartolomeo Cynthia Silva, Lemes Robertha, Nicoliche Tiago, Okuda Liria Hiromi, Martins Leonardo, Ureshino Rodrigo, Prado Carla Maximo, Liguori Tácia Tavares Aquinas, Liguori Gabriel Romero, Stilhano Roberta Sessa

机构信息

Department of Physiological Sciences, Santa Casa de São Paulo School of Medical Sciences, São Paulo, Brazil.

Department of Biosciences, Federal University of São Paulo, Santos, Brazil.

出版信息

Biomater Biosyst. 2023 Jul 16;11:100082. doi: 10.1016/j.bbiosy.2023.100082. eCollection 2023 Sep.

Abstract

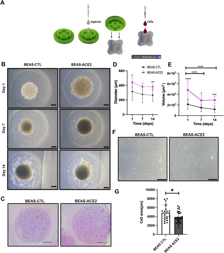
COVID-19, along with most respiratory diseases in the medical field, demonstrates significant ability to take its toll on global population. There is a particular difficulty in studying these conditions, which stems especially from the short supply of models for detailed investigation, the specific therapeutic knowledge required for disease scrutinization and the occasional need of BSL-3 [Biosafety Level 3] laboratories for research. Based on this, the process of drug development is hampered to a great extent. In the scenario of COVID-19, this difficulty is even more substantial on account of the current undefinition regarding the exact role of the ACE2 [Angiotensin-converting enzyme 2] receptor upon SARS-CoV-2 kinetics in human cells and the great level of demand in the investigation process of ACE2, which usually requires the laborious and ethically complicated usage of transgenic animal models overexpressing the receptor. Moreover, the rapid progression of the aforementioned diseases, especially COVID-19, poses a crucial necessity for adequate therapeutic solutions emergence. In this context, the work herein presented introduces a groundbreaking set of 3D models, namely spheroids and MatriWell cell culture inserts, whose remarkable ability to mimic the in vivo environment makes them highly suitable for respiratory diseases investigation, particularly SARS-CoV-2 infection. Using MatriWells, we developed an innovative platform for COVID-19 research: a pulmonary air-liquid interface [ALI] associated with endothelial (HUVEC) cells. Infection studies revealed that pulmonary (BEAS-2B) cells in the ALI reached peak viral load at 24h and endothelial cells, at 48h, demonstrating lung viral replication and subsequent hematogenous dissemination, which provides us with a unique and realistic framework for studying COVID-19. Simultaneously, the spheroids were used to address the understudied ACE2 receptor, aiming at a pronounced process of COVID-19 investigation. ACE2 expression not only increased spheroid diameter by 20% (p<0.001) and volume by 60% (p≤0.0001) but also led to a remarkable 640-fold increase in intracellular viral load (p≤0.01). The previously mentioned finding supports ACE2 as a potential target for COVID-19 treatment. Lastly, we observed a higher viral load in the MatriWells compared to spheroids (150-fold, p<0.0001), suggesting the MatriWells as a more appropriate approach for COVID-19 investigation. By establishing an advanced method for respiratory tract conditions research, this work paves the way toward an efficacious process of drug development, contributing to a change in the course of respiratory diseases such as COVID-19.

摘要

新型冠状病毒肺炎(COVID-19)与医学领域的大多数呼吸道疾病一样,对全球人口具有显著的危害能力。研究这些疾病存在特殊困难,特别是由于缺乏用于详细研究的模型、疾病审查所需的特定治疗知识,以及偶尔需要生物安全3级(BSL-3)实验室进行研究。基于此,药物开发过程在很大程度上受到阻碍。在COVID-19的情况下,由于目前关于血管紧张素转换酶2(ACE2)受体在人类细胞中对严重急性呼吸综合征冠状病毒2(SARS-CoV-2)动力学的确切作用尚不明确,且在ACE2研究过程中需求极大,这种困难更为突出。ACE2研究通常需要费力且在伦理上复杂的过表达该受体的转基因动物模型。此外,上述疾病,尤其是COVID-19的快速发展,迫切需要出现适当的治疗方案。在此背景下,本文介绍了一组开创性的3D模型,即球体和MatriWell细胞培养插入物,它们模拟体内环境的显著能力使其非常适合用于呼吸道疾病研究,特别是SARS-CoV-2感染研究。使用MatriWells,我们开发了一个用于COVID-19研究的创新平台:一个与内皮(人脐静脉内皮细胞,HUVEC)细胞相关的肺气液界面(ALI)。感染研究表明,ALI中的肺(BEAS-2B)细胞在24小时达到病毒载量峰值,内皮细胞在48小时达到峰值,这表明肺部病毒复制及随后的血行播散,为我们研究COVID-19提供了一个独特且现实的框架。同时,球体用于研究较少被关注的ACE2受体,旨在推进COVID-19的研究进程。ACE2表达不仅使球体直径增加20%(p<0.001),体积增加60%(p≤0.0001),还使细胞内病毒载量显著增加640倍(p≤0.01)。上述发现支持ACE2作为COVID-19治疗的潜在靶点。最后,我们观察到MatriWells中的病毒载量高于球体(150倍,p<0.0001),这表明MatriWells是更适合COVID-19研究的方法。通过建立一种先进的呼吸道疾病研究方法,这项工作为有效的药物开发过程铺平了道路,有助于改变COVID-19等呼吸道疾病的病程。

https://cdn.ncbi.nlm.nih.gov/pmc/blobs/3802/10391659/7f933de66be6/ga1.jpg

文献AI研究员

20分钟写一篇综述,助力文献阅读效率提升50倍。

立即体验

用中文搜PubMed

大模型驱动的PubMed中文搜索引擎

马上搜索

文档翻译

学术文献翻译模型,支持多种主流文档格式。

立即体验