Suppr超能文献

OsAAI1通过ABA介导的调控途径和ROS清除途径提高水稻产量和耐旱性。

OsAAI1 Increases Rice Yield and Drought Tolerance Dependent on ABA-Mediated Regulatory and ROS Scavenging Pathway.

作者信息

Long Qing, Qiu Shichun, Man Jianmin, Ren Denghong, Xu Ning, Luo Rui

机构信息

Key laboratory of Plant Resource Conservation and Germplasm Innovation in Mountainous Region (Ministry of Education), College of Life Sciences, Institute of Agro-bioengineering, Guizhou University, Guiyang, 550025, Guizhou Province, China.

Chongqing Three Gorges Academy of Agricultural Sciences, Wanzhou, Chongqing City, 404155, China.

出版信息

Rice (N Y). 2023 Aug 3;16(1):35. doi: 10.1186/s12284-023-00650-3.

Abstract

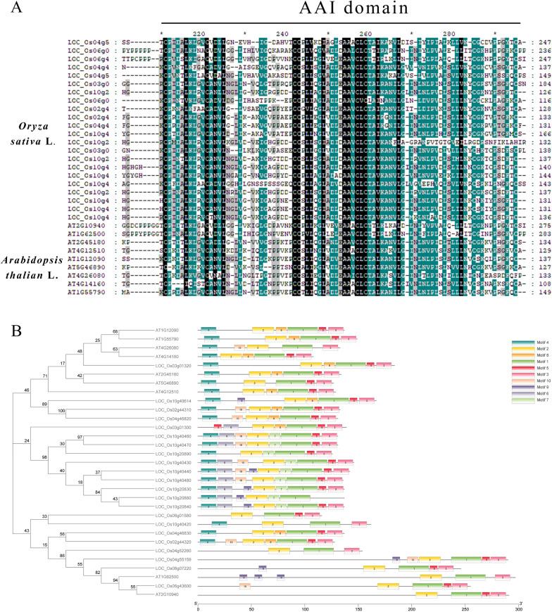
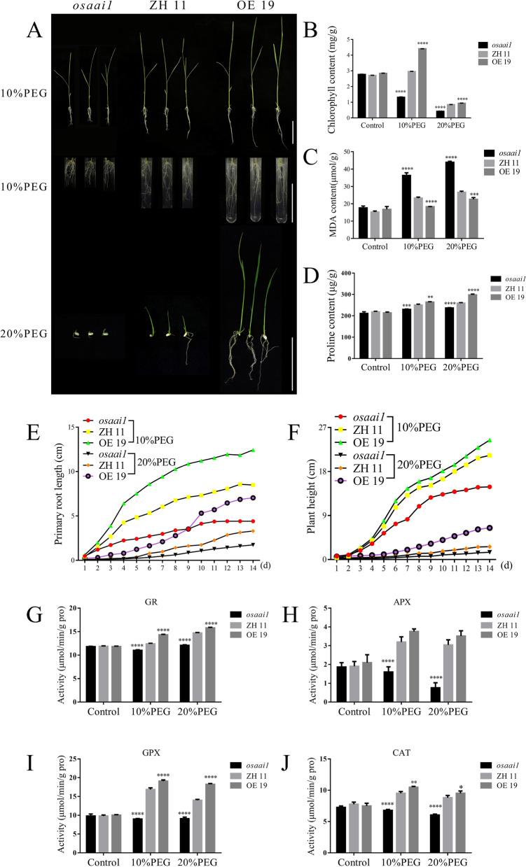
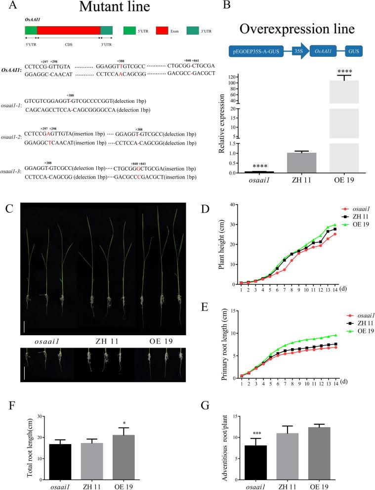
In this study, we investigated the function of OsAAI1 in yield and drought tolerance by constructing overexpression line OE-OsAAI1 and mutant line osaai1. Bioinformatics analysis showed that the AAI gene-OsAAI1- belongs to the HPS_like subfamily of the AAI_LTSS superfamily, and OsAAI1 was localized in the nucleus. The expression of OsAAI1 was significantly induced by ABA and drought stress. OsAAI1 overexpression (OE19) significantly increased, and gene mutant (osaai1-1) repressed plant height, primary root length, lateral root number, grain size and yield in rice. Moreover, physiological and biochemical analyses showed that osaai1 was sensitive to drought stress, while OE19 enhanced the drought tolerance in rice. DAB and NBT staining revealed that under drought treatment, osaai1 accumulated a large amount of ROS compared with the wild type, while OE19 accumulated the least, and CAT, APX, GPX, GR activities were higher in OE19 and lower in osaai1, suggesting that OE19 improves rice tolerance to drought stress by enhancing ROS scavenging ability. OE19 also induce the expression of ABA-mediated regulatory pathway genes and enhance accumulation of ABA content in rice seedling. Predictably, OE19 displayed enhanced sensitivity to ABA, and ROS accumulation was significantly higher than in wild type and osaai1 under 3 µM ABA treatment. Thus, these results suggest that OsAAI1 is a positive regulator of rice yield and drought tolerance dependent on the ABA-mediated regulatory and ROS scavenging pathway.

摘要

在本研究中,我们通过构建过表达系OE - OsAAI1和突变系osaai1来研究OsAAI1在产量和耐旱性方面的功能。生物信息学分析表明,AAI基因——OsAAI1——属于AAI_LTSS超家族的HPS_like亚家族,且OsAAI1定位于细胞核。OsAAI1的表达受脱落酸(ABA)和干旱胁迫的显著诱导。OsAAI1过表达(OE19)显著增加了水稻的株高、主根长度、侧根数量、籽粒大小和产量,而基因突变体(osaai1 - 1)则抑制了这些指标。此外,生理生化分析表明,osaai1对干旱胁迫敏感,而OE19增强了水稻的耐旱性。二氨基联苯胺(DAB)和氮蓝四唑(NBT)染色显示,在干旱处理下,与野生型相比,osaai1积累了大量活性氧(ROS),而OE19积累的最少,且OE19中过氧化氢酶(CAT)、抗坏血酸过氧化物酶(APX)、谷胱甘肽过氧化物酶(GPX)、谷胱甘肽还原酶(GR)的活性较高,osaai1中的活性较低,这表明OE19通过增强ROS清除能力提高了水稻对干旱胁迫的耐受性。OE19还诱导了ABA介导的调控途径基因的表达,并增强了水稻幼苗中ABA含量的积累。可以预测,OE19对ABA表现出增强的敏感性,在3 μM ABA处理下,ROS积累显著高于野生型和osaai1。因此,这些结果表明,OsAAI1是依赖于ABA介导的调控和ROS清除途径的水稻产量和耐旱性的正向调节因子。

https://cdn.ncbi.nlm.nih.gov/pmc/blobs/6a88/10400514/fbaf753d37c4/12284_2023_650_Fig1_HTML.jpg

文献AI研究员

20分钟写一篇综述,助力文献阅读效率提升50倍。

立即体验

用中文搜PubMed

大模型驱动的PubMed中文搜索引擎

马上搜索

文档翻译

学术文献翻译模型,支持多种主流文档格式。

立即体验