Suppr超能文献

RGFP966在大鼠脑外伤后通过HDAC3/Nrf2途径发挥神经保护作用。

RGFP966 exerts neuroprotective effect via HDAC3/Nrf2 pathway after surgical brain injury in rats.

作者信息

Gu Hai-Ping, Wu Xiao-Feng, Gong Ya-Ting, Shi Meng-Ying, Sun Ya-Ming, Dang Bao-Qi, Chen Gang

机构信息

Department of Neurology, Zhangjiagang TCM Hospital Affiliated to Nanjing University of Chinese Medicine, Suzhou, China.

Department of Neurosurgery & Brain and Nerve Research Laboratory, The First Affiliated Hospital of Soochow University, Suzhou, China.

出版信息

Heliyon. 2023 Jul 12;9(7):e18160. doi: 10.1016/j.heliyon.2023.e18160. eCollection 2023 Jul.

Abstract

UNLABELLED

Histone deacetylase 3 (HDAC3) restores chromatin nucleosomes to a transcriptional repression state, thereby inhibiting gene expression. Studies have found that HDAC3 expression is upregulated in a variety of pathological states of the central nervous system and related to its neurotoxicity. However, the role of HDAC3 in surgical brain injury (SBI) has not been thoroughly explored.

OBJECTIVE

To observe the role of HDAC3 in SBI and the outcome of SBI after its suppression.

METHODS

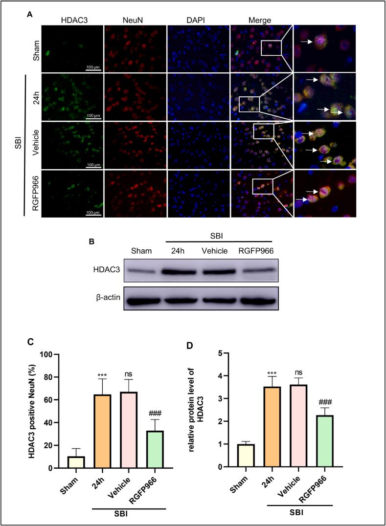
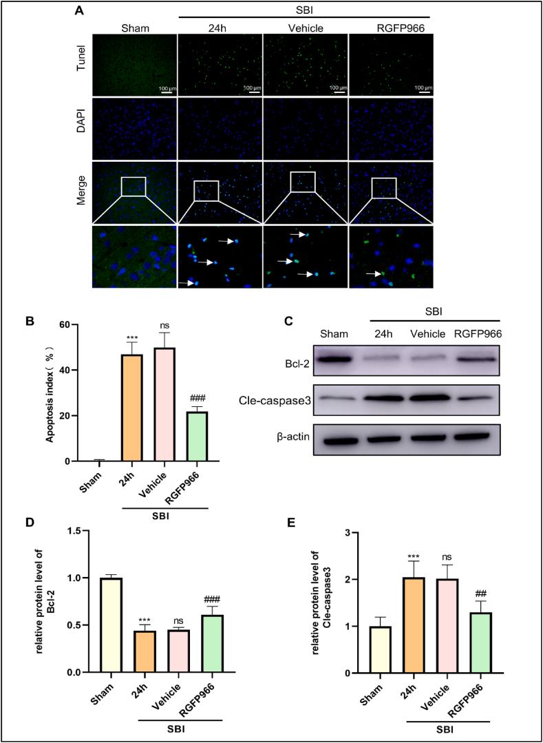
Rat SBI model was used, and intraperitoneal injection of RGFP966 (HDAC3 specific inhibitor) was used to detect the changes of HDAC3 expression and neuronal apoptosis indexes in the surrounding cortex of SBI rats, and the cerebral edema and neurological outcome of rats were observed.

RESULTS

The expression of HDAC3 in the peripheral cortex of SBI rats was increased, and RGFP966 inhibited the upregulation of HDAC3 and saved the nerve cells around the damaged area. In addition, RGFP966 increased the expression of anti-oxidative stress proteins such as heme oxygenase-1 (HO-1) and superoxide dismutase 2 (SOD2). At the same time, the expression of apoptotic marker protein cleaved-caspase-3 (cle-caspase-3) was decreased, while the expression level of apoptotic protective marker protein B-cell lymphoma 2 (Bcl-2) was increased. In addition, this research demonstrated that in the RGFP966 rat SBI model, the expression level of antioxidant modifier nuclear factor-erythroid 2-related factor 2 (Nrf2) was increased.

CONCLUSION

RGFP966 might activate HDAC3/Nrf2 signaling pathway by inhibiting HDAC3, regulated oxidative stress and nerve cell apoptosis induced by SBI in rat SBI model, reduced brain edema, and had a protective effect on nerve injury. It might be a potential target of SBI pathology.

摘要

未标记

组蛋白脱乙酰酶3(HDAC3)将染色质核小体恢复到转录抑制状态,从而抑制基因表达。研究发现,HDAC3在中枢神经系统的多种病理状态下表达上调,并与其神经毒性有关。然而,HDAC3在手术性脑损伤(SBI)中的作用尚未得到充分研究。

目的

观察HDAC3在SBI中的作用及其抑制后SBI的结局。

方法

采用大鼠SBI模型,腹腔注射RGFP966(HDAC3特异性抑制剂),检测SBI大鼠周围皮质HDAC3表达及神经元凋亡指标变化,并观察大鼠脑水肿及神经功能结局。

结果

SBI大鼠外周皮质HDAC3表达增加,RGFP966抑制HDAC3上调,挽救受损区域周围神经细胞。此外,RGFP966增加了血红素加氧酶-1(HO-1)和超氧化物歧化酶2(SOD2)等抗氧化应激蛋白的表达。同时,凋亡标记蛋白裂解型半胱天冬酶-3(cle-caspase-3)表达降低,而凋亡保护标记蛋白B细胞淋巴瘤-2(Bcl-2)表达水平升高。此外,本研究表明,在RGFP966大鼠SBI模型中,抗氧化修饰因子核因子红细胞2相关因子2(Nrf2)表达水平升高。

结论

RGFP966可能通过抑制HDAC3激活HDAC3/Nrf2信号通路,调节大鼠SBI模型中SBI诱导的氧化应激和神经细胞凋亡,减轻脑水肿,对神经损伤具有保护作用。它可能是SBI病理学的一个潜在靶点。

https://cdn.ncbi.nlm.nih.gov/pmc/blobs/bfdd/10395478/93ba52d61597/gr1.jpg

文献AI研究员

20分钟写一篇综述,助力文献阅读效率提升50倍。

立即体验

用中文搜PubMed

大模型驱动的PubMed中文搜索引擎

马上搜索

文档翻译

学术文献翻译模型,支持多种主流文档格式。

立即体验