Suppr超能文献

功能筛选揭示了参与内吞运输和棒状体蛋白分拣的 prenylated 蛋白。

Functional screening reveals prenylated proteins required for endocytic trafficking and rhoptry protein sorting.

机构信息

National Key Laboratory of Veterinary Public Health Security and College of Veterinary Medicine, China Agricultural University , Beijing, China.

National Animal Protozoa Laboratory and School of Veterinary Medicine, China Agricultural University , Beijing, China.

出版信息

mBio. 2023 Aug 31;14(4):e0130923. doi: 10.1128/mbio.01309-23. Epub 2023 Aug 7.

Abstract

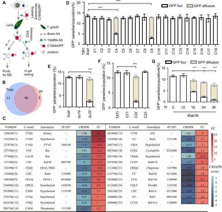
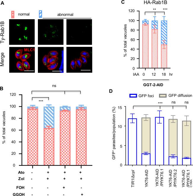
In the apicomplexans, endocytosed cargos (e.g., hemoglobin) are trafficked to a specialized organelle for digestion. This follows a unique endocytotic process at the micropore/cytostome in these parasites. However, the mechanism underlying endocytic trafficking remains elusive, due to the repurposing of classical endocytic proteins for the biogenesis of apical organelles. To resolve this issue, we have exploited the genetic tractability of the model apicomplexan , which ingests host cytosolic materials (e.g., green fluorescent protein[GFP]). We determined an association between protein prenylation and endocytic trafficking, and using an alkyne-labeled click chemistry approach, the prenylated proteome was characterized. Genome editing, using clustered regularly interspaced short palindromic repaet/CRISPR-associated nuclease 9 (CRISPR/Cas9), was efficiently utilized to generate genetically modified lines for the functional screening of 23 prenylated candidates. This identified four of these proteins that regulate the trafficking of endocytosed GFP vesicles. Among these proteins, Rab1B and YKT6.1 are highly conserved but are non-classical endocytic proteins in eukaryotes. Confocal imaging analysis showed that Rab1B and Ras are substantially localized to both the trans-Golgi network and the endosome-like compartments in the parasite. Conditional knockdown of Rab1B caused a rapid defect in secretory trafficking to the rhoptry bulb, suggesting a trafficking intersection role for the key regulator Rab1B. Further experiments confirmed a critical role for protein prenylation in regulating the stability/activity of these proteins (i.e., Rab1B and YKT6.1) in the parasite. Our findings define the molecular basis of endocytic trafficking and reveal a potential intersection function of Rab1B on membrane trafficking in . This might extend to other related protists, including the malarial parasites. IMPORTANCE The protozoan establishes a permissive niche, in host cells, that allows parasites to acquire large molecules such as proteins. Numerous studies have demonstrated that the parasite repurposes the classical endocytic components for secretory sorting to the apical organelles, leaving the question of endocytic transport to the lysosome-like compartment unclear. Recent studies indicated that endocytic trafficking is likely to associate with protein prenylation in malarial parasites. This information promoted us to examine this association in the model apicomplexan and to identify the key components of the prenylated proteome that are involved. By exploiting the genetic tractability of and a host GFP acquisition assay, we reveal four non-classical endocytic proteins that regulate the transport of endocytosed cargos (e.g., GFP) in . Thus, we extend the principle that protein prenylation regulates endocytic trafficking and elucidate the process of non-classical endocytosis in and potentially in other related protists.

摘要

在顶复门生物中,内吞的货物(例如血红蛋白)被运输到专门的细胞器进行消化。这是在这些寄生虫的微孔/胞口处发生的独特的内吞过程的结果。然而,由于经典内吞蛋白被重新用于顶端细胞器的生物发生,因此内吞运输的机制仍然难以捉摸。为了解决这个问题,我们利用了模式顶复门生物的遗传可操作性,该生物摄取宿主细胞质材料(例如绿色荧光蛋白[GFP])。我们确定了蛋白 prenylation 与内吞运输之间的关联,并使用炔基标记的点击化学方法,对 prenylated 蛋白质组进行了表征。使用聚类规则间隔短回文重复/CRISPR 相关核酸酶 9(CRISPR/Cas9)的基因组编辑,有效地用于生成用于 23 个 prenylated 候选物的功能筛选的遗传修饰系。这确定了这四种蛋白质中的四种调节内吞 GFP 囊泡的运输。在这些蛋白质中,Rab1B 和 YKT6.1 在真核生物中高度保守,但是非经典内吞蛋白。共聚焦成像分析表明,Rab1B 和 Ras 在寄生虫中大量定位于高尔基网络和类内体隔室。Rab1B 的条件敲低导致分泌运输到泡状体的快速缺陷,表明关键调节剂 Rab1B 具有运输交叉作用。进一步的实验证实了蛋白 prenylation 在调节这些蛋白(即 Rab1B 和 YKT6.1)在寄生虫中的稳定性/活性中的关键作用。我们的发现定义了内吞运输的分子基础,并揭示了 Rab1B 在膜运输中的潜在交叉功能。这可能扩展到其他相关原生动物,包括疟原虫。重要性 原生动物 在宿主细胞中建立一个允许寄生虫获取大量分子(如蛋白质)的许可小生境。许多研究表明,寄生虫将经典内吞成分重新用于顶端细胞器的分泌分选,而内吞运输到溶酶体样隔室的问题仍不清楚。最近的研究表明,内吞运输可能与疟原虫中的蛋白 prenylation 相关。这一信息促使我们在模型顶复门生物中研究这种关联,并确定参与的 prenylated 蛋白质组的关键成分。通过利用 的遗传可操作性和宿主 GFP 摄取测定,我们在 中发现了四个非经典内吞蛋白,它们调节内吞货物(例如 GFP)的运输。因此,我们扩展了蛋白 prenylation 调节内吞运输的原则,并阐明了非经典内吞作用的过程 在 中,可能在其他相关原生动物中也是如此。

https://cdn.ncbi.nlm.nih.gov/pmc/blobs/d25f/10470541/f9370309e3fb/mbio.01309-23.f001.jpg

文献AI研究员

20分钟写一篇综述,助力文献阅读效率提升50倍。

立即体验

用中文搜PubMed

大模型驱动的PubMed中文搜索引擎

马上搜索

文档翻译

学术文献翻译模型,支持多种主流文档格式。

立即体验