Suppr超能文献

生物信息学分析与单细胞RNA测序:阐明肺腺癌中的泛素化途径和关键酶

Bioinformatics analysis and single-cell RNA sequencing: elucidating the ubiquitination pathways and key enzymes in lung adenocarcinoma.

作者信息

Lu Tong, Xu Ran, Wang Chenghao, Zhou Xiang, Parra-Medina Rafael, Díaz-Peña Roberto, Peng Bo, Zhang Linyou

机构信息

Department of Thoracic Surgery, The Second Affiliated Hospital of Harbin Medical University, Harbin, China.

Harbin Medical University, Harbin, China.

出版信息

J Thorac Dis. 2023 Jul 31;15(7):3885-3907. doi: 10.21037/jtd-23-795. Epub 2023 Jul 28.

Abstract

BACKGROUND

Lung adenocarcinoma (LUAD) is a prevalent subtype of lung cancer associated with high mortality rates. We aimed to utilize single-cell multiomics analysis to identify the key molecules involved in ubiquitination modification, which plays a role in LUAD development and progression.

METHODS

We use a systematic approach to analyze LUAD-related single-cell and bulk transcriptome datasets from Gene Expression Omnibus (GEO) and The Cancer Genome Atlas (TCGA) databases. Single-cell RNA sequencing (scRNA-seq) data were normalized, clustered, and annotated with the Seurat package in R. InferCNV was used to distinguish malignant from epithelial cells, and AUCell evaluated the area under the curve (AUC) score of ubiquitination-related enzymes. Survival and differential analyses identified significant molecular markers associated with ubiquitination. expression was confirmed using reverse-transcription quantitative polymerase chain reaction (RT-qPCR) and Western blot assays, and its knockdown cell lines were assessed for effects on cellular processes and tumor formation in mice. 's interacting proteins were predicted, and its impact on AGR2 protein half-life and ubiquitination was evaluated. Rescue experiments involving overexpression and silencing assessed their impact on malignant behaviors.

RESULTS

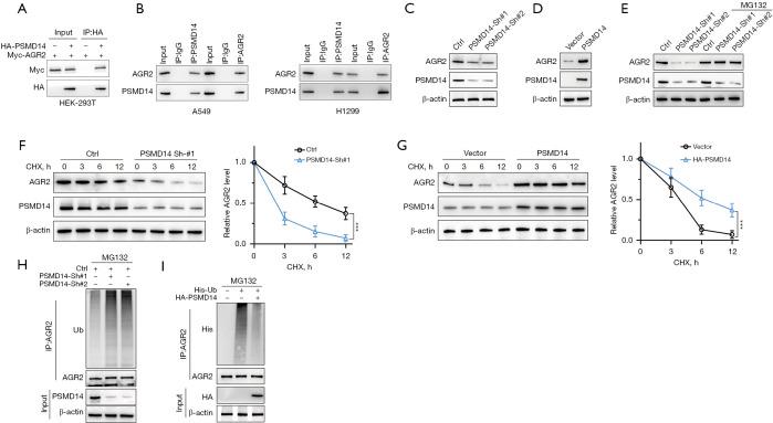
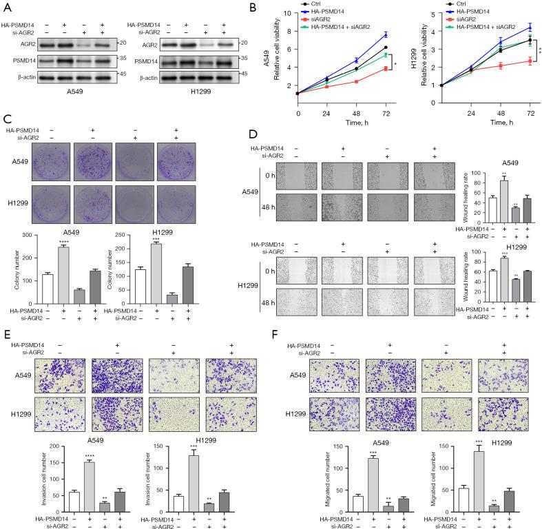
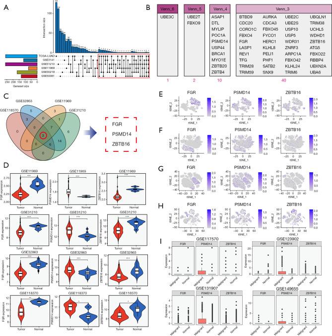
By means of single-cell sequencing analysis, we probed the ubiquitination modification landscape in the LUAD microenvironment. Malignant cells had elevated scores for enzymes and ubiquitin-binding domains compared to normal epithelial cells, with 53 ubiquitination-related molecules showing prognostic disparities. , , and were identified as genes with prognostic significance, with showing higher expression in epithelial and malignant cells. Two missense mutation sites were identified in , which had a high copy number amplification ratio and positive correlation with messenger RNA (mRNA) expression. expression and tumor stage were found to be independent prognostic factors, and interfering with expression reduced the malignant behavior of LUAD cells. was found to bind to AGR2 protein and reduce its ubiquitination, leading to increased stability. Knockdown of inhibited the enhancement of cell viability, invasion, and migration resulting from overexpression.

CONCLUSIONS

This study examined ubiquitination modifications in LUAD using sequencing data, identifying 's critical role in malignancy regulation and its potential as a prognostic and therapeutic biomarker. These insights enhance understanding of LUAD mechanisms and treatment.

摘要

背景

肺腺癌(LUAD)是肺癌的一种常见亚型,死亡率较高。我们旨在利用单细胞多组学分析来鉴定参与泛素化修饰的关键分子,泛素化修饰在肺腺癌的发生和发展中起作用。

方法

我们采用系统方法分析来自基因表达综合数据库(GEO)和癌症基因组图谱(TCGA)数据库的与肺腺癌相关的单细胞和批量转录组数据集。单细胞RNA测序(scRNA-seq)数据在R中使用Seurat软件包进行标准化、聚类和注释。InferCNV用于区分恶性细胞和上皮细胞,AUCell评估泛素化相关酶的曲线下面积(AUC)得分。生存分析和差异分析确定了与泛素化相关的显著分子标志物。通过逆转录定量聚合酶链反应(RT-qPCR)和蛋白质免疫印迹分析验证其表达,并评估其敲低细胞系对细胞过程和小鼠肿瘤形成的影响。预测了其相互作用蛋白,并评估了其对AGR2蛋白半衰期和泛素化的影响。涉及过表达和沉默的拯救实验评估了它们对恶性行为的影响。

结果

通过单细胞测序分析,我们探究了肺腺癌微环境中的泛素化修饰情况。与正常上皮细胞相比,恶性细胞中酶和泛素结合结构域的得分升高,53个与泛素化相关的分子显示出预后差异。、和被鉴定为具有预后意义的基因,在上皮细胞和恶性细胞中表达较高。在中鉴定出两个错义突变位点,其具有高拷贝数扩增率且与信使RNA(mRNA)表达呈正相关。表达和肿瘤分期被发现是独立的预后因素,干扰表达可降低肺腺癌细胞的恶性行为。发现与AGR2蛋白结合并减少其泛素化,导致稳定性增加。敲低抑制了过表达导致的细胞活力、侵袭和迁移增强。

结论

本研究利用测序数据研究了肺腺癌中的泛素化修饰,确定了在恶性肿瘤调控中的关键作用及其作为预后和治疗生物标志物的潜力。这些见解增进了对肺腺癌机制和治疗的理解。

https://cdn.ncbi.nlm.nih.gov/pmc/blobs/647c/10407523/8bb469dcdba3/jtd-15-07-3885-f1.jpg

文献AI研究员

20分钟写一篇综述,助力文献阅读效率提升50倍。

立即体验

用中文搜PubMed

大模型驱动的PubMed中文搜索引擎

马上搜索

文档翻译

学术文献翻译模型,支持多种主流文档格式。

立即体验