Suppr超能文献

邻苯二甲酸盐暴露与子宫内膜异位症患者卵巢功能障碍风险:人类及动物研究数据

Phthalate exposure and risk of ovarian dysfunction in endometriosis: human and animal data.

作者信息

Yi Huan, Wu Huamin, Zhu Wenbin, Lin Qi, Zhao Xiaoyan, Lin Rong, Luo Yan, Wu Lixiang, Lin Danmei

机构信息

National Key Gynecology Clinical Specialty Construction Unit of China, Fujian Provincial Key Gynecology Clinical Specialty, Fujian Provincial Maternity and Children's Hospital, Affiliated Hospital of Fujian Medical University, Fuzhou, Fujian, China.

Department of Obstetrics and Gynecology, Maternal and Child Health Hospital of Fuzhou, Fuzhou, Fujian, China.

出版信息

Front Cell Dev Biol. 2023 Jul 25;11:1154923. doi: 10.3389/fcell.2023.1154923. eCollection 2023.

Abstract

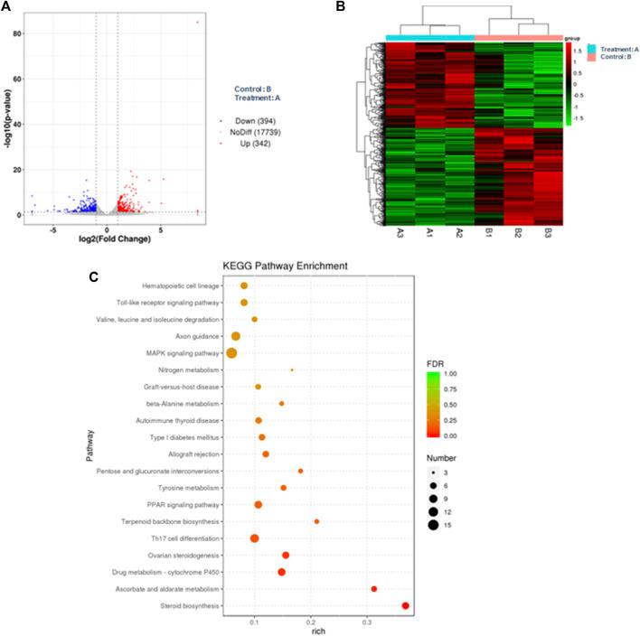
We aimed to explore the correlations between and possible mechanisms of common environmental endocrine disruptors, phthalates, and ovarian dysfunction in endometriosis. Subjects were included in the case group ( = 107) who were diagnosed with endometriosis by postoperative pathology in Fujian Maternal and Child Hospital from February 2018 to February 2021, and the women who were excluded from endometriosis by surgery were as the control group ( = 70). The demographic information of the subjects were evaluated by questionnaire, and the clinical characteristics were evaluated by medical records and 3-year follow-up results. Gas chromatography‒mass spectrometry was used to quantify 10 metabolites of phthalates, including dimethyl ortho-phthalate (DMP), mono-n-methyl phthalate (MMP), dioctyl ortho-phthalate (DEP), mono-ethyl phthalate (MEP), di-n-butyl ortho-phthalate (DBP), mono-butyl phthalate (MBP), benzylbutyl phthalate (BBzP), mono-benzyl; phthalate (MBzP), diethylhexyl phthalate (DEHP) and mono-ethylhexyl phthalate (MEHP), in the urine samples of the subjects. Furthermore, a total of 54 SD rats were exposed to DEHP 0, 5, 50, 100, 250, 500, 1,000, 2000, and 3,000 mg/kg/day for 2 weeks. The SD rats' body weight, oestrus cycle changes, and serum anti-mullerian hormone (AMH) levels were evaluated. After sacrifice, the mass index of the rat uterus and bilateral ovaries were calculated. Finally, bioinformatics analysis of rat ovarian tissues was performed to explore the possible mechanism. SPSS 24.0 (IBM, United States) was used for data analysis. -value <0.05 was considered statistically significant. The human urinary levels of DMP ( < 0.001), MMP ( = 0.001), DEP ( = 0.003), MEP ( = 0.002), DBP ( = 0.041), MBP ( < 0.001), BBzP ( = 0.009), DEHP ( < 0.001), and MEHP ( < 0.001) were significantly higher in women with endometriosis than in controls. Notably, DEHP was a significant risk factor for endometriosis (OR: 11.0, 95% CI: 5.4-22.6). The area under the ROC curve increased when multiple phthalates were diagnosed jointly, reaching 0.974 as the highest value, which was helpful for the diagnosis of endometriosis. experiments showed that after DEHP exposure in rats, the mass index of the ovary and uterus decreased in a dose-dependent manner; the oestrus cycle of SD rats was irregularly prolonged and disordered; and the serum AMH level was negatively correlated with the DEHP exposure dose (Rho = -0.8, < 0.001). Bioinformatics analysis of rat ovarian tissues showed that seven genes involved in the steroid biosynthesis pathway were upregulated and may play a negative role in ovarian function. Exposure to phthalates, especially DEHP, is associated with the occurrence of endometriosis and affects women's reproductive prognosis and ovarian function. The steroid biosynthesis pathway may be related to ovarian dysfunction. The detection of phthalate in urine may become a new biological target for the diagnosis of endometriosis.

摘要

我们旨在探讨常见环境内分泌干扰物邻苯二甲酸酯与子宫内膜异位症中卵巢功能障碍之间的相关性及可能机制。研究对象包括病例组(n = 107),该组患者于2018年2月至2021年2月在福建省妇幼保健院经术后病理诊断为子宫内膜异位症;以及手术排除子宫内膜异位症的女性作为对照组(n = 70)。通过问卷调查评估研究对象的人口统计学信息,通过病历和3年随访结果评估临床特征。采用气相色谱 - 质谱联用法定量检测研究对象尿液样本中10种邻苯二甲酸酯代谢物,包括邻苯二甲酸二甲酯(DMP)、邻苯二甲酸单甲酯(MMP)、邻苯二甲酸二乙酯(DEP)、邻苯二甲酸单乙酯(MEP)、邻苯二甲酸二正丁酯(DBP)、邻苯二甲酸单丁酯(MBP)、邻苯二甲酸苄基丁酯(BBzP)、邻苯二甲酸单苄酯(MBzP)、邻苯二甲酸二(2 - 乙基己基)酯(DEHP)和邻苯二甲酸单(2 - 乙基己基)酯(MEHP)。此外,将54只SD大鼠分别暴露于0、5、50、100、250、500、1000、2000和3000 mg/kg/天的DEHP中,持续2周。评估SD大鼠的体重、发情周期变化及血清抗苗勒管激素(AMH)水平。处死后,计算大鼠子宫和双侧卵巢的质量指数。最后,对大鼠卵巢组织进行生物信息学分析以探索可能机制。采用SPSS 24.0(美国IBM公司)进行数据分析。P值<0.05被认为具有统计学意义。子宫内膜异位症女性尿液中DMP(P < 0.001)、MMP(P = 0.001)、DEP(P = 0.003)、MEP(P = 0.002)、DBP(P = 0.041)MBP(P < 0.001)、BBzP(P = 0.009)、DEHP(P < 0.001)和MEHP(P < 0.001)水平显著高于对照组。值得注意的是,DEHP是子宫内膜异位症的显著危险因素(OR:11.0,95%CI:5.4 - 22.6)。联合诊断多种邻苯二甲酸酯时ROC曲线下面积增加,最高达0.974,有助于子宫内膜异位症的诊断。动物实验表明,大鼠暴露于DEHP后,卵巢和子宫质量指数呈剂量依赖性下降;SD大鼠发情周期不规则延长且紊乱;血清AMH水平与DEHP暴露剂量呈负相关(Rho = -0.8,P < 0.001)。大鼠卵巢组织的生物信息学分析表明,参与类固醇生物合成途径的7个基因上调,可能对卵巢功能起负性作用。暴露于邻苯二甲酸酯,尤其是DEHP,与子宫内膜异位症的发生有关,并影响女性生殖预后和卵巢功能。类固醇生物合成途径可能与卵巢功能障碍有关。尿液中邻苯二甲酸酯的检测可能成为子宫内膜异位症诊断的新生物学指标。

https://cdn.ncbi.nlm.nih.gov/pmc/blobs/537c/10407402/233ff3c4e0e8/fcell-11-1154923-g001.jpg

文献AI研究员

20分钟写一篇综述,助力文献阅读效率提升50倍。

立即体验

用中文搜PubMed

大模型驱动的PubMed中文搜索引擎

马上搜索

文档翻译

学术文献翻译模型,支持多种主流文档格式。

立即体验