Suppr超能文献

研究选定蔬菜废弃物的植物化学成分、抗氧化、抗菌、抗骨关节炎和伤口愈合活性。

Investigation of the phytochemical composition, antioxidant, antibacterial, anti-osteoarthritis, and wound healing activities of selected vegetable waste.

机构信息

Department of Pharmacognosy and Natural Products, Faculty of Pharmacy, Menoufia University, Gamal Abd El Nasr st., Shibīn al-Kawm, 32511, Menoufia, Egypt.

Pharmacognosy Department, Faculty of Pharmacy, Cairo University, Kasr el Aini St., Cairo, 11562, Egypt.

出版信息

Sci Rep. 2023 Aug 10;13(1):13034. doi: 10.1038/s41598-023-38591-y.

Abstract

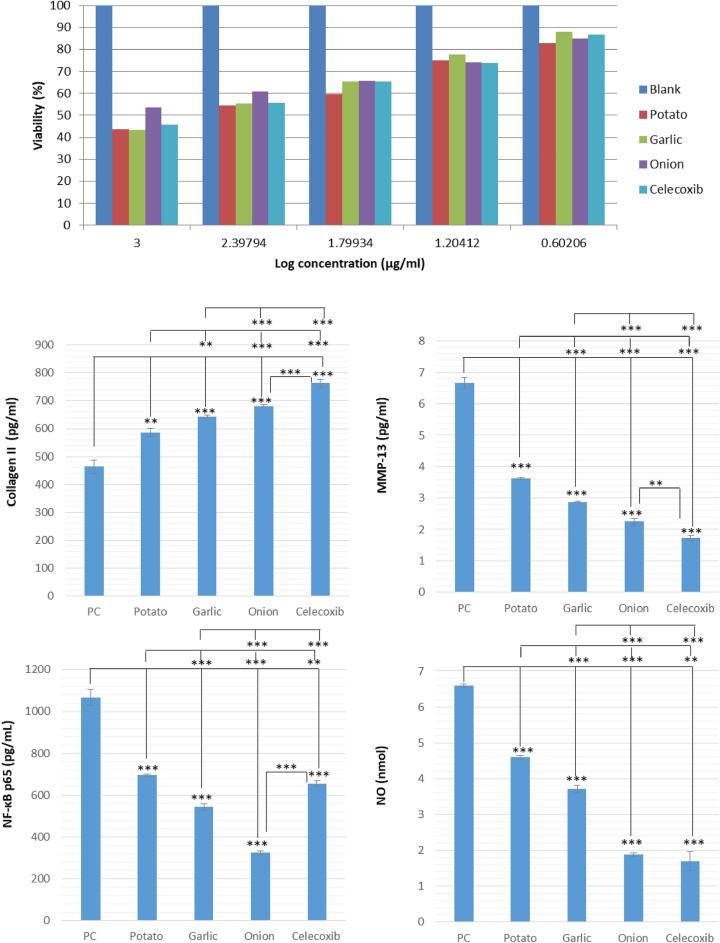
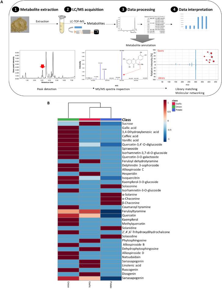
Agri-food wastes, produced following industrial food processing, are mostly discarded, leading to environmental hazards and losing the nutritional and medicinal values associated with their bioactive constituents. In this study, we performed a comprehensive analytical and biological evaluation of selected vegetable by-products (potato, onion, and garlic peels). The phytochemical analysis included UHPLC-ESI-qTOF-MS/MS in combination with molecular networking and determination of the total flavonoid and phenolic contents. Further, the antimicrobial, anti-osteoarthritis and wound healing potentials were also evaluated. In total, 47 compounds were identified, belonging to phenolic acids, flavonoids, saponins, and alkaloids as representative chemical classes. Onion peel extract (OPE) showed the higher polyphenolic contents, the promising antioxidant activity, the potential anti-osteoarthritis activity, and promising antimicrobial activity, especially against methicillin-resistant Staphylococcus aureus (MRSA). Furthermore, OPE revealed to have promising in vivo wound healing activity, restoring tissue physiology and integrity, mainly through the activation of AP-1 signaling pathway. Lastly, when OPE was loaded with nanocapsule based hydrogel, the nano-formulation revealed enhanced cellular viability. The affinities of the OPE major metabolites were evaluated against both p65 and ATF-2 targets using two different molecular docking processes revealing quercetin-3,4'-O-diglucoside, alliospiroside C, and alliospiroside D as the most promising entities with superior binding scores. These results demonstrate that vegetable by-products, particularly, those derived from onion peels can be incorporated as natural by-product for future evaluation against wounds and osteoarthritis.

摘要

农业食品废弃物是在工业食品加工后产生的,大多被丢弃,导致环境危害,并失去与其生物活性成分相关的营养和药用价值。在这项研究中,我们对选定的蔬菜副产物(土豆、洋葱和大蒜皮)进行了全面的分析和生物学评估。植物化学分析包括 UHPLC-ESI-qTOF-MS/MS 与分子网络相结合,以及总类黄酮和总酚含量的测定。此外,还评估了其抗菌、抗骨关节炎和伤口愈合潜力。总共鉴定出 47 种化合物,属于代表性的化学类别的酚酸、类黄酮、皂苷和生物碱。洋葱皮提取物(OPE)显示出较高的多酚含量、有前景的抗氧化活性、潜在的抗骨关节炎活性和有前景的抗菌活性,特别是对耐甲氧西林金黄色葡萄球菌(MRSA)。此外,OPE 还显示出有前景的体内伤口愈合活性,主要通过激活 AP-1 信号通路来恢复组织生理学和完整性。最后,当 OPE 负载于纳米胶囊水凝胶中时,纳米制剂显示出增强的细胞活力。使用两种不同的分子对接过程评估了 OPE 主要代谢物对 p65 和 ATF-2 靶标的亲和力,结果表明槲皮素-3,4'-O-二葡萄糖苷、异槲皮苷 C 和异槲皮苷 D 是最有前途的实体,具有较高的结合评分。这些结果表明,蔬菜副产物,特别是洋葱皮,可以作为天然副产物被纳入未来对伤口和骨关节炎的评估中。

https://cdn.ncbi.nlm.nih.gov/pmc/blobs/e92c/10415269/2db3611fb242/41598_2023_38591_Fig1_HTML.jpg

文献AI研究员

20分钟写一篇综述,助力文献阅读效率提升50倍。

立即体验

用中文搜PubMed

大模型驱动的PubMed中文搜索引擎

马上搜索

文档翻译

学术文献翻译模型,支持多种主流文档格式。

立即体验