Suppr超能文献

MAGI1 可防止 ER 乳腺癌衰老并促进 DNA 损伤反应。

MAGI1 Prevents Senescence and Promotes the DNA Damage Response in ER Breast Cancer.

机构信息

Laboratory of Experimental and Translational Oncology, Department of Oncology, Microbiology and Immunology (OMI), Faculty of Science and Medicine, University of Fribourg, 1700 Fribourg, Switzerland.

Lausanne Genomic Technologies Facility (LGTF), University of Lausanne, 1015 Lausanne, Switzerland.

出版信息

Cells. 2023 Jul 25;12(15):1929. doi: 10.3390/cells12151929.

Abstract

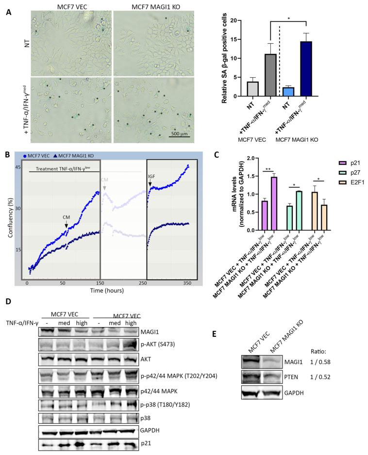
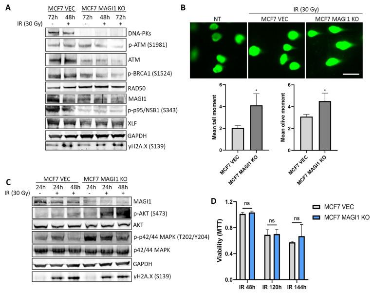
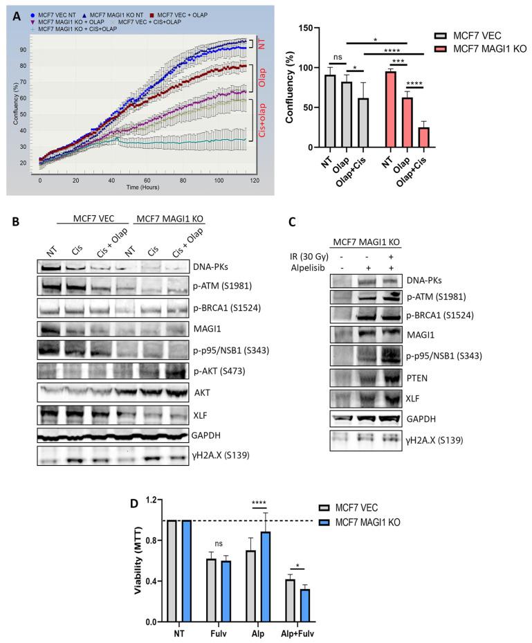
MAGI1 acts as a tumor suppressor in estrogen receptor-positive (ER) breast cancer (BC), and its loss correlates with a more aggressive phenotype. To identify the pathways and events affected by MAGI1 loss, we deleted the MAGI1 gene in the ER MCF7 BC cell line and performed RNA sequencing and functional experiments in vitro. Transcriptome analyses revealed gene sets and biological processes related to estrogen signaling, the cell cycle, and DNA damage responses affected by MAGI1 loss. Upon exposure to TNF-α/IFN-γ, MCF7 MAGI1 KO cells entered a deeper level of quiescence/senescence compared with MCF7 control cells and activated the AKT and MAPK signaling pathways. MCF7 MAGI1 KO cells exposed to ionizing radiations or cisplatin had reduced expression of DNA repair proteins and showed increased sensitivity towards PARP1 inhibition using olaparib. Treatment with PI3K and AKT inhibitors (alpelisib and MK-2206) restored the expression of DNA repair proteins and sensitized cells to fulvestrant. An analysis of human BC patients' transcriptomic data revealed that patients with low MAGI1 levels had a higher tumor mutational burden and homologous recombination deficiency. Moreover, MAGI1 expression levels negatively correlated with PI3K/AKT and MAPK signaling, which confirmed our in vitro observations. Pharmacological and genomic evidence indicate HDACs as regulators of MAGI1 expression. Our findings provide a new view on MAGI1 function in cancer and identify potential treatment options to improve the management of ER BC patients with low MAGI1 levels.

摘要

MAGI1 在雌激素受体阳性(ER)乳腺癌(BC)中作为肿瘤抑制因子发挥作用,其缺失与更具侵袭性的表型相关。为了确定 MAGI1 缺失影响的途径和事件,我们在 ER MCF7 BC 细胞系中删除 MAGI1 基因,并在体外进行 RNA 测序和功能实验。转录组分析显示,与 MAGI1 缺失相关的基因集和生物学过程与雌激素信号、细胞周期和 DNA 损伤反应有关。在 TNF-α/IFN-γ 刺激下,与 MCF7 对照细胞相比,MCF7 MAGI1 KO 细胞进入更深层次的静止/衰老状态,并激活 AKT 和 MAPK 信号通路。与顺铂相比,暴露于电离辐射的 MCF7 MAGI1 KO 细胞中 DNA 修复蛋白的表达降低,并对使用奥拉帕利的 PARP1 抑制表现出更高的敏感性。用 PI3K 和 AKT 抑制剂(alpelisib 和 MK-2206)处理可恢复 DNA 修复蛋白的表达,并使细胞对氟维司群敏感。对人类 BC 患者转录组数据的分析表明,MAGI1 水平较低的患者具有更高的肿瘤突变负担和同源重组缺陷。此外,MAGI1 表达水平与 PI3K/AKT 和 MAPK 信号呈负相关,这证实了我们的体外观察结果。药理学和基因组证据表明 HDACs 是 MAGI1 表达的调节剂。我们的研究结果为 MAGI1 在癌症中的功能提供了新的视角,并确定了潜在的治疗选择,以改善 MAGI1 水平较低的 ER BC 患者的治疗管理。

https://cdn.ncbi.nlm.nih.gov/pmc/blobs/fe29/10417439/e6d32c16156c/cells-12-01929-g001.jpg

文献AI研究员

20分钟写一篇综述,助力文献阅读效率提升50倍。

立即体验

用中文搜PubMed

大模型驱动的PubMed中文搜索引擎

马上搜索

文档翻译

学术文献翻译模型,支持多种主流文档格式。

立即体验