Suppr超能文献

RXR 激动剂增强来那度胺的抗骨髓瘤活性和 T 细胞功能,同时保留降血糖作用。

RXR Agonists Enhance Lenalidomide Anti-Myeloma Activity and T Cell Functions while Retaining Glucose-Lowering Effect.

机构信息

Division of Hematologic Malignancies and Cellular Therapy, Department of Medicine, Duke University Medical Center, Durham, NC 27710, USA.

出版信息

Cells. 2023 Aug 3;12(15):1993. doi: 10.3390/cells12151993.

Abstract

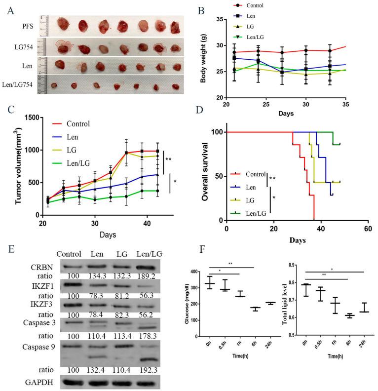
Retinoid X receptor () heterodimerizes with the nuclear hormone receptor and regulates its downstream events. We investigated the effects of agonists (LG100754, bexarotene, AGN194204, and LG101506) on lenalidomide's anti-myeloma activity, T cell functions, and the level of glucose and lipids in vivo. Genetic overexpression and CRISPR/Cas9 knockout experiments were conducted in multiple myeloma (MM) cell lines and Jurkat T cell lines to determine the roles of in -agonist mediated effects. A xenograft mouse model of MM was established to determine the combination effect of LG100754 and lenalidomide. The combination of agonists and lenalidomide demonstrated synergistic activity in increasing expression and killing myeloma cells. Mechanistically, the agonists reduced the binding of to the promoter, thereby relieving the repressor effect of on transcription. agonists downregulated the exhaustion markers and increased the activation markers of Jurkat T cells and primary human T cells. Co-administration of LG100754 and lenalidomide showed enhanced anti-tumor activity in vivo. LG100754 retained its glucose- and lipid-lowering effects. agonists demonstrate potential utility in enhancing drug sensitivity and T-cell function in the treatment of myeloma.

摘要

视黄酸 X 受体 () 与核激素受体异二聚化,调节其下游事件。我们研究了视黄醇激动剂(LG100754、贝沙罗汀、AGN194204 和 LG101506)对来那度胺抗骨髓瘤活性、T 细胞功能以及体内葡萄糖和脂质水平的影响。在多发性骨髓瘤 (MM) 细胞系和 Jurkat T 细胞系中进行了基因过表达和 CRISPR/Cas9 敲除实验,以确定在 -激动剂介导的作用中 的作用。建立了 MM 的异种移植小鼠模型,以确定 LG100754 和来那度胺的联合效应。视黄醇激动剂和来那度胺的联合具有协同增加 表达和杀伤骨髓瘤细胞的活性。在机制上,视黄醇激动剂降低了 与 启动子的结合,从而减轻了 对 转录的抑制作用。视黄醇激动剂下调了 Jurkat T 细胞和原代人 T 细胞的衰竭标志物,并增加了其激活标志物。LG100754 和来那度胺的联合给药在体内显示出增强的抗肿瘤活性。LG100754 保留了其降血糖和降血脂作用。视黄醇激动剂在增强骨髓瘤治疗中的药物敏感性和 T 细胞功能方面具有潜在的应用价值。

https://cdn.ncbi.nlm.nih.gov/pmc/blobs/a181/10417536/6face71a304e/cells-12-01993-g001.jpg

文献AI研究员

20分钟写一篇综述,助力文献阅读效率提升50倍。

立即体验

用中文搜PubMed

大模型驱动的PubMed中文搜索引擎

马上搜索

文档翻译

学术文献翻译模型,支持多种主流文档格式。

立即体验