Suppr超能文献

不同氧化应激诱导 RPE 细胞死亡的比较机制研究。

Comparative mechanistic study of RPE cell death induced by different oxidative stresses.

机构信息

Department of Cell and Molecular Biology, Tulane University, New Orleans, LA, 70118, USA.

Department of Cardiovascular Medicine, Faculty of Medical Sciences, Kyushu University, Fukuoka, Japan.

出版信息

Redox Biol. 2023 Sep;65:102840. doi: 10.1016/j.redox.2023.102840. Epub 2023 Aug 6.

Abstract

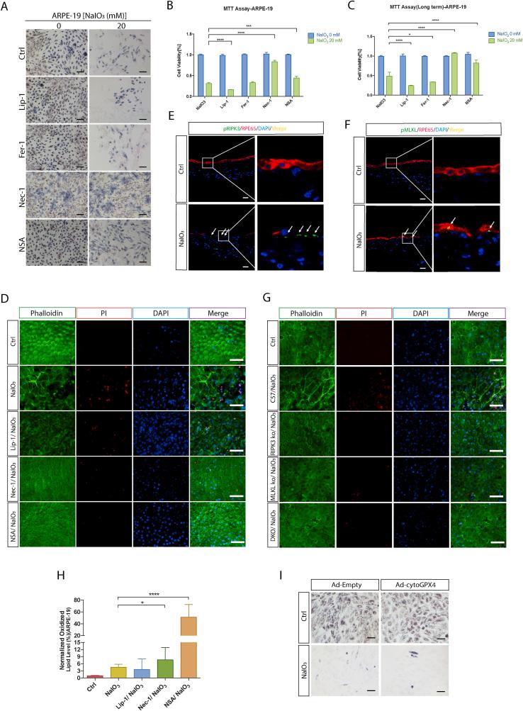
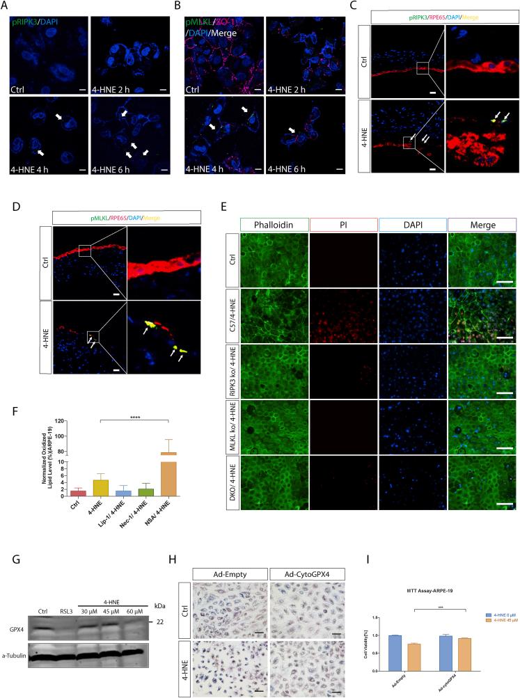
Oxidative stress is hypothesized to drive the progression of age-related macular degeneration (AMD). Retinal pigment epithelial (RPE) cell layer is important for supporting the function of retina and is particularly susceptible to oxidative stress-induced cell death. How RPE cells die in AMD, especially in geographic atrophy (GA), a late stage of dry AMD, is still controversial. The goal of this study is to compare the features and mechanisms of RPE cell death induced by different oxidative stresses, to identify potential universal therapeutic targets for GA. RPE cell death was induced both in vitro and ex vivo by 4-Hydroxynonenal (4-HNE), a major product of lipid peroxidation, sodium iodate (NaIO) that has been widely used to model RPE cell death in dry AMD, a ferroptosis inducer RAS-selective lethal 3 (RSL3) or a necroptosis inducer shikonin. We found that RPE necroptosis and ferroptosis show common and distinct features. Common features include receptor-interacting protein kinase (RIPK)1/RIPK3 activation and lipid reactive oxygen species (ROS) accumulation, although lipid ROS accumulation is much milder during necroptosis. This supports cross talk between RPE ferroptosis and necroptosis pathways and is consistent with the rescue of RPE necroptosis and ferroptosis by RIPK1 inhibitor Necrostatin-1 (Nec-1) or in Ripk3 RPE explants. Distinct feature includes activated mixed lineage kinase domain like pseudokinase (MLKL) that is translocated to the cell membrane during necroptosis, which is not happening in ferroptosis. This is consistent with the failure to rescue RPE ferroptosis by MLKL inhibitor necrosulfonamide (NSA) or in Mlkl RPE explants. Using this framework, we found that 4-HNE and NaIO induced RPE cell death likely through necroptosis based on the molecular features and the rescuing effect by multiple inhibitors. Our studies suggest that multiple markers and inhibitors are required to distinguish RPE necroptosis and ferroptosis, and that necroptosis inhibitor Nec-1 could be a potential therapeutic compound for GA since it inhibits RIPK1/RIPK3 activation and lipid ROS accumulation occurred in both necroptosis and ferroptosis pathways.

摘要

氧化应激被认为是导致年龄相关性黄斑变性(AMD)进展的原因。视网膜色素上皮(RPE)细胞层对于维持视网膜功能至关重要,并且特别容易受到氧化应激诱导的细胞死亡。RPE 细胞在 AMD 中死亡的方式,特别是在干性 AMD 的晚期——地理萎缩(GA)中,仍然存在争议。本研究的目的是比较不同氧化应激诱导的 RPE 细胞死亡的特征和机制,以确定 GA 的潜在通用治疗靶点。通过 4-羟基壬烯醛(4-HNE)、广泛用于模拟干性 AMD 中 RPE 细胞死亡的碘酸钠(NaIO)、诱导铁死亡的 RAS 选择性致死 3(RSL3)或诱导坏死性细胞死亡的紫草素,在体外和离体诱导 RPE 细胞死亡。我们发现 RPE 坏死性细胞死亡和铁死亡表现出共同和不同的特征。共同特征包括受体相互作用蛋白激酶(RIPK)1/RIPK3 的激活和脂质活性氧(ROS)的积累,尽管在坏死性细胞死亡过程中脂质 ROS 的积累要温和得多。这支持了 RPE 铁死亡和坏死性细胞死亡途径之间的串扰,并且与 RIPK1 抑制剂 Necrostatin-1(Nec-1)或在 Ripk3 RPE 外植体中对 RPE 坏死性细胞死亡和铁死亡的挽救一致。独特的特征包括在坏死性细胞死亡过程中被转运到细胞膜的混合谱系激酶结构域样假激酶(MLKL)的激活,而在铁死亡中不会发生这种情况。这与 MLKL 抑制剂 necrosulfonamide(NSA)或在 Mlkl RPE 外植体中对 RPE 铁死亡的挽救失败一致。使用这个框架,我们发现基于分子特征和多种抑制剂的挽救作用,4-HNE 和 NaIO 诱导的 RPE 细胞死亡可能是通过坏死性细胞死亡。我们的研究表明,需要多种标记物和抑制剂来区分 RPE 坏死性细胞死亡和铁死亡,并且由于它抑制了坏死性细胞死亡和铁死亡途径中都发生的 RIPK1/RIPK3 激活和脂质 ROS 积累,因此坏死性细胞死亡抑制剂 Nec-1 可能是 GA 的一种潜在治疗化合物。

https://cdn.ncbi.nlm.nih.gov/pmc/blobs/afb9/10440584/6f18a5eee0c7/gr1.jpg

文献AI研究员

20分钟写一篇综述,助力文献阅读效率提升50倍。

立即体验

用中文搜PubMed

大模型驱动的PubMed中文搜索引擎

马上搜索

文档翻译

学术文献翻译模型,支持多种主流文档格式。

立即体验