Suppr超能文献

微模制蜂窝支架设计以支持双层视网膜色素上皮细胞和光感受器细胞构建体的生成。

Micromolded honeycomb scaffold design to support the generation of a bilayered RPE and photoreceptor cell construct.

作者信息

Lee In-Kyu, Xie Ruosen, Luz-Madrigal Agustin, Min Seunghwan, Zhu Jingcheng, Jin Jiahe, Edwards Kimberly L, Phillips M Joseph, Ludwig Allison L, Gamm David M, Gong Shaoqin, Ma Zhenqiang

机构信息

Department of Electrical and Computer Engineering, University of Wisconsin-Madison, Madison, WI, 53706, USA.

Wisconsin Institute for Discovery, University of Wisconsin-Madison, Madison, WI, 53715, USA.

出版信息

Bioact Mater. 2023 Jul 31;30:142-153. doi: 10.1016/j.bioactmat.2023.07.019. eCollection 2023 Dec.

Abstract

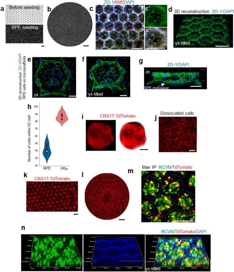
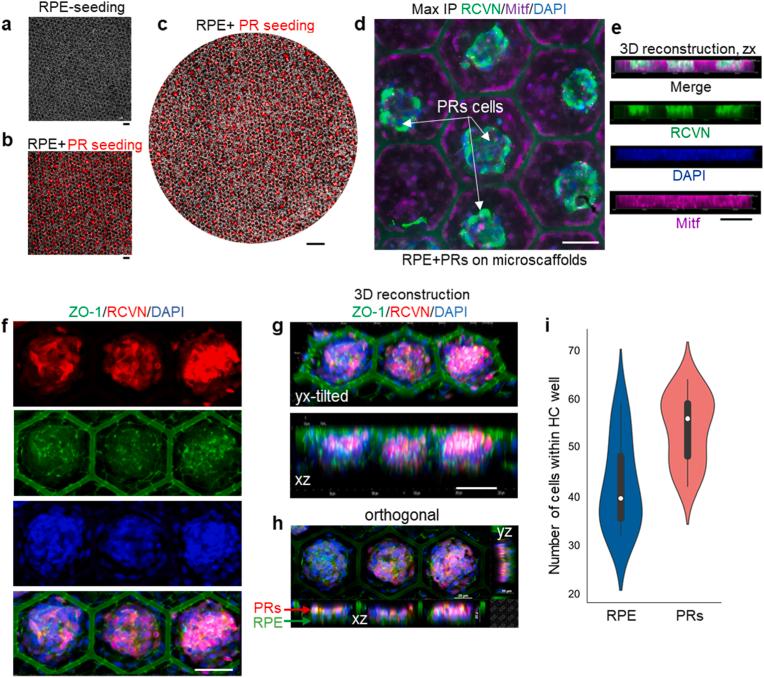
Age-related macular degeneration (AMD) causes blindness due to loss of retinal pigment epithelium (RPE) and photoreceptors (PRs), which comprise the two outermost layers of the retina. Given the small size of the macula and the importance of direct contact between RPE and PRs, the use of scaffolds for targeted reconstruction of the outer retina in later stage AMD and other macular dystrophies is particularly attractive. We developed microfabricated, honeycomb-patterned, biodegradable poly(glycerol sebacate) (PGS) scaffolds to deliver organized, adjacent layers of RPE and PRs to the subretinal space. Furthermore, an optimized process was developed to photocure PGS, shortening scaffold production time from days to minutes. The resulting scaffolds robustly supported the seeding of human pluripotent stem cell-derived RPE and PRs, either separately or as a dual cell-layered construct. These advanced, economical, and versatile scaffolds can accelerate retinal cell transplantation efforts and benefit patients with AMD and other retinal degenerative diseases.

摘要

年龄相关性黄斑变性(AMD)会导致视网膜色素上皮(RPE)和光感受器(PR)丧失,进而引发失明,这两种细胞构成了视网膜的最外层。鉴于黄斑尺寸较小以及RPE与PR直接接触的重要性,在晚期AMD和其他黄斑营养不良中,使用支架进行视网膜外层的靶向重建极具吸引力。我们开发了微加工的、蜂窝状图案的、可生物降解的聚癸二酸甘油酯(PGS)支架,用于将有序相邻的RPE层和PR层递送至视网膜下间隙。此外,还开发了一种优化工艺来光固化PGS,将支架生产时间从数天缩短至数分钟。所得支架有力地支持了人多能干细胞来源的RPE和PR的接种,无论是单独接种还是作为双细胞层构建体。这些先进、经济且通用的支架可加速视网膜细胞移植工作,并使AMD和其他视网膜退行性疾病患者受益。

https://cdn.ncbi.nlm.nih.gov/pmc/blobs/577e/10415596/616947b0311d/ga1.jpg

文献AI研究员

20分钟写一篇综述,助力文献阅读效率提升50倍。

立即体验

用中文搜PubMed

大模型驱动的PubMed中文搜索引擎

马上搜索

文档翻译

学术文献翻译模型,支持多种主流文档格式。

立即体验