Suppr超能文献

利用空间分辨代谢组学发现代谢脆弱性,以开发抗肿瘤小分子药物偶联物作为一种精准癌症治疗策略。

Discovering metabolic vulnerability using spatially resolved metabolomics for antitumor small molecule-drug conjugates development as a precise cancer therapy strategy.

作者信息

Wang Xiangyi, Zhang Jin, Zheng Kailu, Du Qianqian, Wang Guocai, Huang Jianpeng, Zhou Yanhe, Li Yan, Jin Hongtao, He Jiuming

机构信息

State Key Laboratory of Bioactive Substance and Function of Natural Medicines, Institute of Materia Medica, Chinese Academy of Medical Sciences and Peking Union Medical College, Beijing, 100050, China.

NMPA Key Laboratory of Safety Research and Evaluation of Innovative Drug, Institute of Materia Medica, Chinese Academy of Medical Sciences and Peking Union Medical College, Beijing, 100050, China.

出版信息

J Pharm Anal. 2023 Jul;13(7):776-787. doi: 10.1016/j.jpha.2023.02.010. Epub 2023 Feb 28.

Abstract

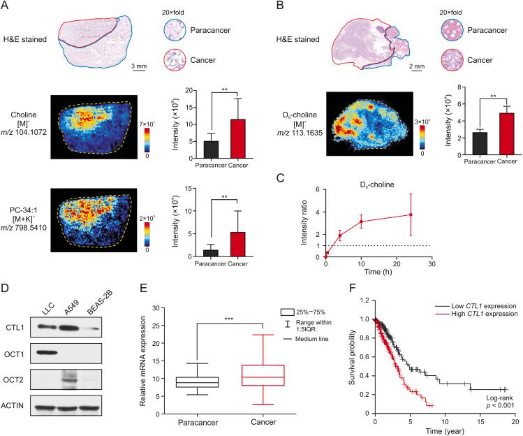
Against tumor-dependent metabolic vulnerability is an attractive strategy for tumor-targeted therapy. However, metabolic inhibitors are limited by the drug resistance of cancerous cells due to their metabolic plasticity and heterogeneity. Herein, choline metabolism was discovered by spatially resolved metabolomics analysis as metabolic vulnerability which is highly active in different cancer types, and a choline-modified strategy for small molecule-drug conjugates (SMDCs) design was developed to fool tumor cells into indiscriminately taking in choline-modified chemotherapy drugs for targeted cancer therapy, instead of directly inhibiting choline metabolism. As a proof-of-concept, choline-modified SMDCs were designed, screened, and investigated for their druggability in vitro and in vivo. This strategy improved tumor targeting, preserved tumor inhibition and reduced toxicity of paclitaxel, through targeted drug delivery to tumor by highly expressed choline transporters, and site-specific release by carboxylesterase. This study expands the strategy of targeting metabolic vulnerability and provides new ideas of developing SMDCs for precise cancer therapy.

摘要

对抗肿瘤依赖的代谢脆弱性是肿瘤靶向治疗的一种有吸引力的策略。然而,由于癌细胞的代谢可塑性和异质性,代谢抑制剂受到癌细胞耐药性的限制。在此,通过空间分辨代谢组学分析发现胆碱代谢是一种在不同癌症类型中高度活跃的代谢脆弱性,并开发了一种用于小分子药物缀合物(SMDC)设计的胆碱修饰策略,以诱使肿瘤细胞不加区分地摄取胆碱修饰的化疗药物用于靶向癌症治疗,而不是直接抑制胆碱代谢。作为概念验证,设计、筛选了胆碱修饰的SMDC,并对其体外和体内的成药可能性进行了研究。该策略通过高表达的胆碱转运体将药物靶向递送至肿瘤,并通过羧酸酯酶实现位点特异性释放,从而改善了肿瘤靶向性,保留了肿瘤抑制作用并降低了紫杉醇的毒性。本研究扩展了靶向代谢脆弱性的策略,并为开发用于精确癌症治疗的SMDC提供了新思路。

https://cdn.ncbi.nlm.nih.gov/pmc/blobs/1836/10422108/daa9e7f31cbc/ga1.jpg

文献AI研究员

20分钟写一篇综述,助力文献阅读效率提升50倍。

立即体验

用中文搜PubMed

大模型驱动的PubMed中文搜索引擎

马上搜索

文档翻译

学术文献翻译模型,支持多种主流文档格式。

立即体验