Suppr超能文献

中脑臂旁下丘脑平行环路调控小鼠的冷防御反应。

A parabrachial-hypothalamic parallel circuit governs cold defense in mice.

机构信息

Shanghai Institute for Advanced Immunochemical Studies & School of Life Science and Technology, Shanghaitech University, Shanghai, 201210, China.

Institute of Neuroscience, State Key Laboratory of Neuroscience, CAS Center for Excellence in Brain Science and Intelligence Technology, Shanghai Institutes for Biological Sciences, Chinese Academy of Sciences, Shanghai, 200031, China.

出版信息

Nat Commun. 2023 Aug 15;14(1):4924. doi: 10.1038/s41467-023-40504-6.

Abstract

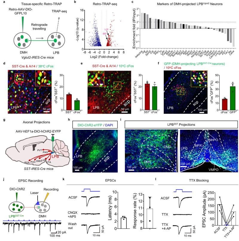
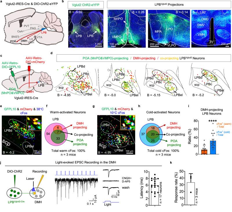
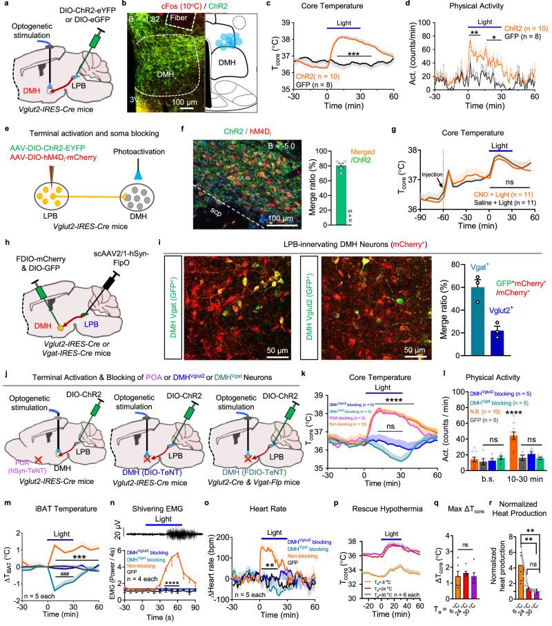
Thermal homeostasis is vital for mammals and is controlled by brain neurocircuits. Yet, the neural pathways responsible for cold defense regulation are still unclear. Here, we found that a pathway from the lateral parabrachial nucleus (LPB) to the dorsomedial hypothalamus (DMH), which runs parallel to the canonical LPB to preoptic area (POA) pathway, is also crucial for cold defense. Together, these pathways make an equivalent and cumulative contribution, forming a parallel circuit. Specifically, activation of the LPB → DMH pathway induced strong cold-defense responses, including increases in thermogenesis of brown adipose tissue (BAT), muscle shivering, heart rate, and locomotion. Further, we identified somatostatin neurons in the LPB that target DMH to promote BAT thermogenesis. Therefore, we reveal a parallel circuit governing cold defense in mice, which enables resilience to hypothermia and provides a scalable and robust network in heat production, reshaping our understanding of neural circuit regulation of homeostatic behaviors.

摘要

体温平衡对哺乳动物至关重要,由大脑神经回路控制。然而,负责冷防御调节的神经通路仍不清楚。在这里,我们发现外侧臂旁核(LPB)到下丘脑背内侧核(DMH)的通路对于冷防御也很重要,该通路与经典的 LPB 到视前区(POA)通路平行。这两条通路共同做出等效和累积的贡献,形成一个平行回路。具体来说,激活 LPB→DMH 通路会引起强烈的冷防御反应,包括棕色脂肪组织(BAT)产热增加、肌肉颤抖、心率和运动增加。此外,我们还鉴定出 LPB 中的生长抑素神经元,这些神经元靶向 DMH 以促进 BAT 产热。因此,我们揭示了一个控制小鼠冷防御的平行回路,使它们能够耐受体温过低,并为产热提供一个可扩展和强大的网络,从而改变了我们对自主行为的神经回路调节的理解。

https://cdn.ncbi.nlm.nih.gov/pmc/blobs/b78d/10427655/33ed4347c9c2/41467_2023_40504_Fig1_HTML.jpg

文献AI研究员

20分钟写一篇综述,助力文献阅读效率提升50倍。

立即体验

用中文搜PubMed

大模型驱动的PubMed中文搜索引擎

马上搜索

文档翻译

学术文献翻译模型,支持多种主流文档格式。

立即体验