Suppr超能文献

血小板衍生趋化因子 CXCL4/血小板因子 4 可使海马神经发生年轻化,并恢复老年小鼠的认知功能。

Platelet-derived exerkine CXCL4/platelet factor 4 rejuvenates hippocampal neurogenesis and restores cognitive function in aged mice.

机构信息

Clem Jones Centre for Ageing Dementia Research, Queensland Brain Institute, The University of Queensland, Brisbane, QLD, 4072, Australia.

Centre for Horticultural Science, Queensland Alliance for Agriculture and Food Innovation, The University of Queensland, Brisbane, QLD, 4072, Australia.

出版信息

Nat Commun. 2023 Aug 16;14(1):4375. doi: 10.1038/s41467-023-39873-9.

Abstract

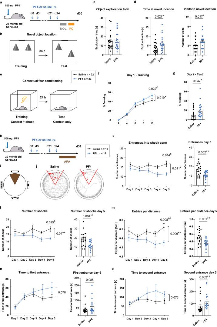
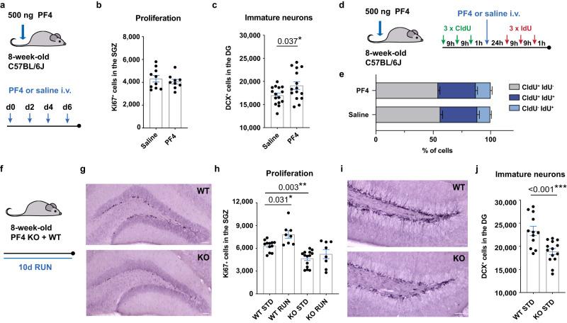
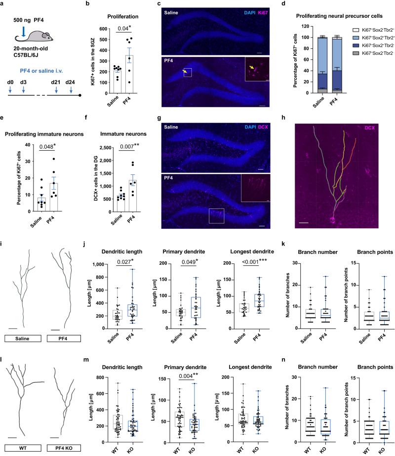
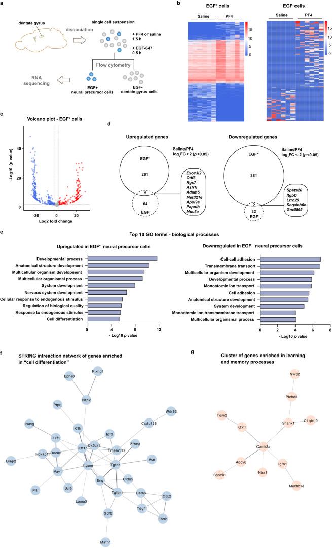
The beneficial effects of physical activity on brain ageing are well recognised, with exerkines, factors that are secreted into the circulation in response to exercise, emerging as likely mediators of this response. However, the source and identity of these exerkines remain unclear. Here we provide evidence that an anti-geronic exerkine is secreted by platelets. We show that platelets are activated by exercise and are required for the exercise-induced increase in hippocampal precursor cell proliferation in aged mice. We also demonstrate that increasing the systemic levels of the platelet-derived exerkine CXCL4/platelet factor 4 (PF4) ameliorates age-related regenerative and cognitive impairments in a hippocampal neurogenesis-dependent manner. Together these findings highlight the role of platelets in mediating the rejuvenating effects of exercise during physiological brain ageing.

摘要

运动对大脑衰老的有益影响已得到广泛认可,运动反应中分泌到循环系统中的细胞因子被认为是这种反应的可能介质。然而,这些细胞因子的来源和身份仍不清楚。在这里,我们提供了证据表明,抗衰老细胞因子是由血小板分泌的。我们表明,运动可以激活血小板,并且血小板对于运动诱导的老年小鼠海马前体细胞增殖增加是必需的。我们还证明,增加血小板衍生的细胞因子 CXCL4/血小板因子 4 (PF4) 的系统水平可以改善与年龄相关的、依赖于海马神经发生的再生和认知障碍。这些发现共同强调了血小板在介导生理大脑衰老过程中运动的年轻化效应中的作用。

https://cdn.ncbi.nlm.nih.gov/pmc/blobs/aba5/10432533/50d9534ed6ed/41467_2023_39873_Fig1_HTML.jpg

文献AI研究员

20分钟写一篇综述,助力文献阅读效率提升50倍。

立即体验

用中文搜PubMed

大模型驱动的PubMed中文搜索引擎

马上搜索

文档翻译

学术文献翻译模型,支持多种主流文档格式。

立即体验