Suppr超能文献

白花蛇舌草-夏枯草(HD-SB)通过 hsa_circ_0039933/hsa-miR-204-5p/wnt11 轴抑制结直肠癌细胞的进展。

Hedyotis diffusa-Sculellaria barbata (HD-SB) suppresses the progression of colorectal cancer cells via the hsa_circ_0039933/hsa-miR-204-5p/wnt11 axis.

机构信息

Department of TCM Rehabilitation Medicine, Guangzhou Dongsheng Hospital, Guangzhou, 510000, Guangdong, China.

Department of Traditional Chinese Medicine, Ganzhou People's Hospital, Ganzhou, 341000, Jiangxi, China.

出版信息

Sci Rep. 2023 Aug 16;13(1):13331. doi: 10.1038/s41598-023-40393-1.

Abstract

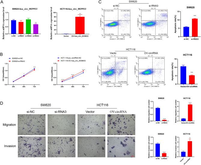
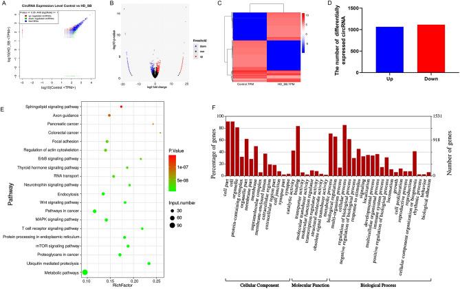
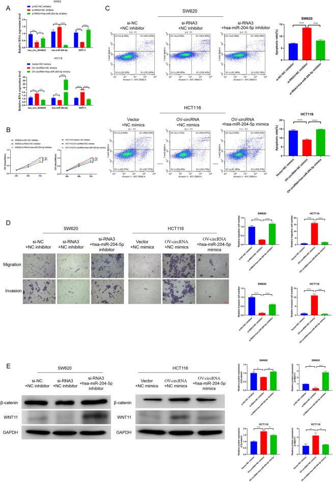
Our previous study confirmed that the combination of Hedyotis diffusa (HD) and Scutellaria barbata (SB) significantly inhibited colorectal cancer cell proliferation and the WNT signaling pathway. However, the exact molecular modulation remains unclear. In this study, colorectal cancer cells (SW620) were treated with 1 mg/mL HD-SB for 24 h, and high-throughput sequencing of circRNAs was performed. The level of hsa_circ_0039933 in three colorectal cancer cell lines (HT-29, SW620, and HCT116) was verified by qPCR. After transfection of hsa_circ_0039933 overexpression plasmids or small interfering RNAs, CCK8, apoptosis, cell migration, and cell invasion were utilized to evaluate the function of hsa_circ_0039933 in the progression of colorectal cancer cells. We identified hsa_circ_0039933, which was downregulated in HD-SB-induced colorectal cancer cells and positively related to colorectal cancer progression. In SW620 cells with relatively high expression of hsa_circ_0039933, interfering with the expression of hsa_circ_0039933 inhibited the proliferation, invasion, and migration of SW620 cells. In HCT116 cells with relatively low expression of hsa_circ_0039933, overexpression of hsa_circ_0039933 promoted the proliferation and invasion and migration ability of HCT116. Mechanistically, hsa_circ_0039933 targeted hsa-miR-204-5p to increase the expression of wnt11, leading to the activation of the Wnt pathway, thereby promoting the proliferation of colorectal cancer cells. This work revealed the potential molecular mechanism of HD-SB for the treatment of colorectal cancer, which was to inhibit the Wnt signaling pathway through the hsa_circ_0039933/hsa-miR-204-5p/wnt11 axis, then suppressing proliferation, migration, and invasion in the colorectal cancer cell.

摘要

我们之前的研究证实,白花蛇舌草(HD)和半枝莲(SB)的组合显著抑制结直肠癌细胞增殖和 WNT 信号通路。然而,确切的分子调节仍不清楚。在这项研究中,用 1mg/mL HD-SB 处理结直肠癌细胞(SW620)24 小时,进行 circRNA 的高通量测序。通过 qPCR 验证三种结直肠癌细胞系(HT-29、SW620 和 HCT116)中 hsa_circ_0039933 的水平。转染 hsa_circ_0039933 过表达质粒或小干扰 RNA 后,利用 CCK8、凋亡、细胞迁移和细胞侵袭评估 hsa_circ_0039933 在结直肠癌细胞进展中的功能。我们鉴定出 hsa_circ_0039933,其在 HD-SB 诱导的结直肠癌细胞中下调,与结直肠癌的进展呈正相关。在 hsa_circ_0039933 表达相对较高的 SW620 细胞中,干扰 hsa_circ_0039933 的表达抑制 SW620 细胞的增殖、侵袭和迁移。在 hsa_circ_0039933 表达相对较低的 HCT116 细胞中,过表达 hsa_circ_0039933 促进 HCT116 细胞的增殖、侵袭和迁移能力。机制上,hsa_circ_0039933 靶向 hsa-miR-204-5p 增加 wnt11 的表达,导致 Wnt 通路激活,从而促进结直肠癌细胞的增殖。这项工作揭示了 HD-SB 治疗结直肠癌的潜在分子机制,即通过 hsa_circ_0039933/hsa-miR-204-5p/wnt11 轴抑制 Wnt 信号通路,然后抑制结直肠癌细胞的增殖、迁移和侵袭。

https://cdn.ncbi.nlm.nih.gov/pmc/blobs/579c/10432535/7eba0e6c978e/41598_2023_40393_Fig1_HTML.jpg

文献AI研究员

20分钟写一篇综述,助力文献阅读效率提升50倍。

立即体验

用中文搜PubMed

大模型驱动的PubMed中文搜索引擎

马上搜索

文档翻译

学术文献翻译模型,支持多种主流文档格式。

立即体验