Suppr超能文献

劳拉西泮可刺激白细胞介素 6 的产生,并与胰腺癌患者的不良生存结局相关。

Lorazepam Stimulates IL6 Production and Is Associated with Poor Survival Outcomes in Pancreatic Cancer.

机构信息

Department of Pharmacology and Therapeutics, Roswell Park Comprehensive Cancer Center, Buffalo, New York.

Department of Medical Laboratory Sciences, College of Applied Medical Sciences, Prince Sattam Bin Abdulaziz University, Alkharj, Saudi Arabia.

出版信息

Clin Cancer Res. 2023 Sep 15;29(18):3793-3812. doi: 10.1158/1078-0432.CCR-23-0547.

Abstract

PURPOSE

This research investigates the association between benzodiazepines (BZD) and cancer patient survival outcomes, the pancreatic cancer tumor microenvironment, and cancer-associated fibroblast (CAF) signaling.

EXPERIMENTAL DESIGN

Multivariate Cox regression modeling was used to retrospectively measure associations between Roswell Park cancer patient survival outcomes and BZD prescription records. IHC, H&E, Masson's trichrome, RNAscope, and RNA sequencing were used to evaluate the impact of lorazepam (LOR) on the murine PDAC tumor microenvironment. ELISA and qPCR were used to determine the impact of BZDs on IL6 expression or secretion by human-immortalized pancreatic CAFs. PRESTO-Tango assays, reanalysis of PDAC single-cell sequencing/TCGA data sets, and GPR68 CRISPRi knockdown CAFs were used to determine the impact of BZDs on GPR68 signaling.

RESULTS

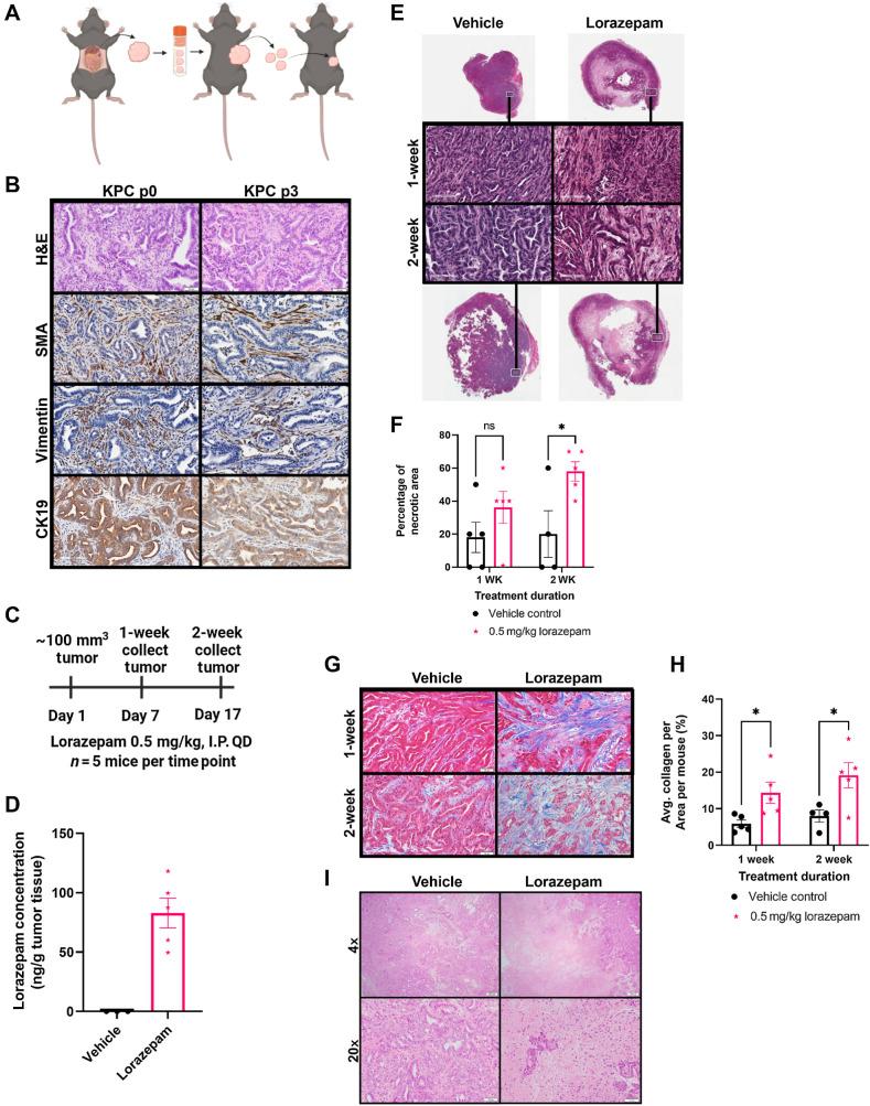
LOR is associated with worse progression-free survival (PFS), whereas alprazolam (ALP) is associated with improved PFS, in pancreatic cancer patients receiving chemotherapy. LOR promotes desmoplasia (fibrosis and extracellular matrix protein deposition), inflammatory signaling, and ischemic necrosis. GPR68 is preferentially expressed on human PDAC CAFs, and n-unsubstituted BZDs, such as LOR, significantly increase IL6 expression and secretion in CAFs in a pH and GPR68-dependent manner. Conversely, ALP and other GPR68 n-substituted BZDs decrease IL6 in human CAFs in a pH and GPR68-independent manner. Across many cancer types, LOR is associated with worse survival outcomes relative to ALP and patients not receiving BZDs.

CONCLUSIONS

We demonstrate that LOR stimulates fibrosis and inflammatory signaling, promotes desmoplasia and ischemic necrosis, and is associated with decreased pancreatic cancer patient survival.

摘要

目的

本研究旨在探讨苯二氮䓬类药物(BZD)与癌症患者生存结局、胰腺癌肿瘤微环境以及癌症相关成纤维细胞(CAF)信号之间的关系。

实验设计

采用多变量 Cox 回归模型,回顾性测量罗切斯特大学癌症患者生存结局与 BZD 处方记录之间的关联。采用免疫组化(IHC)、苏木精和伊红(H&E)染色、马松三色染色、RNAscope 和 RNA 测序技术评估劳拉西泮(LOR)对小鼠 PDAC 肿瘤微环境的影响。采用酶联免疫吸附试验(ELISA)和实时定量聚合酶链式反应(qPCR)测定 BZD 对人永生化胰腺 CAFs 中 IL6 表达或分泌的影响。采用 PRESTO-Tango 测定、PDAC 单细胞测序/TCGA 数据集的重新分析以及 GPR68 CRISPRi 敲低 CAFs,评估 BZD 对 GPR68 信号的影响。

结果

在接受化疗的胰腺癌患者中,LOR 与无进展生存期(PFS)较差相关,而阿普唑仑(ALP)与 PFS 改善相关。LOR 促进了纤维化(纤维和细胞外基质蛋白沉积)、炎症信号和缺血性坏死。GPR68 在人 PDAC CAFs 中优先表达,并且未取代的 BZD,如 LOR,以 pH 和 GPR68 依赖性的方式显著增加 CAFs 中 IL6 的表达和分泌。相反,ALP 和其他 GPR68 取代的 BZD 以 pH 和 GPR68 非依赖性的方式降低人 CAFs 中的 IL6。在许多癌症类型中,与 ALP 和未接受 BZD 的患者相比,LOR 与较差的生存结局相关。

结论

我们证明 LOR 刺激纤维化和炎症信号,促进了纤维化和缺血性坏死,并与胰腺癌患者的生存结局下降相关。

https://cdn.ncbi.nlm.nih.gov/pmc/blobs/8891/10502465/1ac350db57f8/3793fig1.jpg

文献AI研究员

20分钟写一篇综述,助力文献阅读效率提升50倍。

立即体验

用中文搜PubMed

大模型驱动的PubMed中文搜索引擎

马上搜索

文档翻译

学术文献翻译模型,支持多种主流文档格式。

立即体验