Suppr超能文献

间变性淋巴瘤激酶过表达增强子宫内膜癌侵袭性表型特征。

Anaplastic lymphoma kinase overexpression enhances aggressive phenotypic characteristics of endometrial carcinoma.

机构信息

Department of Pathology, Kitasato University School of Medicine, 1-15-1 Kitasato, Minami-Ku, Sagamihara, Kanagawa, 252-0374, Japan.

Department of Pathology, Kitasato University School of Allied Health Science, 1-15-1 Kitasato, Minami-Ku, Sagamihara, Kanagawa, 252-0374, Japan.

出版信息

BMC Cancer. 2023 Aug 17;23(1):765. doi: 10.1186/s12885-023-11144-2.

Abstract

BACKGROUND

Although anaplastic lymphoma kinase (ALK) is overexpressed in several primary solid tumor types, its role in endometrial carcinoma (Em Ca) remains unclear.

METHODS

We evaluated expression of ALK and its related molecules in clinical samples consisting of 168 Em Ca tissues. We also used Em Ca cell lines to evaluate the functional role of ALK.

RESULTS

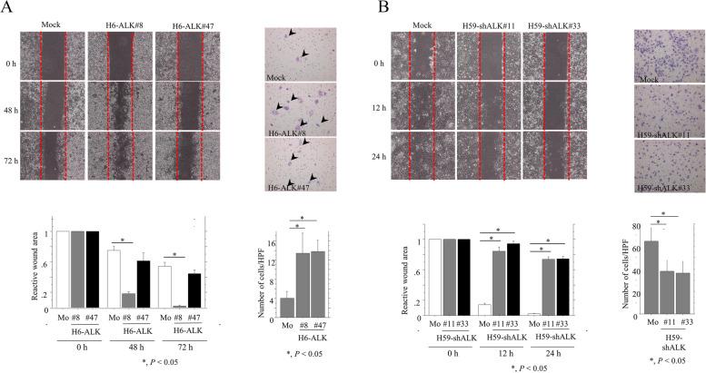
Cytoplasmic ALK immunoreactivity in the absence of chromosomal rearrangement was positively correlated with ALK mRNA expression, and was significantly higher in Grade (G) 3 Em Ca than in G1 or G2 tumors. ALK immunoreactivity was also significantly associated with expression of cancer stem cell (CSC)-related molecules (cytoplasmic CD133, ALDH1, Sox2) and neuroendocrine markers (CD56 and synaptophysin). Although the proliferative index was significantly higher in ALK-positive Em Ca when compared to ALK- negative malignancies, there was no association between ALK expression and other clinicopathological factors in this disease. In Em Ca cell lines, full-length ALK overexpression increased proliferation, decreased susceptibility to apoptosis, enhanced cancer stem cell features, and accelerated cell mobility, whereas these phenotypes were abrogated in ALK-knockdown cells. Finally, patients with tumors harboring either wild-type ALK or high ALK mRNA expression had a poorer prognosis than those with either mutant ALK or low ALK mRNA expression.

CONCLUSION

Full-length ALK overexpression occurs in a subset of Em Ca, particularly in G3 tumors, and contributes to the establishment and maintenance of aggressive phenotypic characteristics through modulation of several biological processes.

摘要

背景

虽然间变性淋巴瘤激酶 (ALK) 在几种原发性实体肿瘤类型中过度表达,但它在子宫内膜癌 (EmCa) 中的作用尚不清楚。

方法

我们评估了由 168 例 EmCa 组织组成的临床样本中 ALK 及其相关分子的表达。我们还使用 EmCa 细胞系来评估 ALK 的功能作用。

结果

无染色体重排的细胞质 ALK 免疫反应性与 ALK mRNA 表达呈正相关,在 G3 EmCa 中明显高于 G1 或 G2 肿瘤。ALK 免疫反应性也与癌症干细胞 (CSC) 相关分子(细胞质 CD133、ALDH1、Sox2)和神经内分泌标志物(CD56 和突触素)的表达显著相关。虽然与 ALK 阴性恶性肿瘤相比,ALK 阳性 EmCa 的增殖指数明显更高,但在这种疾病中,ALK 表达与其他临床病理因素之间没有关联。在 EmCa 细胞系中,全长 ALK 的过表达增加了增殖,降低了对凋亡的敏感性,增强了癌症干细胞特征,并加速了细胞迁移,而在 ALK 敲低细胞中这些表型被消除。最后,携带野生型 ALK 或高 ALK mRNA 表达的肿瘤患者的预后比携带突变型 ALK 或低 ALK mRNA 表达的患者差。

结论

全长 ALK 的过表达发生在 EmCa 的一个亚组中,特别是在 G3 肿瘤中,通过调节几种生物学过程,有助于建立和维持侵袭性表型特征。

https://cdn.ncbi.nlm.nih.gov/pmc/blobs/83c2/10436652/cb71c6955455/12885_2023_11144_Fig1_HTML.jpg

文献AI研究员

20分钟写一篇综述,助力文献阅读效率提升50倍。

立即体验

用中文搜PubMed

大模型驱动的PubMed中文搜索引擎

马上搜索

文档翻译

学术文献翻译模型,支持多种主流文档格式。

立即体验