Suppr超能文献

黏连蛋白有助于人类疟原虫中阶段特异性基因的转录抑制。

Cohesin contributes to transcriptional repression of stage-specific genes in the human malaria parasite.

作者信息

Rosa Catarina, Singh Parul, Chen Patty, Sinha Ameya, Claës Aurélie, Preiser Peter R, Dedon Peter C, Baumgarten Sebastian, Scherf Artur, Bryant Jessica M

机构信息

Institut Pasteur, Université Paris Cité, INSERM U1201, CNRS EMR9195, Biology of Host-Parasite Interactions Unit, Paris, France.

Sorbonne Université, Collège Doctoral Complexité du Vivant ED515, Paris, France.

出版信息

EMBO Rep. 2023 Oct 9;24(10):e57090. doi: 10.15252/embr.202357090. Epub 2023 Aug 18.

Abstract

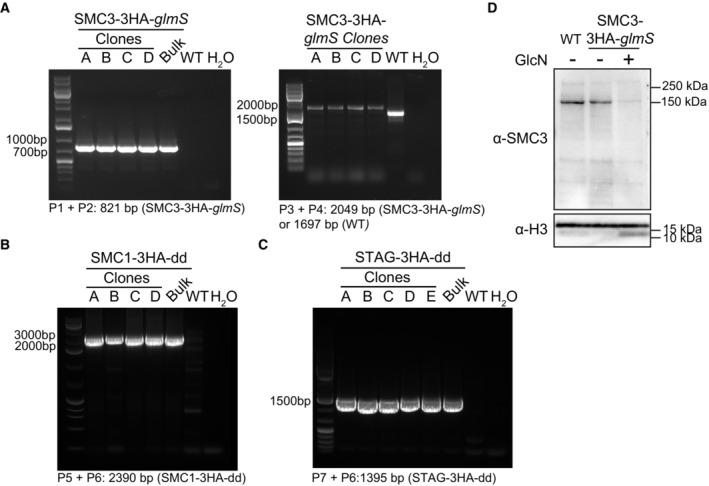
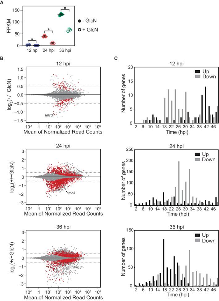
The complex life cycle of the human malaria parasite, Plasmodium falciparum, is driven by specific transcriptional programs, but it is unclear how most genes are activated or silenced at specific times. There is an association between transcription and spatial organization; however, the molecular mechanisms behind genome organization are unclear. While P. falciparum lacks key genome-organizing proteins found in metazoans, it has all core components of the cohesin complex. To investigate the role of cohesin in P. falciparum, we functionally characterize the cohesin subunit Structural Maintenance of Chromosomes protein 3 (SMC3). SMC3 knockdown during early stages of the intraerythrocytic developmental cycle (IDC) upregulates a subset of genes involved in erythrocyte egress and invasion, which are normally expressed at later stages. ChIP-seq analyses reveal that during the IDC, SMC3 enrichment at the promoter regions of these genes inversely correlates with gene expression and chromatin accessibility. These data suggest that SMC3 binding contributes to the repression of specific genes until their appropriate time of expression, revealing a new mode of stage-specific gene repression in P. falciparum.

摘要

人类疟原虫恶性疟原虫复杂的生命周期由特定的转录程序驱动,但目前尚不清楚大多数基因是如何在特定时间被激活或沉默的。转录与空间组织之间存在关联;然而,基因组组织背后的分子机制尚不清楚。虽然恶性疟原虫缺乏后生动物中发现的关键基因组组织蛋白,但它具有黏连蛋白复合体的所有核心成分。为了研究黏连蛋白在恶性疟原虫中的作用,我们对黏连蛋白亚基染色体结构维持蛋白3(SMC3)进行了功能表征。在红细胞内发育周期(IDC)的早期阶段敲低SMC3会上调一组参与红细胞逸出和入侵的基因,这些基因通常在后期表达。ChIP-seq分析表明,在IDC期间,这些基因启动子区域的SMC3富集与基因表达和染色质可及性呈负相关。这些数据表明,SMC3的结合有助于抑制特定基因,直到它们在适当的时间表达,揭示了恶性疟原虫中阶段特异性基因抑制的新模式。

https://cdn.ncbi.nlm.nih.gov/pmc/blobs/ad88/10561359/cc8b45e6d190/EMBR-24-e57090-g006.jpg

文献AI研究员

20分钟写一篇综述,助力文献阅读效率提升50倍。

立即体验

用中文搜PubMed

大模型驱动的PubMed中文搜索引擎

马上搜索

文档翻译

学术文献翻译模型,支持多种主流文档格式。

立即体验