Suppr超能文献

从重新校准的小脑 DNA 甲基化钟得出的跨组织衰老率比较的见解。

Insights into ageing rates comparison across tissues from recalibrating cerebellum DNA methylation clock.

机构信息

School of Computer Science and Electronic Engineering, University of Essex, Colchester, CO4 3SQ, UK.

School of Life Sciences, University of Essex, Colchester, CO4 3SQ, UK.

出版信息

Geroscience. 2024 Feb;46(1):39-56. doi: 10.1007/s11357-023-00871-w. Epub 2023 Aug 19.

Abstract

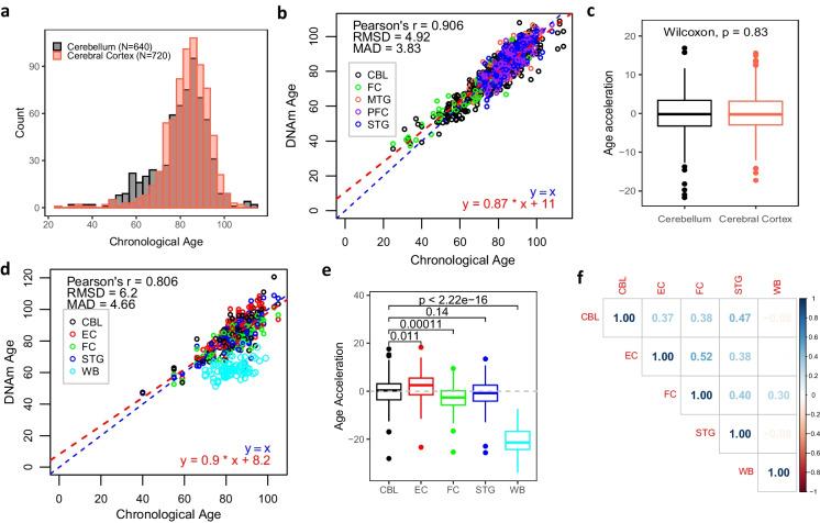
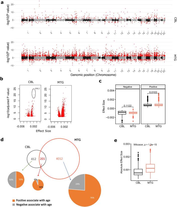
DNA methylation (DNAm)-based age clocks have been studied extensively as a biomarker of human ageing and a risk factor for age-related diseases. Despite different tissues having vastly different rates of proliferation, it is still largely unknown whether they age at different rates. It was previously reported that the cerebellum ages slowly; however, this claim was drawn from a single clock using a relatively small sample size and so warrants further investigation. We collected the largest cerebellum DNAm dataset (N = 752) to date. We found the respective epigenetic ages are all severely underestimated by six representative DNAm age clocks, with the underestimation effects more pronounced in the four clocks whose training datasets do not include brain-related tissues. We identified 613 age-associated CpGs in the cerebellum, which accounts for only 14.5% of the number found in the middle temporal gyrus from the same population (N = 404). From the 613 cerebellum age-associated CpGs, we built a highly accurate age prediction model for the cerebellum named CerebellumClock (Pearson correlation=0.941, MAD=3.18 years). Ageing rate comparisons based on the two tissue-specific clocks constructed on the 201 overlapping age-associated CpGs support the cerebellum has younger DNAm age. Nevertheless, we built BrainCortexClock to prove a single DNAm clock is able to unbiasedly estimate DNAm ages of both cerebellum and cerebral cortex, when they are adequately and equally represented in the training dataset. Comparing ageing rates across tissues using DNA methylation multi-tissue clocks is flawed. The large underestimation of age prediction for cerebellums by previous clocks mainly reflects the improper usage of these age clocks. There exist strong and consistent ageing effects on the cerebellar methylome, and we suggest the smaller number of age-associated CpG sites in cerebellum is largely attributed to its extremely low average cell replication rates.

摘要

DNA 甲基化(DNAm)年龄钟已被广泛研究,作为人类衰老的生物标志物和与年龄相关疾病的风险因素。尽管不同组织的增殖速度有很大差异,但它们的衰老速度是否不同仍知之甚少。先前有报道称小脑衰老缓慢;然而,这一说法是基于一个使用相对较小样本量的时钟得出的,因此需要进一步研究。我们收集了迄今为止最大的小脑 DNAm 数据集(N=752)。我们发现,六个代表性的 DNAm 年龄钟都严重低估了相应的表观遗传年龄,其中四个训练数据集不包括与大脑相关组织的时钟的低估效应更为明显。我们在小脑中发现了 613 个与年龄相关的 CpG,仅占同一人群中颞中回(N=404)中发现的 CpG 数量的 14.5%。从 613 个与小脑年龄相关的 CpG 中,我们构建了一个名为“小脑时钟”(CerebellumClock)的小脑年龄预测模型,该模型具有很高的准确性(Pearson 相关系数=0.941,平均绝对偏差=3.18 岁)。基于这两个在 201 个重叠的年龄相关 CpG 上构建的组织特异性时钟进行的老化率比较支持小脑的 DNAm 年龄更年轻。然而,我们构建了“脑皮质时钟”(BrainCortexClock)来证明,当它们在训练数据集中得到充分和平等的代表时,单个 DNAm 时钟能够公正地估计小脑和大脑皮质的 DNAm 年龄。使用多组织 DNA 甲基化时钟比较组织之间的老化率是有缺陷的。以前的时钟对小脑的年龄预测存在较大的低估,主要反映了这些年龄时钟的不当使用。小脑甲基组存在强烈而一致的老化效应,我们认为小脑中与年龄相关的 CpG 位点较少,主要归因于其极低的平均细胞复制率。

https://cdn.ncbi.nlm.nih.gov/pmc/blobs/b292/10828477/d66805f0daf1/11357_2023_871_Fig1_HTML.jpg

文献AI研究员

20分钟写一篇综述,助力文献阅读效率提升50倍。

立即体验

用中文搜PubMed

大模型驱动的PubMed中文搜索引擎

马上搜索

文档翻译

学术文献翻译模型,支持多种主流文档格式。

立即体验