Suppr超能文献

棕榈酰乙醇胺通过重新编程微生物群组成和影响色氨酸代谢来对抗高脂饮食诱导的肠道功能障碍。

Palmitoylethanolamide counteracts high-fat diet-induced gut dysfunction by reprogramming microbiota composition and affecting tryptophan metabolism.

作者信息

Pirozzi Claudio, Coretti Lorena, Opallo Nicola, Bove Maria, Annunziata Chiara, Comella Federica, Turco Luigia, Lama Adriano, Trabace Luigia, Meli Rosaria, Lembo Francesca, Mattace Raso Giuseppina

机构信息

Department of Pharmacy, School of Medicine, University of Naples Federico II, Naples, Italy.

Task Force on Microbiome Studies, University of Naples Federico II, Naples, Italy.

出版信息

Front Nutr. 2023 Aug 1;10:1143004. doi: 10.3389/fnut.2023.1143004. eCollection 2023.

Abstract

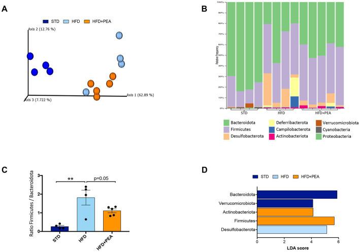
Obesity is associated with gastrointestinal (GI) tract and central nervous system (CNS) disorders. High-fat diet (HFD) feeding-induced obesity in mice induces dysbiosis, causing a shift toward bacteria-derived metabolites with detrimental effects on metabolism and inflammation: events often contributing to the onset and progression of both GI and CNS disorders. Palmitoylethanolamide (PEA) is an endogenous lipid mediator with beneficial effects in mouse models of GI and CNS disorders. However, the mechanisms underlining its enteroprotective and neuroprotective effects still need to be fully understood. Here, we aimed to study the effects of PEA on intestinal inflammation and microbiota alterations resulting from lipid overnutrition. Ultramicronized PEA (30 mg/kg/die ) was administered to HFD-fed mice for 7 weeks starting at the 12th week of HFD regimen. At the termination of the study, the effects of PEA on inflammatory factors and cells, gut microbial features and tryptophan (TRP)-kynurenine metabolism were evaluated. PEA regulates the crosstalk between the host immune system and gut microbiota via rebalancing colonic TRP metabolites. PEA treatment reduced intestinal immune cell recruitment, inflammatory response triggered by HFD feeding, and corticotropin-releasing hormone levels. In particular, PEA modulated HFD-altered TRP metabolism in the colon, rebalancing serotonin (5-HT) turnover and reducing kynurenine levels. These effects were associated with a reshaping of gut microbiota composition through increased butyrate-promoting/producing bacteria, such as Bifidobacterium, Oscillospiraceae and , with the latter also described as 5-HT sensor. These data indicate that the rebuilding of gut microbiota following PEA supplementation promotes host 5-HT biosynthesis, which is crucial in regulating intestinal function.

摘要

肥胖与胃肠道(GI)和中枢神经系统(CNS)疾病相关。高脂饮食(HFD)喂养诱导的小鼠肥胖会导致肠道菌群失调,使细菌衍生代谢产物发生变化,对代谢和炎症产生有害影响:这些事件通常会促进胃肠道和中枢神经系统疾病的发生和发展。棕榈酰乙醇胺(PEA)是一种内源性脂质介质,在胃肠道和中枢神经系统疾病的小鼠模型中具有有益作用。然而,其肠道保护和神经保护作用的潜在机制仍有待充分了解。在此,我们旨在研究PEA对脂质营养过剩引起的肠道炎症和微生物群改变的影响。从高脂饮食方案的第12周开始,对高脂饮食喂养的小鼠给予超微粉碎的PEA(30mg/kg/天),持续7周。在研究结束时,评估了PEA对炎症因子和细胞、肠道微生物特征以及色氨酸(TRP)-犬尿氨酸代谢的影响。PEA通过重新平衡结肠TRP代谢产物来调节宿主免疫系统和肠道微生物群之间的相互作用。PEA治疗减少了肠道免疫细胞募集、高脂饮食喂养引发的炎症反应以及促肾上腺皮质激素释放激素水平。特别是,PEA调节了高脂饮食改变的结肠TRP代谢,重新平衡了血清素(5-HT)周转并降低了犬尿氨酸水平。这些作用与肠道微生物群组成的重塑有关,通过增加促进丁酸盐产生的细菌,如双歧杆菌、颤螺菌科等,后者也被描述为5-HT传感器。这些数据表明,补充PEA后肠道微生物群的重建促进了宿主5-HT生物合成,这对调节肠道功能至关重要。

https://cdn.ncbi.nlm.nih.gov/pmc/blobs/a6fe/10434518/7c2753e6f8d6/fnut-10-1143004-g001.jpg

文献AI研究员

20分钟写一篇综述,助力文献阅读效率提升50倍。

立即体验

用中文搜PubMed

大模型驱动的PubMed中文搜索引擎

马上搜索

文档翻译

学术文献翻译模型,支持多种主流文档格式。

立即体验