Suppr超能文献

α-Parvin 控制软骨细胞柱的形成,并调节长骨发育。

α-parvin controls chondrocyte column formation and regulates long bone development.

机构信息

Guangdong Provincial Key Laboratory of Cell Microenvironment and Disease Research, Shenzhen Key Laboratory of Cell Microenvironment, Department of Biology, School of Life Sciences, Southern University of Science and Technology, Shenzhen, 518055, China.

School of Biomedical Sciences, Li Ka Shing Faculty of Medicine, The University of Hong Kong, Hong Kong, 999077, China.

出版信息

Bone Res. 2023 Aug 22;11(1):46. doi: 10.1038/s41413-023-00284-7.

Abstract

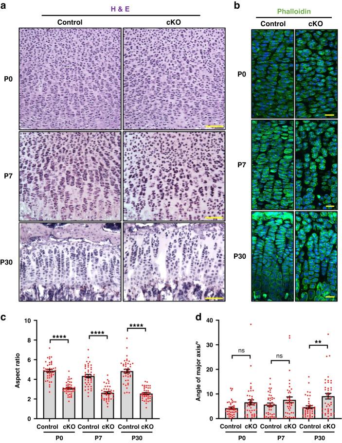
Endochondral ossification requires proper control of chondrocyte proliferation, differentiation, survival, and organization. Here we show that knockout of α-parvin, an integrin-associated focal adhesion protein, from murine limbs causes defects in endochondral ossification and dwarfism. The mutant long bones were shorter but wider, and the growth plates became disorganized, especially in the proliferative zone. With two-photon time-lapse imaging of bone explant culture, we provide direct evidence showing that α-parvin regulates chondrocyte rotation, a process essential for chondrocytes to form columnar structure. Furthermore, loss of α-parvin increased binucleation, elevated cell death, and caused dilation of the resting zones of mature growth plates. Single-cell RNA-seq analyses revealed alterations of transcriptome in all three zones (i.e., resting, proliferative, and hypertrophic zones) of the growth plates. Our results demonstrate a crucial role of α-parvin in long bone development and shed light on the cellular mechanism through which α-parvin regulates the longitudinal growth of long bones.

摘要

软骨内骨化需要适当控制软骨细胞的增殖、分化、存活和组织。在这里,我们表明,从小鼠四肢敲除整合素相关的粘着斑蛋白α-辅肌动蛋白(α-parvin)会导致软骨内骨化缺陷和侏儒症。突变的长骨更短但更宽,生长板变得紊乱,尤其是在增殖区。通过骨外植体培养的双光子延时成像,我们提供了直接证据,表明α-辅肌动蛋白调节软骨细胞旋转,这是软骨细胞形成柱状结构所必需的过程。此外,α-辅肌动蛋白缺失增加了双核化、提高了细胞死亡,并导致成熟生长板的静止区扩张。单细胞 RNA-seq 分析显示,生长板的所有三个区(即静止区、增殖区和肥大区)的转录组都发生了改变。我们的研究结果表明,α-辅肌动蛋白在长骨发育中起着至关重要的作用,并揭示了α-辅肌动蛋白通过何种细胞机制调节长骨的纵向生长。

https://cdn.ncbi.nlm.nih.gov/pmc/blobs/a6aa/10444880/6dbf91d0a002/41413_2023_284_Fig1_HTML.jpg

文献AI研究员

20分钟写一篇综述,助力文献阅读效率提升50倍。

立即体验

用中文搜PubMed

大模型驱动的PubMed中文搜索引擎

马上搜索

文档翻译

学术文献翻译模型,支持多种主流文档格式。

立即体验