Suppr超能文献

AMPK 激活偶联 SENP1-Sirt3 轴可预防急性肾损伤。

AMPK activation coupling SENP1-Sirt3 axis protects against acute kidney injury.

机构信息

Department of Nephrology, Molecular Cell Lab for Kidney Disease, Ren Ji Hospital, School of Medicine, Shanghai Jiao Tong University, Shanghai 201207, China.

Department of Biochemistry and Molecular Cell Biology, Shanghai Key Laboratory for Tumor Microenvironment and Inflammation, Shanghai Jiao Tong University School of Medicine, Shanghai 200025, China.

出版信息

Mol Ther. 2023 Oct 4;31(10):3052-3066. doi: 10.1016/j.ymthe.2023.08.014. Epub 2023 Aug 21.

Abstract

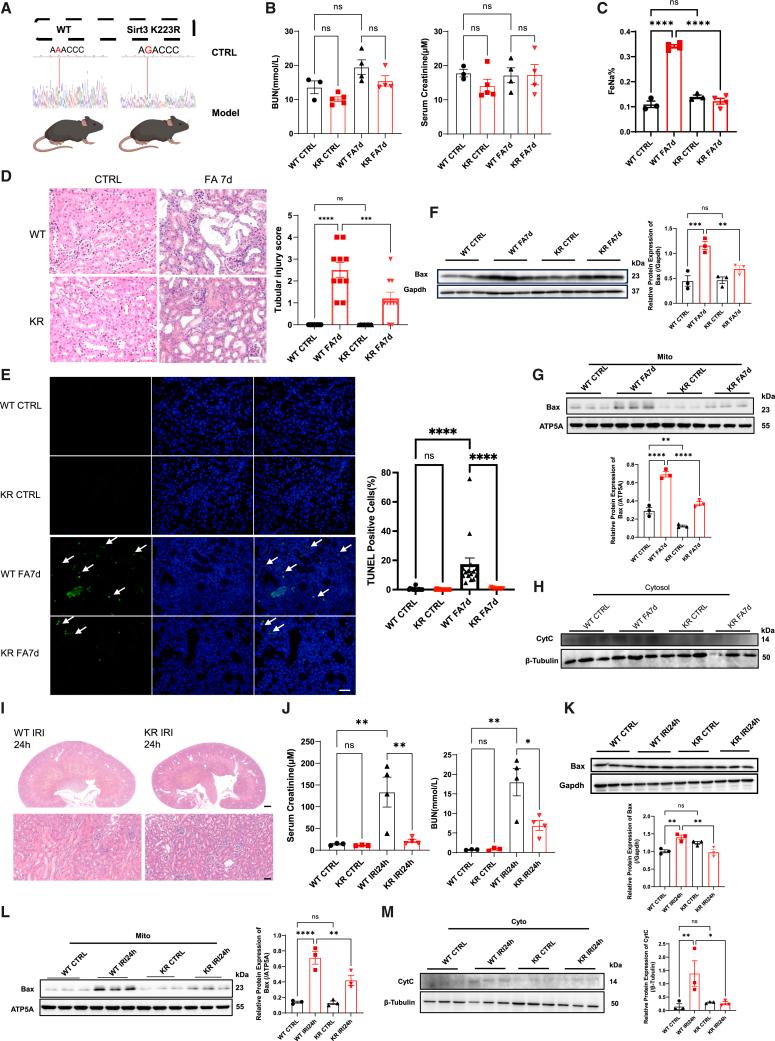
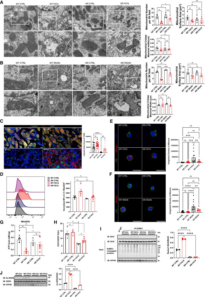
Acute kidney injury (AKI) is a critical clinical condition that causes kidney fibrosis, and it currently lacks specific treatment options. In this research, we investigate the role of the SENP1-Sirt3 signaling pathway and its correlation with mitochondrial dysfunction in proximal tubular epithelial cells (PTECs) using folic acid (FA) and ischemia-reperfusion-induced (IRI) AKI models. Our findings reveal that Sirt3 SUMOylation site mutation (Sirt3 KR) or pharmacological stimulation (metformin) protected mice against AKI and subsequent kidney inflammation and fibrosis by decreasing the acetylation level of mitochondrial SOD2, reducing mitochondrial reactive oxygen species (mtROS), and subsequently restoring mitochondrial ATP level, reversing mitochondrial morphology and alleviating cell apoptosis. In addition, AKI in mice was similarly alleviated by reducing mtROS levels using N-acetyl-L-cysteine (NAC) or MitoQ. Metabolomics analysis further demonstrated an increase in antioxidants and metabolic shifts in Sirt3 KR mice during AKI, compared with Sirt3 wild-type (WT) mice. Activation of the AMPK pathway using metformin promoted the SENP1-Sirt3 axis and protected PTECs from apoptosis. Hence, the augmented deSUMOylation of Sirt3 in mitochondria, activated through the metabolism-related AMPK pathway, protects against AKI and subsequently mitigated renal inflammation and fibrosis through Sirt3-SOD2-mtROS, which represents a potential therapeutic target for AKI.

摘要

急性肾损伤(AKI)是一种严重的临床病症,会导致肾纤维化,目前缺乏特定的治疗选择。在这项研究中,我们使用叶酸(FA)和缺血再灌注诱导(IRI)AKI 模型,研究了 SENP1-Sirt3 信号通路及其与近端肾小管上皮细胞(PTEC)中线粒体功能障碍的相关性。我们的研究结果表明,Sirt3 SUMOylation 位点突变(Sirt3 KR)或药物刺激(二甲双胍)通过降低线粒体 SOD2 的乙酰化水平、减少线粒体活性氧(mtROS),从而恢复线粒体 ATP 水平、逆转线粒体形态和减轻细胞凋亡,来保护小鼠免受 AKI 及随后的肾脏炎症和纤维化的影响。此外,使用 N-乙酰-L-半胱氨酸(NAC)或 MitoQ 降低 mtROS 水平也能类似地减轻小鼠的 AKI。代谢组学分析进一步表明,与 Sirt3 野生型(WT)小鼠相比,Sirt3 KR 小鼠在 AKI 期间抗氧化剂增加,代谢物发生变化。使用二甲双胍激活 AMPK 通路促进了 SENP1-Sirt3 轴的激活,保护了 PTEC 免于凋亡。因此,通过代谢相关的 AMPK 通路增强线粒体中 Sirt3 的去 SUMOylation,可防止 AKI,并通过 Sirt3-SOD2-mtROS 减轻随后的肾脏炎症和纤维化,这代表了 AKI 的一个潜在治疗靶点。

https://cdn.ncbi.nlm.nih.gov/pmc/blobs/2132/10556228/64f2027be69e/fx1.jpg

文献AI研究员

20分钟写一篇综述,助力文献阅读效率提升50倍。

立即体验

用中文搜PubMed

大模型驱动的PubMed中文搜索引擎

马上搜索

文档翻译

学术文献翻译模型,支持多种主流文档格式。

立即体验