Suppr超能文献

27-羟胆固醇通过雌激素受体α抑制乳腺癌中 G9a 的表达。

27-Hydroxycholesterol represses G9a expression via oestrogen receptor alpha in breast cancer.

机构信息

Cancer Research Program, Rajiv Gandhi Centre for Biotechnology (RGCB), Thiruvananthapuram, India.

Research Centre, University of Kerala, Thiruvananthapuram, India.

出版信息

J Cell Mol Med. 2023 Sep;27(18):2744-2755. doi: 10.1111/jcmm.17882. Epub 2023 Aug 23.

Abstract

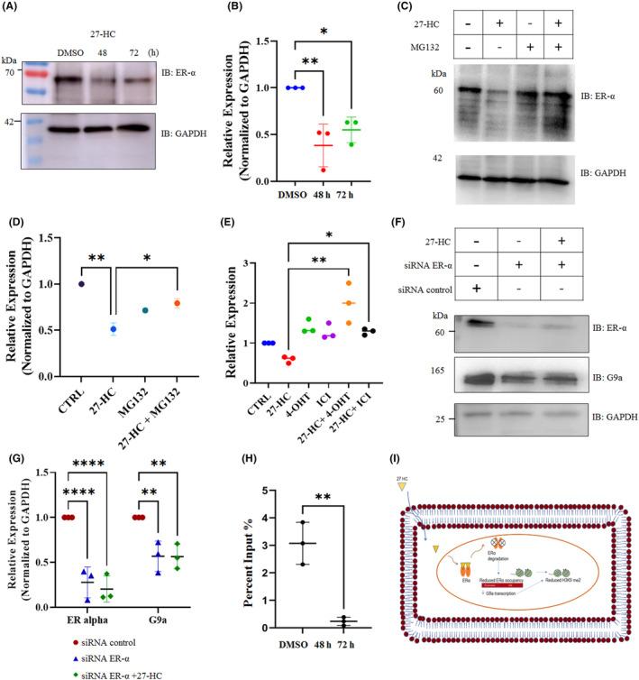
27-hydroxycholesterol (27-HC) is a cholesterol metabolite and the first discovered endogenous selective estrogen receptor modulator (SERM) that has been shown to have proliferative and metastatic activity in breast cancer. However, whether 27-HC metabolite modulates the epigenetic signatures in breast cancer and its progression remains unclear. The current study, reports that 27-HC represses the expression of euchromatic histone lysine methyltransferase G9a, further reducing di-methylation at H3K9 in a subset of genes. We also observed reduced occupancy of ERα at the G9a promoter, indicating that 27-HC negatively regulates the ERα occupancy on the G9a promoter and functions as a transcriptional repressor. Further, ChIP-sequencing for the H3K9me2 mark has demonstrated that 27-HC treatment reduces the H3K9me2 mark on subset of genes linked to cancer progression, proliferation, and metastasis. We observed upregulation of these genes following 27-HC treatment which further confirms the loss of methylation at these genes. Immunohistochemical analysis with breast cancer patient tissues indicated a positive correlation between G9a expression and CYP7B1, a key enzyme of 27-HC catabolism. Overall, this study reports that 27-HC represses G9a expression via ERα and reduces the levels of H3K9me2 on a subset of genes, including the genes that aid in breast tumorigenesis and invasion further, increasing its expression in the breast cancer cells.

摘要

27-羟胆固醇(27-HC)是一种胆固醇代谢物,也是首个被发现的内源性选择性雌激素受体调节剂(SERM),其在乳腺癌中表现出增殖和转移活性。然而,27-HC 代谢物是否调节乳腺癌及其进展中的表观遗传特征尚不清楚。本研究报告称,27-HC 抑制常染色质组蛋白赖氨酸甲基转移酶 G9a 的表达,进一步降低了一组基因中 H3K9 的二甲基化。我们还观察到 ERα 在 G9a 启动子上的占据减少,表明 27-HC 负调控 ERα 在 G9a 启动子上的占据,并作为转录抑制剂发挥作用。进一步的 H3K9me2 标记的 ChIP-seq 研究表明,27-HC 处理降低了与癌症进展、增殖和转移相关的一组基因上的 H3K9me2 标记。我们观察到 27-HC 处理后这些基因的上调,进一步证实了这些基因的甲基化丢失。用乳腺癌患者组织进行免疫组织化学分析表明,G9a 表达与 CYP7B1 呈正相关,CYP7B1 是 27-HC 分解代谢的关键酶。总的来说,这项研究表明,27-HC 通过 ERα 抑制 G9a 的表达,并降低一组基因上 H3K9me2 的水平,包括有助于乳腺癌发生和侵袭的基因,进一步增加了乳腺癌细胞中这些基因的表达。

https://cdn.ncbi.nlm.nih.gov/pmc/blobs/dda1/10494299/c6e89aad4344/JCMM-27-2744-g003.jpg

相似文献

1
27-Hydroxycholesterol represses G9a expression via oestrogen receptor alpha in breast cancer.
J Cell Mol Med. 2023 Sep;27(18):2744-2755. doi: 10.1111/jcmm.17882. Epub 2023 Aug 23.
2
27-Hydroxycholesterol, The Estrogen Receptor Modulator, Alters DNA Methylation in Breast Cancer.
Front Endocrinol (Lausanne). 2022 Mar 10;13:783823. doi: 10.3389/fendo.2022.783823. eCollection 2022.
4
A distinct mechanism for coactivator versus corepressor function by histone methyltransferase G9a in transcriptional regulation.
J Biol Chem. 2011 Dec 9;286(49):41963-41971. doi: 10.1074/jbc.M111.298463. Epub 2011 Oct 8.
5
Urolithin A: A promising selective estrogen receptor modulator and 27-hydroxycholesterol attenuator in breast cancer.
Phytother Res. 2023 Oct;37(10):4504-4521. doi: 10.1002/ptr.7919. Epub 2023 Jun 21.
6
Histone methyltransferase G9a and H3K9 dimethylation inhibit the self-renewal of glioma cancer stem cells.
Mol Cell Biochem. 2014 Sep;394(1-2):23-30. doi: 10.1007/s11010-014-2077-4. Epub 2014 May 16.
7
8
G9a drives hypoxia-mediated gene repression for breast cancer cell survival and tumorigenesis.
Proc Natl Acad Sci U S A. 2017 Jul 3;114(27):7077-7082. doi: 10.1073/pnas.1618706114. Epub 2017 Jun 19.
9
The cholesterol metabolite 27-hydroxycholesterol regulates p53 activity and increases cell proliferation via MDM2 in breast cancer cells.
Mol Cell Biochem. 2015 Dec;410(1-2):187-95. doi: 10.1007/s11010-015-2551-7. Epub 2015 Sep 8.
10
Histone H3K9 methyltransferase G9a represses PPARγ expression and adipogenesis.
EMBO J. 2013 Jan 9;32(1):45-59. doi: 10.1038/emboj.2012.306. Epub 2012 Nov 23.

引用本文的文献

本文引用的文献

1
27-Hydroxycholesterol, The Estrogen Receptor Modulator, Alters DNA Methylation in Breast Cancer.
Front Endocrinol (Lausanne). 2022 Mar 10;13:783823. doi: 10.3389/fendo.2022.783823. eCollection 2022.
2
Pathophysiological role of 27-hydroxycholesterol in human diseases.
Adv Biol Regul. 2022 Jan;83:100837. doi: 10.1016/j.jbior.2021.100837. Epub 2021 Nov 7.
3
Our evolving understanding of how 27-hydroxycholesterol influences cancer.
Biochem Pharmacol. 2022 Feb;196:114621. doi: 10.1016/j.bcp.2021.114621. Epub 2021 May 24.
4
Role of 27-hydroxycholesterol and its metabolism in cancer progression: Human studies.
Biochem Pharmacol. 2022 Feb;196:114618. doi: 10.1016/j.bcp.2021.114618. Epub 2021 May 21.
5
6
Targeting EHMT2/ G9a for cancer therapy: Progress and perspective.
Eur J Pharmacol. 2021 Feb 15;893:173827. doi: 10.1016/j.ejphar.2020.173827. Epub 2020 Dec 19.
8
Obesity and Cancer: 27-Hydroxycholesterol, the Missing Link.
Int J Mol Sci. 2020 Jul 8;21(14):4822. doi: 10.3390/ijms21144822.
9
Estrogen induces dynamic ERα and RING1B recruitment to control gene and enhancer activities in luminal breast cancer.
Sci Adv. 2020 Jun 5;6(23):eaaz7249. doi: 10.1126/sciadv.aaz7249. eCollection 2020 Jun.

文献AI研究员

20分钟写一篇综述,助力文献阅读效率提升50倍。

立即体验

用中文搜PubMed

大模型驱动的PubMed中文搜索引擎

马上搜索

文档翻译

学术文献翻译模型,支持多种主流文档格式。

立即体验