Suppr超能文献

气道干细胞通过移植原代或多能干细胞衍生的基底细胞进行重建。

Airway stem cell reconstitution by the transplantation of primary or pluripotent stem cell-derived basal cells.

机构信息

Center for Regenerative Medicine, Boston University and Boston Medical Center, Boston, MA 02118, USA; The Pulmonary Center, Department of Medicine, Boston University School of Medicine, Boston, MA 02118, USA.

Center for Regenerative Medicine, Boston University and Boston Medical Center, Boston, MA 02118, USA; The Pulmonary Center, Department of Medicine, Boston University School of Medicine, Boston, MA 02118, USA; Department of Biology, Boston University, Boston, MA 02215, USA.

出版信息

Cell Stem Cell. 2023 Sep 7;30(9):1199-1216.e7. doi: 10.1016/j.stem.2023.07.014. Epub 2023 Aug 24.

Abstract

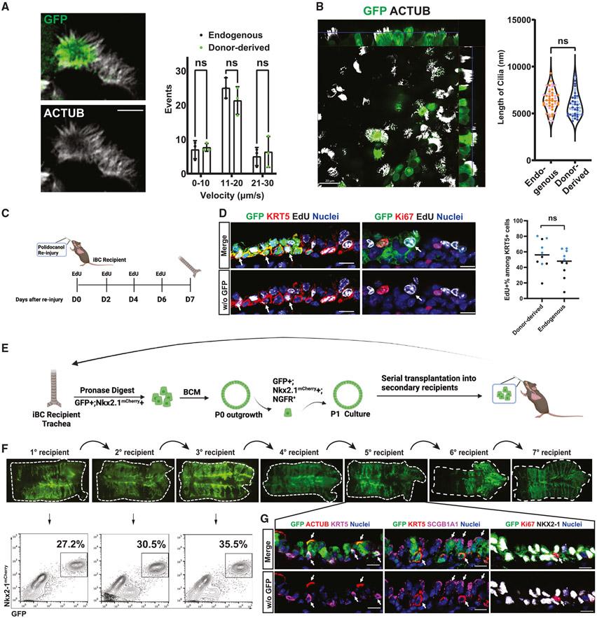
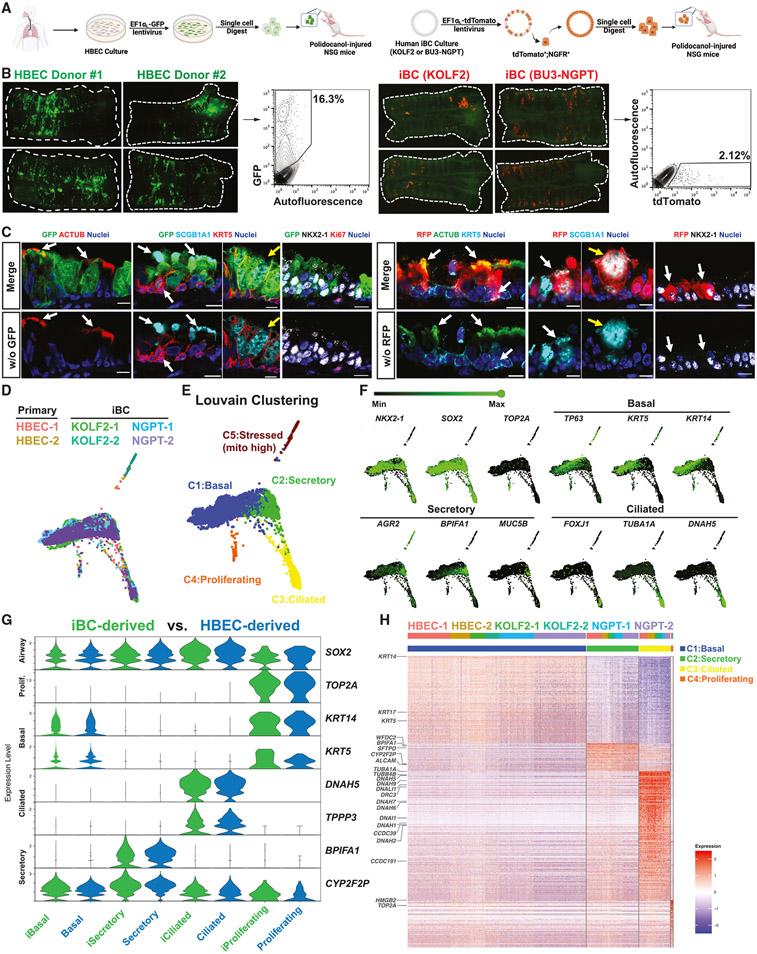
Life-long reconstitution of a tissue's resident stem cell compartment with engrafted cells has the potential to durably replenish organ function. Here, we demonstrate the engraftment of the airway epithelial stem cell compartment via intra-airway transplantation of mouse or human primary and pluripotent stem cell (PSC)-derived airway basal cells (BCs). Murine primary or PSC-derived BCs transplanted into polidocanol-injured syngeneic recipients give rise for at least two years to progeny that stably display the morphologic, molecular, and functional phenotypes of airway epithelia. The engrafted basal-like cells retain extensive self-renewal potential, evident by the capacity to reconstitute the tracheal epithelium through seven generations of secondary transplantation. Using the same approach, human primary or PSC-derived BCs transplanted into NOD scid gamma (NSG) recipient mice similarly display multilineage airway epithelial differentiation in vivo. Our results may provide a step toward potential future syngeneic cell-based therapy for patients with diseases resulting from airway epithelial cell damage or dysfunction.

摘要

通过气道内移植小鼠或人原代和多能干细胞(PSC)衍生的气道基底细胞(BC),可以实现组织常驻干细胞区室的终身重建,从而持久地补充器官功能。在这里,我们证明了通过气道内移植,同种异体 Polidocanol 损伤的受体中至少有两年的时间,产生的后代稳定地表现出气道上皮的形态、分子和功能表型。移植的基底样细胞保留了广泛的自我更新潜力,通过 7 代次移植重建气管上皮的能力证明了这一点。使用相同的方法,将人原代或 PSC 衍生的 BC 移植到 NOD scid gamma(NSG)受体小鼠中,同样在体内显示多能性气道上皮分化。我们的结果可能为将来针对因气道上皮细胞损伤或功能障碍导致疾病的患者进行同种异体基于细胞的治疗提供了一个方向。

https://cdn.ncbi.nlm.nih.gov/pmc/blobs/9de7/10528754/3f48f2770686/nihms-1928352-f0002.jpg

文献AI研究员

20分钟写一篇综述,助力文献阅读效率提升50倍。

立即体验

用中文搜PubMed

大模型驱动的PubMed中文搜索引擎

马上搜索

文档翻译

学术文献翻译模型,支持多种主流文档格式。

立即体验