Suppr超能文献

新型系列结合白蛋白的 Lu 标记 PSMA 基低分子量放射性药物的临床前评估。

Preclinical Evaluation of a New Series of Albumin-Binding Lu-Labeled PSMA-Based Low-Molecular-Weight Radiotherapeutics.

机构信息

Russell H. Morgan Department of Radiology and Radiological Science, 1550 Orleans Street, Cancer Research Building 2, Baltimore, MD 21287, USA.

Sidney Kimmel Comprehensive Cancer Center, Johns Hopkins University, Baltimore, MD 21287, USA.

出版信息

Molecules. 2023 Aug 21;28(16):6158. doi: 10.3390/molecules28166158.

Abstract

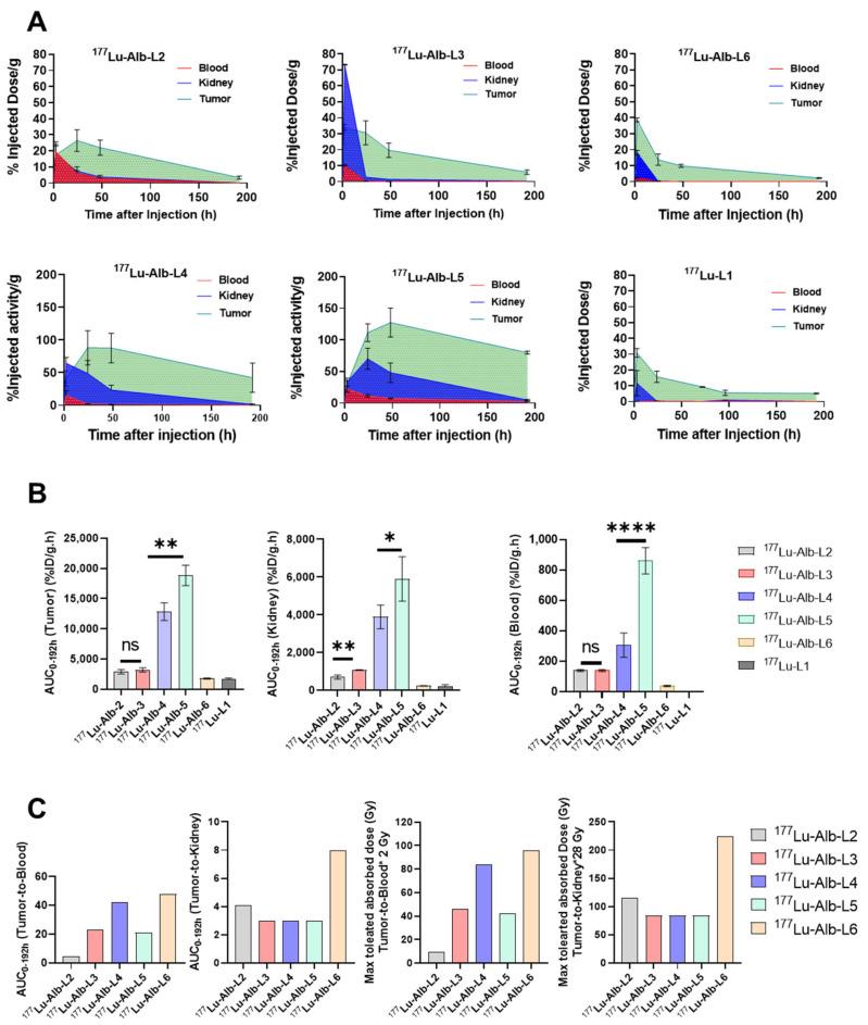
Prostate-specific membrane antigen (PSMA)-based low-molecular-weight agents using beta(β)-particle-emitting radiopharmaceuticals is a new treatment paradigm for patients with metastatic castration-resistant prostate cancer. Although results have been encouraging, there is a need to improve the tumor residence time of current PSMA-based radiotherapeutics. Albumin-binding moieties have been used strategically to enhance the tumor uptake and retention of existing PSMA-based investigational agents. Previously, we developed a series of PSMA-based, β-particle-emitting, low-molecular-weight compounds. From this series, Lu-L1 was selected as the lead agent because of its reduced off-target radiotoxicity in preclinical studies. The ligand L1 contains a PSMA-targeting Lys-Glu urea moiety with an N-bromobenzyl substituent in the ε-amino group of Lys. Here, we structurally modified Lu-L1 to improve tumor targeting using two known albumin-binding moieties, 4-(-iodophenyl) butyric acid moiety (IPBA) and ibuprofen (IBU), and evaluated the effects of linker length and composition. Six structurally related PSMA-targeting ligands (Alb-L1-Alb-L6) were synthesized based on the structure of Lu-L1. The ligands were assessed for in vitro binding affinity and were radiolabeled with Lu following standard protocols. All Lu-labeled analogs were studied in cell uptake and selected cell efficacy studies. In vivo pharmacokinetics were investigated by conducting tissue biodistribution studies for Lu-Alb-L2-Lu-Alb-L6 (2 h, 24 h, 72 h, and 192 h) in male NSG mice bearing human PSMA+ PC3 PIP and PSMA- PC3 flu xenografts. Preliminary therapeutic ratios of the agents were estimated from the area under the curve (AUC) of the tumors, blood, and kidney uptake values. Compounds were obtained in >98% radiochemical yields and >99% purity. PSMA inhibition constants (s) of the ligands were in the ≤10 nM range. The long-linker-based agents, Lu-Alb-L4 and Lu-Alb-L5, displayed significantly higher tumor uptake and retention ( < 0.001) than the short-linker-bearing Lu-Alb-L2 and Lu-Alb-L3 and a long polyethylene glycol (PEG) linker-bearing agent, Lu-Alb-L6. The area under the curve (AUC) of the PSMA+ PC3 PIP tumor uptake of Lu-Alb-L4 and Lu-Alb-L5 were >4-fold higher than Lu-Alb-L2, Lu-Alb-L3, and Lu-Alb-L6, respectively. Also, the PSMA+ PIP tumor uptake (AUC) of Lu-Alb-L2 and Lu-Alb-L3 was ~1.5-fold higher than Lu-Alb-L6. However, the lowest blood AUC and kidney AUC were associated with Lu-Alb-L6 from the series. Consequently, Lu-Alb-L6 displayed the highest ratios of AUC(tumor)-to-AUC(blood) and AUC(tumor)-to-AUC(kidney) values from the series. Among the other agents, Lu-Alb-L4 demonstrated a nearly similar ratio of AUC(tumor)-to-AUC(blood) as Lu-Alb-L6. The tumor-to-blood ratio was the dose-limiting therapeutic ratio for all of the compounds. Conclusions: Lu-Alb-L4 and Lu-Alb-L6 showed high tumor uptake in PSMA+ tumors and tumor-to-blood ratios. The data suggest that linker length and composition can be modulated to generate an optimized therapeutic agent.

摘要

前列腺特异性膜抗原 (PSMA)- 为基础的低分子量试剂,使用β(β)-粒子发射放射性药物,是转移性去势抵抗性前列腺癌患者的新治疗模式。虽然结果令人鼓舞,但仍需要提高当前基于 PSMA 的放射治疗的肿瘤驻留时间。白蛋白结合部分已被战略性地用于增强现有基于 PSMA 的研究性试剂的肿瘤摄取和保留。先前,我们开发了一系列基于 PSMA 的β-粒子发射的低分子量化合物。在此系列中,由于在临床前研究中具有较低的脱靶放射性毒性,Lu-L1 被选为先导药物。配体 L1 包含 PSMA 靶向的赖氨酸 - 谷氨酸脲部分,赖氨酸的 ε-氨基上带有 N-溴苄基取代基。在这里,我们通过使用两种已知的白蛋白结合部分,4-(-碘代苯基)丁酸部分(IPBA)和布洛芬(IBU)来对 Lu-L1 进行结构修饰,以改善肿瘤靶向,并评估了连接体长度和组成的影响。基于 Lu-L1 的结构合成了六个结构相关的 PSMA 靶向配体(Alb-L1-Alb-L6)。根据标准方案用 Lu 标记配体,并评估其体外结合亲和力。在细胞摄取和选定的细胞功效研究中研究了所有 Lu 标记的类似物。通过在携带人 PSMA+ PC3 PIP 和 PSMA- PC3 flu 异种移植物的雄性 NSG 小鼠中进行组织生物分布研究(2 h、24 h、72 h 和 192 h),研究了 Lu-Alb-L2-Lu-Alb-L6 的体内药代动力学。根据肿瘤、血液和肾脏摄取值的曲线下面积 (AUC) 估计了这些试剂的初步治疗比。化合物的放射化学收率>98%,纯度>99%。配体的 PSMA 抑制常数(s)在≤10 nM 范围内。长连接体基试剂 Lu-Alb-L4 和 Lu-Alb-L5 的肿瘤摄取和保留(<0.001)明显高于短连接体的 Lu-Alb-L2 和 Lu-Alb-L3 和带有长聚乙二醇(PEG)连接体的 Lu-Alb-L6。Lu-Alb-L4 和 Lu-Alb-L5 的 PSMA+ PC3 PIP 肿瘤摄取的 AUC 分别比 Lu-Alb-L2、Lu-Alb-L3 和 Lu-Alb-L6 高>4 倍。此外,Lu-Alb-L2 和 Lu-Alb-L3 的 PSMA+ PIP 肿瘤摄取(AUC)比 Lu-Alb-L6 高~1.5 倍。然而,该系列中与 Lu-Alb-L6 相关的血液 AUC 和肾脏 AUC 最低。因此,Lu-Alb-L6 表现出该系列中最高的 AUC(tumor)-to-AUC(blood)和 AUC(tumor)-to-AUC(kidney)比值。在其他试剂中,Lu-Alb-L4 表现出与 Lu-Alb-L6 几乎相似的 AUC(tumor)-to-AUC(blood)比值。肿瘤与血液的比值是所有化合物的剂量限制治疗比。结论:Lu-Alb-L4 和 Lu-Alb-L6 在 PSMA+ 肿瘤中表现出高肿瘤摄取和肿瘤与血液的比值。数据表明,可以调节连接体长度和组成以产生优化的治疗剂。

https://cdn.ncbi.nlm.nih.gov/pmc/blobs/ca8c/10459686/5637399002f1/molecules-28-06158-g001.jpg

文献AI研究员

20分钟写一篇综述,助力文献阅读效率提升50倍。

立即体验

用中文搜PubMed

大模型驱动的PubMed中文搜索引擎

马上搜索

文档翻译

学术文献翻译模型,支持多种主流文档格式。

立即体验