Suppr超能文献

精油的抗生物膜作用:慢性感染的新方法。

Antibiofilm Effect of Essential Oil: A New Approach for Chronic Infections.

作者信息

Alves-Silva Jorge, Zuzarte Mónica, Cavaleiro Carlos, Salgueiro Lígia

机构信息

Univ Coimbra, Faculty of Pharmacy, Azinhaga de S. Comba, 3000-548 Coimbra, Portugal.

Univ Coimbra, Coimbra Institute for Clinical and Biomedical Research (iCBR), Faculty of Medicine, Azinhaga de S. Comba, 3000-548 Coimbra, Portugal.

出版信息

Pharmaceutics. 2023 Aug 15;15(8):2142. doi: 10.3390/pharmaceutics15082142.

Abstract

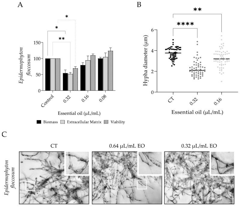
Fungal infections are associated with high morbidity and mortality rates, being highly prevalent in patients with underlying health complications such as chronic lung disease, HIV, cancer, and diabetes mellitus. To mitigate these infections, the development of effective antifungals is imperative, with plants standing out as promising sources of bioactive compounds. In the present study, we focus on the antibiofilm potential of essential oil (EO) against dermatophyte strains and . The EO was characterized using GC and GC-MS, and its antifungal effect was assessed on both biofilm formation and disruption. Biofilm mass, extracellular matrix, and viability were quantified using crystal violet, safranin, and XTT assays, respectively, and morphological alterations were confirmed using optical and scanning electron microscopy. EO showed very high amounts of carvacrol and was very effective in inhibiting and disrupting fungal biofilms. The EO significantly decreased biofilm mass and viability in all tested fungi. In addition, a reduction in dermatophytes' extracellular matrix was observed, particularly during biofilm formation. Morphological alterations were evident in mature biofilms, with a clear decrease in hypha diameter. These promising results support the use of EO in the development of effective plant-based antifungal products.

摘要

真菌感染与高发病率和死亡率相关,在患有慢性肺病、艾滋病毒、癌症和糖尿病等潜在健康并发症的患者中高度普遍。为了减轻这些感染,开发有效的抗真菌药物势在必行,而植物作为生物活性化合物的有前景来源脱颖而出。在本研究中,我们聚焦于香精油(EO)对皮肤癣菌菌株的抗生物膜潜力。使用气相色谱(GC)和气相色谱 - 质谱联用(GC - MS)对该香精油进行了表征,并评估了其对生物膜形成和破坏的抗真菌作用。分别使用结晶紫、番红和XTT测定法对生物膜质量、细胞外基质和活力进行了定量,并使用光学显微镜和扫描电子显微镜确认了形态学改变。香精油显示出非常高含量的香芹酚,并且在抑制和破坏真菌生物膜方面非常有效。该香精油在所有测试真菌中均显著降低了生物膜质量和活力。此外,观察到皮肤癣菌的细胞外基质减少,尤其是在生物膜形成期间。在成熟生物膜中形态学改变明显,菌丝直径明显减小。这些有前景的结果支持在开发有效的植物基抗真菌产品中使用香精油。

https://cdn.ncbi.nlm.nih.gov/pmc/blobs/5b1c/10458520/a32c396602c4/pharmaceutics-15-02142-g001.jpg

文献AI研究员

20分钟写一篇综述,助力文献阅读效率提升50倍。

立即体验

用中文搜PubMed

大模型驱动的PubMed中文搜索引擎

马上搜索

文档翻译

学术文献翻译模型,支持多种主流文档格式。

立即体验