Suppr超能文献

在评估膝骨关节炎治疗效果的试验中,睡眠指标通常未被记录——一项范围界定性系统评价及行动呼吁。

Measures of sleep are not routinely captured in trials assessing treatment outcomes in knee osteoarthritis - A scoping systematic review and call to action.

作者信息

Feda Jessica, Miller Tyler, Young Jodi L, Neilson Brett, Rhon Daniel I

机构信息

Doctor of Science in Physical Therapy Program, Bellin College, Green Bay, WI, USA.

Doctor of Physical Therapy Program, Baylor University, Waco, TX, USA.

出版信息

Osteoarthr Cartil Open. 2023 Aug 14;5(4):100400. doi: 10.1016/j.ocarto.2023.100400. eCollection 2023 Dec.

Abstract

OBJECTIVE

To identify and map the extent to which trials for pain interventions in individuals with knee osteoarthritis (OA) track measures of sleep, characterize the type of sleep measure assessed, and assess their influence on pain-related effect sizes.

DESIGN

A scoping review was conducted, searching seven bibliometric databases from 2000 to 2022. We included all randomized controlled trials with a primary purpose of assessing non-surgical pain management interventions for adults with knee OA. All non-surgical interventions and any comparator or control were included. Demographic data were pooled from all trials.

RESULTS

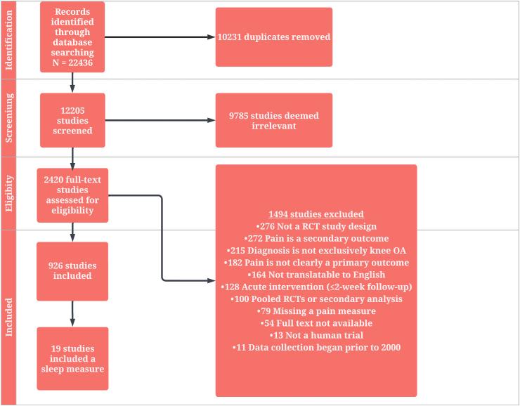
926 trials conducted in 61 countries met eligibility. Nineteen trials (2.1%) recorded some form of sleep assessment. Eleven trials (1.2%) assessed a formal index of sleep disturbance collected at multiple time points. No trials formally assessed the influence of sleep on the primary pain outcome (e.g., as a potential mediator), nor met the most recent guidelines for core data element recommendations regarding sleep assessment.

CONCLUSION

This review highlights the paucity of sleep data captured and reported in randomized controlled trials for knee OA. The vast majority of trials addressing symptomatic knee OA do not capture sleep measures, significantly limiting the ability to accurately determine an intervention's effect on pain. Future research should include formal sleep-centric assessments measured at multiple time points to analyze sleep dysfunction and its relationship on treatment effects.

摘要

目的

确定并描绘针对膝骨关节炎(OA)患者的疼痛干预试验对睡眠指标的追踪程度,描述所评估的睡眠指标类型,并评估其对疼痛相关效应大小的影响。

设计

进行了一项范围综述,检索了2000年至2022年的七个文献计量数据库。我们纳入了所有主要目的是评估成年膝OA患者非手术疼痛管理干预措施的随机对照试验。纳入了所有非手术干预措施以及任何对照或对照组。从所有试验中汇总人口统计学数据。

结果

在61个国家进行的926项试验符合纳入标准。19项试验(2.1%)记录了某种形式的睡眠评估。11项试验(1.2%)评估了在多个时间点收集的睡眠障碍正式指标。没有试验正式评估睡眠对主要疼痛结局的影响(例如,作为潜在中介),也没有试验符合关于睡眠评估的核心数据元素建议的最新指南。

结论

本综述强调了在膝OA的随机对照试验中所收集和报告的睡眠数据匮乏。绝大多数针对症状性膝OA的试验未获取睡眠指标,这显著限制了准确确定干预措施对疼痛影响的能力。未来的研究应包括在多个时间点进行的以睡眠为中心的正式评估,以分析睡眠功能障碍及其与治疗效果的关系。

https://cdn.ncbi.nlm.nih.gov/pmc/blobs/0edc/10458296/7baefb27370a/gr1.jpg

文献AI研究员

20分钟写一篇综述,助力文献阅读效率提升50倍。

立即体验

用中文搜PubMed

大模型驱动的PubMed中文搜索引擎

马上搜索

文档翻译

学术文献翻译模型,支持多种主流文档格式。

立即体验