Suppr超能文献

NKG2A 基因变异可预测 AML 免疫治疗的疗效,并调节 NK 细胞的受体谱和功能。

NKG2A gene variant predicts outcome of immunotherapy in AML and modulates the repertoire and function of NK cells.

机构信息

TIMM Laboratory, Sahlgrenska Center for Cancer Research, University of Gothenburg, Gothenburg, Sweden.

Department of Medical Biochemistry and Cell Biology, Institute of Biomedicine, University of Gothenburg, Gothenburg, Sweden.

出版信息

J Immunother Cancer. 2023 Aug;11(8). doi: 10.1136/jitc-2023-007202.

Abstract

BACKGROUND

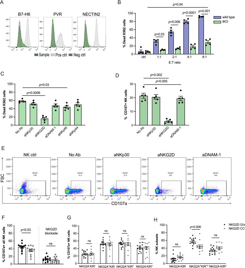
The natural killer (NK) complex (NKC) harbors multiple genes such as KLRC1 (encoding NKG2A) and KLRK1 (encoding NKG2D) that are central to regulation of NK cell function. We aimed at determining to what extent NKC haplotypes impact on NK cell repertoire and function, and whether such gene variants impact on outcome of IL-2-based immunotherapy in acute myeloid leukemia (AML).

METHODS

Genotype status of NKG2D rs1049174 and NKG2A rs1983526 was determined using the TaqMan-Allelic discrimination approach. To dissect the impact of single nucloetide polymorphim (SNP) on NK cell function, we engineered the K562 cell line with CRISPR to be killed in a highly NKG2D-dependent fashion. NK cells were assayed for degranulation, intracellular cytokine production and cytotoxicity using flow cytometry.

RESULTS

In AML patients receiving immunotherapy, the NKG2A gene variant, rs1983526, was associated with superior leukemia-free survival and overall survival. We observed that superior NK degranulation from individuals with the high-cytotoxicity NKG2D variant was explained by presence of a larger, highly responsive NKG2A subset. Notably, NK cells from donors homozygous for a favorable allele encoding NKG2A mounted stronger cytokine responses when challenged with leukemic cells, and NK cells from AML patients with this genotype displayed higher accumulation of granzyme B during histamine dihydrochloride/IL-2 immunotherapy. Additionally, among AML patients, the NKG2A SNP defined a subset of patients with HLA-B-21 TT with a strikingly favorable outcome.

CONCLUSIONS

The study results imply that a dimorphism in the NKG2A gene is associated with enhanced NK cell effector function and improved outcome of IL-2-based immunotherapy in AML.

摘要

背景

自然杀伤 (NK) 复合物 (NKC) 包含多个基因,如 KLRC1(编码 NKG2A)和 KLRK1(编码 NKG2D),这些基因是调节 NK 细胞功能的核心。我们旨在确定 NKC 单倍型在多大程度上影响 NK 细胞库和功能,以及这些基因变异是否影响急性髓细胞白血病 (AML) 中基于白细胞介素 2 (IL-2) 的免疫治疗的结果。

方法

使用 TaqMan-等位基因鉴别方法确定 NKG2D rs1049174 和 NKG2A rs1983526 的基因型状态。为了剖析单核苷酸多态性 (SNP) 对 NK 细胞功能的影响,我们使用 CRISPR 工程化 K562 细胞系以高度依赖 NKG2D 的方式被杀死。使用流式细胞术测定 NK 细胞的脱颗粒、细胞内细胞因子产生和细胞毒性。

结果

在接受免疫治疗的 AML 患者中,NKG2A 基因变异 rs1983526 与无白血病生存和总生存相关。我们观察到,具有高细胞毒性 NKG2D 变异的个体中更好的 NK 脱颗粒作用是由存在更大、反应性更高的 NKG2A 亚群解释的。值得注意的是,当受到白血病细胞的挑战时,来自携带有利 NKG2A 等位基因的供体的 NK 细胞会产生更强的细胞因子反应,并且具有这种基因型的 AML 患者的 NK 细胞在组胺二盐酸盐/白细胞介素 2 免疫治疗期间会积累更多的颗粒酶 B。此外,在 AML 患者中,NKG2A SNP 定义了 HLA-B-21 TT 中具有惊人有利结果的患者亚群。

结论

研究结果表明,NKG2A 基因的二态性与增强的 NK 细胞效应功能和 AML 中基于白细胞介素 2 的免疫治疗的改善结果相关。

https://cdn.ncbi.nlm.nih.gov/pmc/blobs/8714/10471874/92ee63e91207/jitc-2023-007202f01.jpg

文献AI研究员

20分钟写一篇综述,助力文献阅读效率提升50倍。

立即体验

用中文搜PubMed

大模型驱动的PubMed中文搜索引擎

马上搜索

文档翻译

学术文献翻译模型,支持多种主流文档格式。

立即体验