Suppr超能文献

阻断 CD24 和 CD47“别吃我”信号与利妥昔单抗联合治疗套细胞淋巴瘤和慢性淋巴细胞白血病的效果。

Effects of blocking CD24 and CD47 'don't eat me' signals in combination with rituximab in mantle-cell lymphoma and chronic lymphocytic leukaemia.

机构信息

Hematology Division, San Gerardo Hospital, Monza, Italy.

Department of Medicine and Surgery, University of Milano-Bicocca, Monza, Italy.

出版信息

J Cell Mol Med. 2023 Oct;27(20):3053-3064. doi: 10.1111/jcmm.17868. Epub 2023 Aug 31.

Abstract

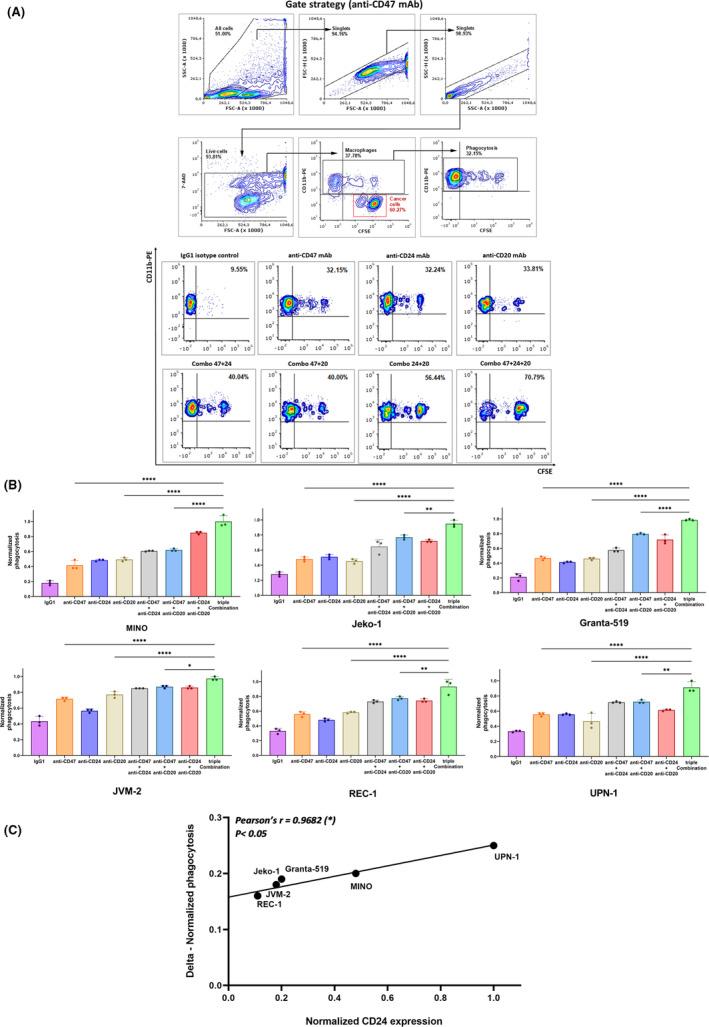
Mantle-cell lymphoma (MCL) is a B-cell non-Hodgkin Lymphoma (NHL) with a poor prognosis, at high risk of relapse after conventional treatment. MCL-associated tumour microenvironment (TME) is characterized by M2-like tumour-associated macrophages (TAMs), able to interact with cancer cells, providing tumour survival and resistance to immuno-chemotherapy. Likewise, monocyte-derived nurse-like cells (NLCs) present M2-like profile and provide proliferation signals to chronic lymphocytic leukaemia (CLL), a B-cell malignancy sharing with MCL some biological and phenotypic features. Antibodies against TAMs targeted CD47, a 'don't eat me' signal (DEMs) able to quench phagocytosis by TAMs within TME, with clinical effectiveness when combined with Rituximab in pretreated NHL. Recently, CD24 was found as valid DEMs in solid cancer. Since CD24 is expressed during B-cell differentiation, we investigated and identified consistent CD24 in MCL, CLL and primary human samples. Phagocytosis increased when M2-like macrophages were co-cultured with cancer cells, particularly in the case of paired DEMs blockade (i.e. anti-CD24 + anti-CD47) combined with Rituximab. Similarly, unstimulated CLL patients-derived NLCs provided increased phagocytosis when DEMs blockade occurred. Since high levels of CD24 were associated with worse survival in both MCL and CLL, anti-CD24-induced phagocytosis could be considered for future clinical use, particularly in association with other agents such as Rituximab.

摘要

套细胞淋巴瘤(MCL)是一种 B 细胞非霍奇金淋巴瘤(NHL),预后较差,常规治疗后复发风险高。MCL 相关的肿瘤微环境(TME)的特征是 M2 样肿瘤相关巨噬细胞(TAMs),能够与癌细胞相互作用,为肿瘤的存活和对免疫化疗的抵抗提供支持。同样,单核细胞衍生的类滋养细胞(NLCs)具有 M2 样特征,并向慢性淋巴细胞白血病(CLL)提供增殖信号,CLL 是一种 B 细胞恶性肿瘤,与 MCL 具有一些生物学和表型特征。针对 TAMs 的靶向 CD47 的抗体是一种“别吃我”信号(DEMs),能够在 TME 中抑制 TAMs 的吞噬作用,当与利妥昔单抗联合用于预处理 NHL 时具有临床疗效。最近,CD24 被发现是实体瘤中有效的 DEMs。由于 CD24 在 B 细胞分化过程中表达,我们研究并鉴定了 MCL、CLL 和原发性人类样本中一致表达的 CD24。当 M2 样巨噬细胞与癌细胞共培养时,吞噬作用增加,尤其是在配对的 DEMs 阻断(即抗 CD24+抗 CD47)与利妥昔单抗联合使用的情况下。同样,未受刺激的 CLL 患者衍生的 NLCs 在发生 DEMs 阻断时提供了增加的吞噬作用。由于 CD24 水平高与 MCL 和 CLL 的生存预后较差相关,因此抗 CD24 诱导的吞噬作用可考虑用于未来的临床应用,特别是与利妥昔单抗等其他药物联合使用。

https://cdn.ncbi.nlm.nih.gov/pmc/blobs/d33f/10568669/e72378351afd/JCMM-27-3053-g004.jpg

文献AI研究员

20分钟写一篇综述,助力文献阅读效率提升50倍。

立即体验

用中文搜PubMed

大模型驱动的PubMed中文搜索引擎

马上搜索

文档翻译

学术文献翻译模型,支持多种主流文档格式。

立即体验