Suppr超能文献

MAVS 整合葡萄糖代谢和 RIG-I 样受体信号。

MAVS integrates glucose metabolism and RIG-I-like receptor signaling.

机构信息

State Key Laboratory of Virology, Modern Virology Research Center, Frontier Science Center for Immunology and Metabolism, College of Life Sciences, Wuhan University, Wuhan, 430072, China.

Institute of Myocardial Injury and Repair, Wuhan University, Wuhan, 430072, China.

出版信息

Nat Commun. 2023 Sep 2;14(1):5343. doi: 10.1038/s41467-023-41028-9.

Abstract

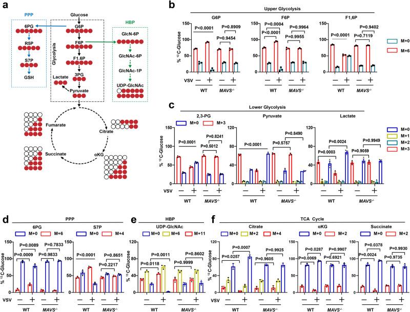
MAVS is an adapter protein involved in RIG-I-like receptor (RLR) signaling in mitochondria, peroxisomes, and mitochondria-associated ER membranes (MAMs). However, the role of MAVS in glucose metabolism and RLR signaling cross-regulation and how these signaling pathways are coordinated among these organelles have not been defined. This study reports that RLR action drives a switch from glycolysis to the pentose phosphate pathway (PPP) and the hexosamine biosynthesis pathway (HBP) through MAVS. We show that peroxisomal MAVS is responsible for glucose flux shift into PPP and type III interferon (IFN) expression, whereas MAMs-located MAVS is responsible for glucose flux shift into HBP and type I IFN expression. Mechanistically, peroxisomal MAVS interacts with G6PD and the MAVS signalosome forms at peroxisomes by recruiting TNF receptor-associated factor 6 (TRAF6) and interferon regulatory factor 1 (IRF1). By contrast, MAMs-located MAVS interact with glutamine-fructose-6-phosphate transaminase, and the MAVS signalosome forms at MAMs by recruiting TRAF6 and TRAF2. Our findings suggest that MAVS mediates the interaction of RLR signaling and glucose metabolism.

摘要

MAVS 是一种衔接蛋白,参与线粒体、过氧化物酶体和线粒体相关内质网膜 (MAMs) 中的 RIG-I 样受体 (RLR) 信号传导。然而,MAVS 在葡萄糖代谢和 RLR 信号交叉调节中的作用,以及这些信号通路如何在这些细胞器之间协调,尚未得到明确界定。本研究报告称,RLR 作用通过 MAVS 驱动从糖酵解到磷酸戊糖途径 (PPP) 和己糖胺生物合成途径 (HBP) 的转变。我们表明过氧化物酶体 MAVS 负责将葡萄糖通量转移到 PPP 和 III 型干扰素 (IFN) 的表达,而位于 MAMs 的 MAVS 负责将葡萄糖通量转移到 HBP 和 I 型 IFN 的表达。在机制上,过氧化物酶体 MAVS 与 G6PD 相互作用,并且 MAVS 信号体通过招募肿瘤坏死因子受体相关因子 6 (TRAF6) 和干扰素调节因子 1 (IRF1) 在过氧化物酶体上形成。相比之下,位于 MAMs 的 MAVS 与谷氨酰胺-果糖-6-磷酸转氨酶相互作用,并且 MAVS 信号体通过招募 TRAF6 和 TRAF2 在 MAMs 上形成。我们的发现表明 MAVS 介导了 RLR 信号和葡萄糖代谢的相互作用。

https://cdn.ncbi.nlm.nih.gov/pmc/blobs/d251/10475032/367c457a2433/41467_2023_41028_Fig1_HTML.jpg

文献AI研究员

20分钟写一篇综述,助力文献阅读效率提升50倍。

立即体验

用中文搜PubMed

大模型驱动的PubMed中文搜索引擎

马上搜索

文档翻译

学术文献翻译模型,支持多种主流文档格式。

立即体验