Suppr超能文献

靶向融合驱动的腺泡型横纹肌肉瘤的增强免疫治疗:ErbB2(HER2)-CAR-NK-92 细胞

ErbB2 (HER2)-CAR-NK-92 cells for enhanced immunotherapy of metastatic fusion-driven alveolar rhabdomyosarcoma.

机构信息

Goethe University Frankfurt, Department of Pediatrics, Division for Stem Cell Transplantation, Immunology and Intensive Care Medicine, Frankfurt am Main, Germany.

German Cancer Consortium (DKTK), Partner Site Frankfurt am Main, a Partnership Between DKFZ, University Hospital and Georg-Speyer-Haus, Frankfurt am Main, Germany.

出版信息

Front Immunol. 2023 Aug 18;14:1228894. doi: 10.3389/fimmu.2023.1228894. eCollection 2023.

Abstract

INTRODUCTION

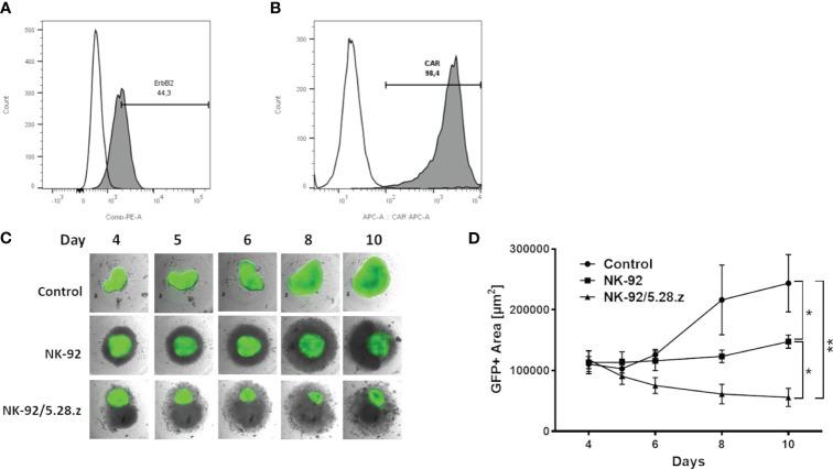
Metastatic rhabdomyosarcoma (RMS) is a challenging tumor entity that evades conventional treatments and endogenous antitumor immune responses, highlighting the need for novel therapeutic strategies. Applying chimeric antigen receptor (CAR) technology to natural killer (NK) cells may offer safe, effective, and affordable therapies that enhance cancer immune surveillance.

METHODS

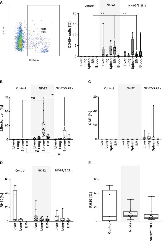
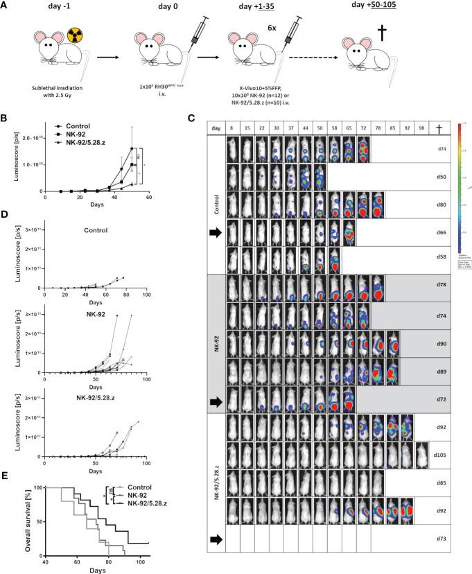
Here, we assess the efficacy of clinically usable CAR-engineered NK cell line NK-92/5.28.z against ErbB2-positive RMS and in a metastatic xenograft mouse model.

RESULTS

Our results show that NK-92/5.28.z cells effectively kill RMS cells and significantly prolong survival and inhibit tumor progression in mice. The persistence of NK-92/5.28.z cells at tumor sites demonstrates efficient antitumor response, which could help overcome current obstacles in the treatment of solid tumors.

DISCUSSION

These findings encourage further development of NK-92/5.28.z cells as off-the-shelf immunotherapy for the treatment of metastatic RMS.

摘要

简介

转移性横纹肌肉瘤(RMS)是一种具有挑战性的肿瘤实体,它逃避了常规治疗和内源性抗肿瘤免疫反应,这凸显了需要新的治疗策略。将嵌合抗原受体(CAR)技术应用于自然杀伤(NK)细胞可能提供安全、有效和负担得起的治疗方法,增强癌症免疫监测。

方法

在这里,我们评估了临床可用的 CAR 工程 NK 细胞系 NK-92/5.28.z 对 ErbB2 阳性 RMS 以及转移异种移植小鼠模型的疗效。

结果

我们的结果表明,NK-92/5.28.z 细胞有效地杀伤 RMS 细胞,并显著延长小鼠的存活时间和抑制肿瘤进展。NK-92/5.28.z 细胞在肿瘤部位的持续存在表明了有效的抗肿瘤反应,这有助于克服目前治疗实体瘤的障碍。

讨论

这些发现鼓励进一步开发 NK-92/5.28.z 细胞作为现成的免疫疗法,用于治疗转移性 RMS。

https://cdn.ncbi.nlm.nih.gov/pmc/blobs/db8d/10471977/f8497d414e81/fimmu-14-1228894-g001.jpg

文献AI研究员

20分钟写一篇综述,助力文献阅读效率提升50倍。

立即体验

用中文搜PubMed

大模型驱动的PubMed中文搜索引擎

马上搜索

文档翻译

学术文献翻译模型,支持多种主流文档格式。

立即体验