Suppr超能文献

EHMT1/GLP 蛋白的去甲基化重新编程其转录活性并促进前列腺癌进展。

Demethylation of EHMT1/GLP Protein Reprograms Its Transcriptional Activity and Promotes Prostate Cancer Progression.

机构信息

Center for Personalized Cancer Therapy, University of Massachusetts Boston, Boston, Massachusetts.

Department of Biology, University of Massachusetts Boston, Boston, Massachusetts.

出版信息

Cancer Res Commun. 2023 Aug 31;3(8):1716-1730. doi: 10.1158/2767-9764.CRC-23-0208. eCollection 2023 Aug.

Abstract

UNLABELLED

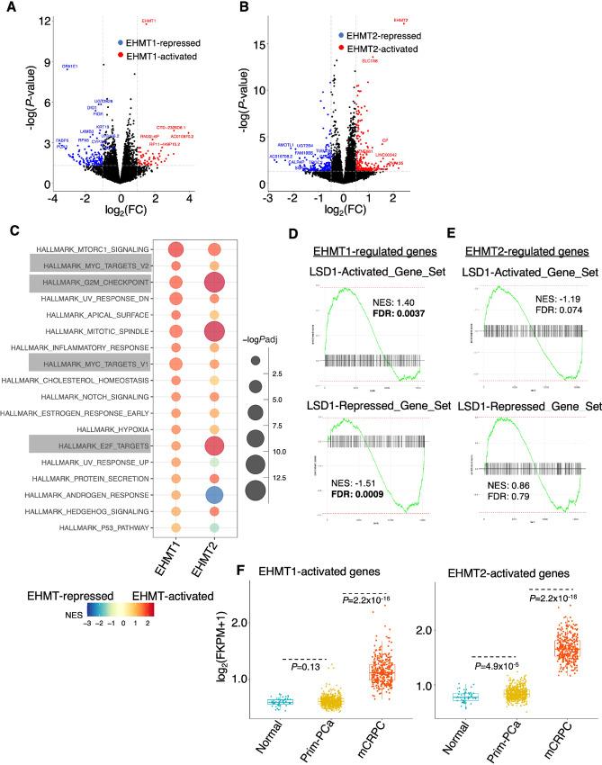
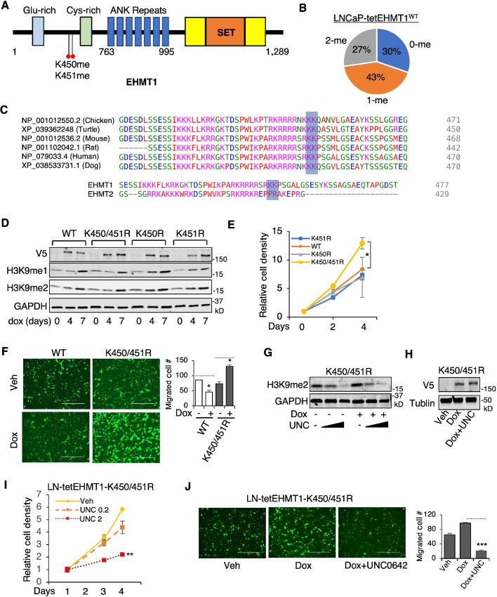
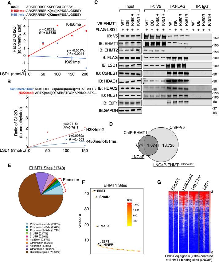
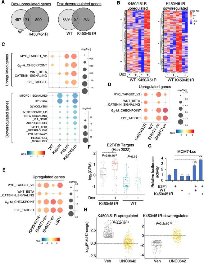
Epigenetic reprogramming, mediated by genomic alterations and dysregulation of histone reader and writer proteins, plays a critical role in driving prostate cancer progression and treatment resistance. However, the specific function and regulation of EHMT1 (also known as GLP) and EHMT2 (also known as G9A), well-known histone 3 lysine 9 methyltransferases, in prostate cancer progression remain poorly understood. Through comprehensive investigations, we discovered that both EHMT1 and EHMT2 proteins have the ability to activate oncogenic transcription programs in prostate cancer cells. Silencing EHMT1/2 or targeting their enzymatic activity with small-molecule inhibitors can markedly decrease prostate cancer cell proliferation and metastasis and . In-depth analysis of posttranslational modifications of EHMT1 protein revealed the presence of methylation at lysine 450 and 451 residues in multiple prostate cancer models. Notably, we found that lysine 450 can be demethylated by LSD1. Strikingly, concurrent demethylation of both lysine residues resulted in a rapid and profound expansion of EHMT1's chromatin binding capacity, enabling EHMT1 to reprogram the transcription networks in prostate cancer cells and activate oncogenic signaling pathways. Overall, our studies provide valuable molecular insights into the activity and function of EHMT proteins during prostate cancer progression. Moreover, we propose that the dual-lysine demethylation of EHMT1 acts as a critical molecular switch, triggering the induction of oncogenic transcriptional reprogramming in prostate cancer cells. These findings highlight the potential of targeting EHMT1/2 and their demethylation processes as promising therapeutic strategies for combating prostate cancer progression and overcoming treatment resistance.

SIGNIFICANCE

In this study, we demonstrate that EHMT1 and EHMT2 proteins drive prostate cancer development by transcriptionally activating multiple oncogenic pathways. Mechanistically, the chromatin binding of EHMT1 is significantly expanded through demethylation of both lysine 450 and 451 residues, which can serve as a critical molecular switch to induce oncogenic transcriptional reprogramming in prostate cancer cells.

摘要

未加标签

表观遗传重编程,由基因组改变和组蛋白读写字蛋白的失调介导,在推动前列腺癌进展和治疗耐药性方面发挥着关键作用。然而,EHMT1(也称为 GLP)和 EHMT2(也称为 G9A)这两种众所周知的组蛋白 3 赖氨酸 9 甲基转移酶在前列腺癌进展中的具体功能和调节仍知之甚少。通过全面的研究,我们发现 EHMT1 和 EHMT2 蛋白都有能力在前列腺癌细胞中激活致癌转录程序。沉默 EHMT1/2 或用小分子抑制剂靶向它们的酶活性可以显著降低前列腺癌细胞的增殖和转移。对 EHMT1 蛋白的翻译后修饰的深入分析揭示了在多个前列腺癌模型中赖氨酸 450 和 451 残基的甲基化。值得注意的是,我们发现赖氨酸 450 可以被 LSD1 去甲基化。引人注目的是,这两个赖氨酸残基的同时去甲基化导致 EHMT1 的染色质结合能力迅速而显著地扩大,使 EHMT1 能够重新编程前列腺癌细胞中的转录网络并激活致癌信号通路。总的来说,我们的研究为 EHMT 蛋白在前列腺癌进展过程中的活性和功能提供了有价值的分子见解。此外,我们提出 EHMT1 的双赖氨酸去甲基化作用是一个关键的分子开关,触发前列腺癌细胞中致癌转录重编程的诱导。这些发现强调了靶向 EHMT1/2 及其去甲基化过程作为对抗前列腺癌进展和克服治疗耐药性的有前途的治疗策略的潜力。

意义

在这项研究中,我们证明 EHMT1 和 EHMT2 蛋白通过转录激活多个致癌途径驱动前列腺癌的发展。从机制上讲,通过去甲基化赖氨酸 450 和 451 残基,EHMT1 的染色质结合显著扩大,这可以作为一个关键的分子开关,诱导前列腺癌细胞中的致癌转录重编程。

https://cdn.ncbi.nlm.nih.gov/pmc/blobs/74e2/10470473/fffc2f506e2d/crc-23-0208_fig1.jpg

文献AI研究员

20分钟写一篇综述,助力文献阅读效率提升50倍。

立即体验

用中文搜PubMed

大模型驱动的PubMed中文搜索引擎

马上搜索

文档翻译

学术文献翻译模型,支持多种主流文档格式。

立即体验