Suppr超能文献

基于生物信息学分析鉴定与卵巢癌免疫反应和预后相关的转化生长因子-β信号通路潜在关键基因

Identification of potential key genes of TGF-beta signaling associated with the immune response and prognosis of ovarian cancer based on bioinformatics analysis.

作者信息

Zhang Xiaoxue, Han Liping, Zhang Huimin, Niu Yameng, Liang Ruopeng

机构信息

Department of Physical Examination, The First Affiliated Hospital of Zhengzhou University, Zhengzhou, Henan, PR China.

Department of Obstetrics and Gynecology, The First Affiliated Hospital of Zhengzhou University, Zhengzhou, Henan, PR China.

出版信息

Heliyon. 2023 Aug 19;9(8):e19208. doi: 10.1016/j.heliyon.2023.e19208. eCollection 2023 Aug.

Abstract

BACKGROUND

TGF-beta signaling is a key regulator of immunity and multiple cellular behaviors in cancer. However, the prognostic and therapeutic role of TGF-beta signaling-related genes in ovarian cancer (OV) remains unexplored.

METHODS

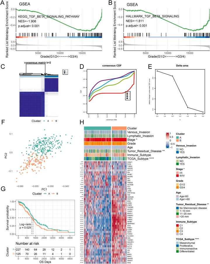
Data of OV used in the current study were sourced from TCGA and GEO databases. Consensus clustering was applied to classify OV patients into different clusters using TGF-beta signaling-related genes. Differentially expressed genes (DEGs) between different clusters were screened by the "limma" R package. Prognostic genes were screened from DEGs by univariate Cox regression, followed by the construction of the TGF-beta signaling-related score. The prognostic value of TGF-beta signaling-related score was evaluated in both training and testing OV cohorts. Moreover, the immune status, GSEA and therapeutic response between low- and high-score groups were performed to further reveal the potential mechanisms.

RESULTS

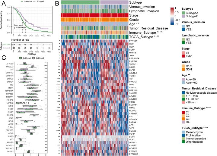
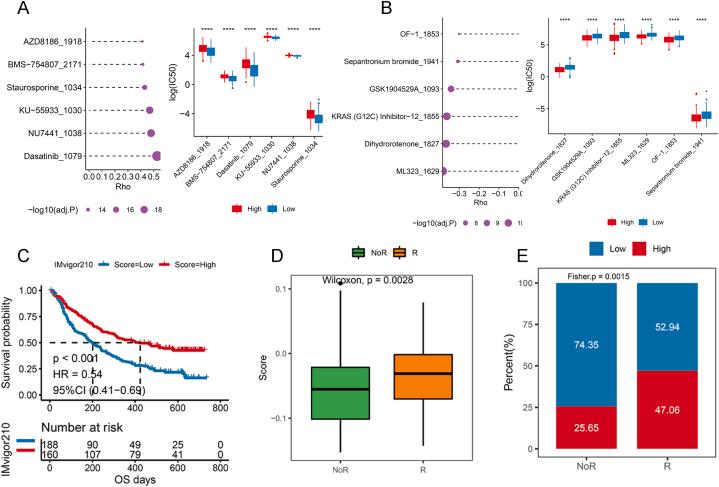
By consensus clustering, OV patients were classified into two clusters with different tumor immune environments. After differential expression and univariate Cox regression analyses, GMPR, PIEZO1, EMP1, CXCL13, GADD45B, SORCS2, FOSL2, PODN, LYNX1 and SLC38A5 were selected as prognostic genes. Using PCA algorithm, the TGF-beta signaling-related score of OV patients was calculated based on prognostic genes. Then OV patients were divided into low- and high-TGF-beta signaling-related score groups. We observed that the two score groups had significantly different survivals, tumor immune environments and expressions of immune checkpoints. In addition, GSEA results showed that immune-related pathways and biological processes, like chemokine signaling pathway, TNF signaling pathway and T cell migration were significantly enriched in the low-score group. Moreover, patients in the low- and high-score groups had remarkably different sensitivity to chemo- and immunotherapy.

CONCLUSION

For the first time, our study identified ten prognostic genes associated with TGF-beta signaling, constructed a prognostic TGF-beta signaling-related score and investigated the effect of TGF-beta signaling-related score on OV immunity and therapy. These findings may enrich our knowledge of the TGF-beta signaling in OV prognosis and help to improve the prognosis prediction and treatment strategies in OV.

摘要

背景

转化生长因子-β(TGF-β)信号传导是免疫和癌症中多种细胞行为的关键调节因子。然而,TGF-β信号传导相关基因在卵巢癌(OV)中的预后和治疗作用仍未得到探索。

方法

本研究中使用的OV数据来自TCGA和GEO数据库。应用一致性聚类法,使用TGF-β信号传导相关基因将OV患者分为不同的聚类。通过“limma”R包筛选不同聚类之间的差异表达基因(DEG)。通过单变量Cox回归从DEG中筛选预后基因,随后构建TGF-β信号传导相关评分。在训练和测试OV队列中评估TGF-β信号传导相关评分的预后价值。此外,对低分和高分群体之间的免疫状态、基因集富集分析(GSEA)和治疗反应进行分析,以进一步揭示潜在机制。

结果

通过一致性聚类,OV患者被分为具有不同肿瘤免疫环境的两个聚类。经过差异表达和单变量Cox回归分析后,选择GMPR、PIEZO1、EMP1、CXCL13、GADD45B、SORCS2、FOSL2、PODN、LYNX1和SLC38A5作为预后基因。使用主成分分析(PCA)算法,基于预后基因计算OV患者的TGF-β信号传导相关评分。然后将OV患者分为低TGF-β信号传导相关评分组和高TGF-β信号传导相关评分组。我们观察到两个评分组在生存率、肿瘤免疫环境和免疫检查点表达方面存在显著差异。此外,GSEA结果表明,低分群体中免疫相关途径和生物学过程,如趋化因子信号通路、肿瘤坏死因子(TNF)信号通路和T细胞迁移显著富集。此外,低分和高分群体的患者对化疗和免疫治疗的敏感性明显不同。

结论

本研究首次鉴定了十个与TGF-β信号传导相关的预后基因,构建了一个与TGF-β信号传导相关的预后评分,并研究了TGF-β信号传导相关评分对OV免疫和治疗的影响。这些发现可能丰富我们对TGF-β信号传导在OV预后中的认识,并有助于改善OV的预后预测和治疗策略。

https://cdn.ncbi.nlm.nih.gov/pmc/blobs/2dea/10469581/f987dc19f55f/gr1.jpg

文献AI研究员

20分钟写一篇综述,助力文献阅读效率提升50倍。

立即体验

用中文搜PubMed

大模型驱动的PubMed中文搜索引擎

马上搜索

文档翻译

学术文献翻译模型,支持多种主流文档格式。

立即体验