Suppr超能文献

PTBP1在胃癌发展过程中发挥着重要作用。

PTBP1 plays an important role in the development of gastric cancer.

作者信息

Chu Zewen, Zhu Miao, Luo Yuanyuan, Hu Yaqi, Feng Xinyi, Wang Haibo, Sunagawa Masataka, Liu Yanqing

机构信息

The Affiliated Hospital of Yangzhou University, Yangzhou University, Yangzhou, China.

Institute of Translational Medicine, Medical College, Yangzhou University, Yangzhou, China.

出版信息

Cancer Cell Int. 2023 Sep 5;23(1):195. doi: 10.1186/s12935-023-03043-0.

Abstract

BACKGROUND

Polypyrimidine tract binding protein 1 (PTBP1) has been found to play an important role in the occurrence and development of various tumors. At present, the role of PTBP1 in gastric cancer (GC) is still unknown and worthy of further investigation.

METHODS

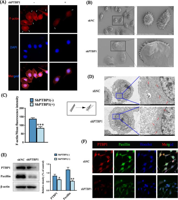
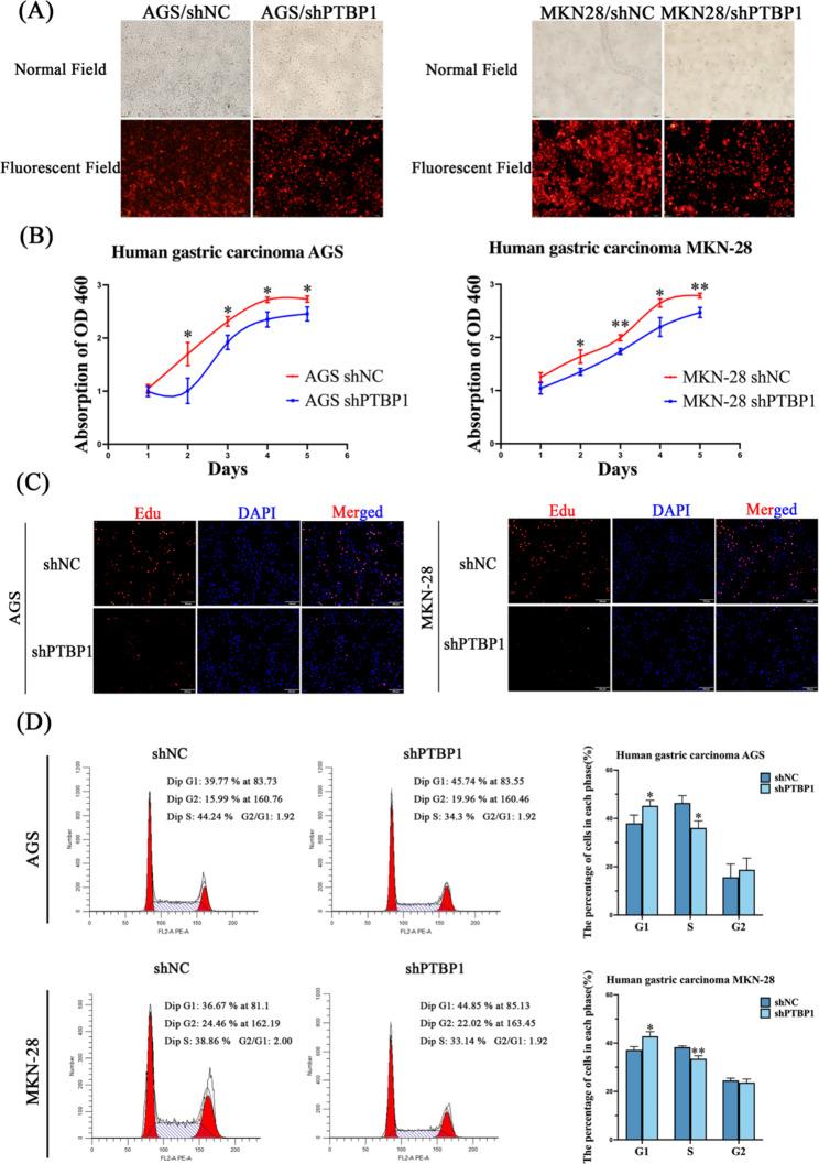
We used bioinformatics to analyze the expression of PTBP1 in patients with GC. Cell proliferation related experiments were used to detect cell proliferation after PTBP1 knockdown. Skeleton staining, scanning electron microscopy and transmission electron microscopy were used to observe the changes of actin skeleton. Proliferation and actin skeleton remodeling signaling pathways were detected by Western Blots. The relationship between PTBP1 and proliferation of gastric cancer cells was further detected by subcutaneous tumor transplantation. Finally, tissue microarray data from clinical samples were used to further explore the expression of PTBP1 in patients with gastric cancer and its correlation with prognosis.

RESULTS

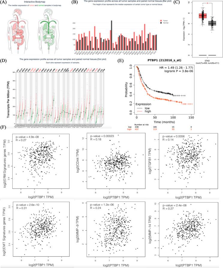
Through bioinformatics studies, we found that PTBP1 was highly expressed in GC patients and correlated with poor prognosis. Cell proliferation and cycle analysis showed that PTBP1 down-regulation could significantly inhibit cell proliferation. The results of cell proliferation detection related experiments showed that PTBP1 down-regulation could inhibit the division and proliferation of GC cells. Furthermore, changes in the morphology of the actin skeleton of cells showed that PTBP1 down-regulation inhibited actin skeletal remodeling in GC cells. Western Blots showed that PTBP1 could regulate proliferation and actin skeleton remodeling signaling pathways. In addition, we constructed PTBP1 Cas9-KO mouse model and performed xenograft assays to further confirm that down-regulation of PTBP1 could inhibit the proliferation of GC cells. Finally, tissue microarray was used to further verify the close correlation between PTBP1 and poor prognosis in patients with GC.

CONCLUSIONS

Our study demonstrates for the first time that PTBP1 may affect the proliferation of GC cells by regulating actin skeleton remodeling. In addition, PTBP1 is closely related to actin skeleton remodeling and proliferation signaling pathways. We suppose that PTBP1 might be a potential target for the treatment of GC.

摘要

背景

已发现多嘧啶束结合蛋白1(PTBP1)在各种肿瘤的发生发展中起重要作用。目前,PTBP1在胃癌(GC)中的作用仍不清楚,值得进一步研究。

方法

我们使用生物信息学分析GC患者中PTBP1的表达。采用细胞增殖相关实验检测PTBP1敲低后的细胞增殖情况。通过骨架染色、扫描电子显微镜和透射电子显微镜观察肌动蛋白骨架的变化。采用蛋白质免疫印迹法检测增殖和肌动蛋白骨架重塑信号通路。通过皮下肿瘤移植进一步检测PTBP1与胃癌细胞增殖之间的关系。最后,利用临床样本的组织芯片数据进一步探讨PTBP1在胃癌患者中的表达及其与预后的相关性。

结果

通过生物信息学研究,我们发现PTBP1在GC患者中高表达,且与预后不良相关。细胞增殖和周期分析表明,PTBP1下调可显著抑制细胞增殖。细胞增殖检测相关实验结果表明,PTBP1下调可抑制GC细胞的分裂和增殖。此外,细胞肌动蛋白骨架形态的变化表明,PTBP1下调抑制了GC细胞中的肌动蛋白骨架重塑。蛋白质免疫印迹法显示,PTBP1可调节增殖和肌动蛋白骨架重塑信号通路。此外,我们构建了PTBP1 Cas9基因敲除小鼠模型并进行了异种移植实验,以进一步证实PTBP1下调可抑制GC细胞的增殖。最后,利用组织芯片进一步验证了PTBP1与GC患者预后不良之间的密切相关性。

结论

我们的研究首次表明,PTBP1可能通过调节肌动蛋白骨架重塑来影响GC细胞的增殖。此外,PTBP1与肌动蛋白骨架重塑和增殖信号通路密切相关。我们推测PTBP1可能是GC治疗的一个潜在靶点。

https://cdn.ncbi.nlm.nih.gov/pmc/blobs/cffb/10478210/5416a7a13ba7/12935_2023_3043_Fig2_HTML.jpg

文献AI研究员

20分钟写一篇综述,助力文献阅读效率提升50倍。

立即体验

用中文搜PubMed

大模型驱动的PubMed中文搜索引擎

马上搜索

文档翻译

学术文献翻译模型,支持多种主流文档格式。

立即体验