Suppr超能文献

在肝细胞癌中鉴定和验证具有优异预后预测和临床指导价值的新型免疫相关铁死亡特征

Identification and verification of novel immune-related ferroptosis signature with excellent prognostic predictive and clinical guidance value in hepatocellular carcinoma.

作者信息

Jiang Wenxiu, Wang Lili, Zhang Yajuan, Li Hongliang

机构信息

Department of Infectious Diseases, The People's Hospital of Danyang, Affiliated Danyang Hospital of Nantong University, Danyang, China.

Department of Clinical Research, The Second Hospital of Nanjing, Nanjing Hospital Affiliated to Nanjing University of Traditional Chinese Medicine, Nanjing, China.

出版信息

Front Genet. 2023 Aug 21;14:1112744. doi: 10.3389/fgene.2023.1112744. eCollection 2023.

Abstract

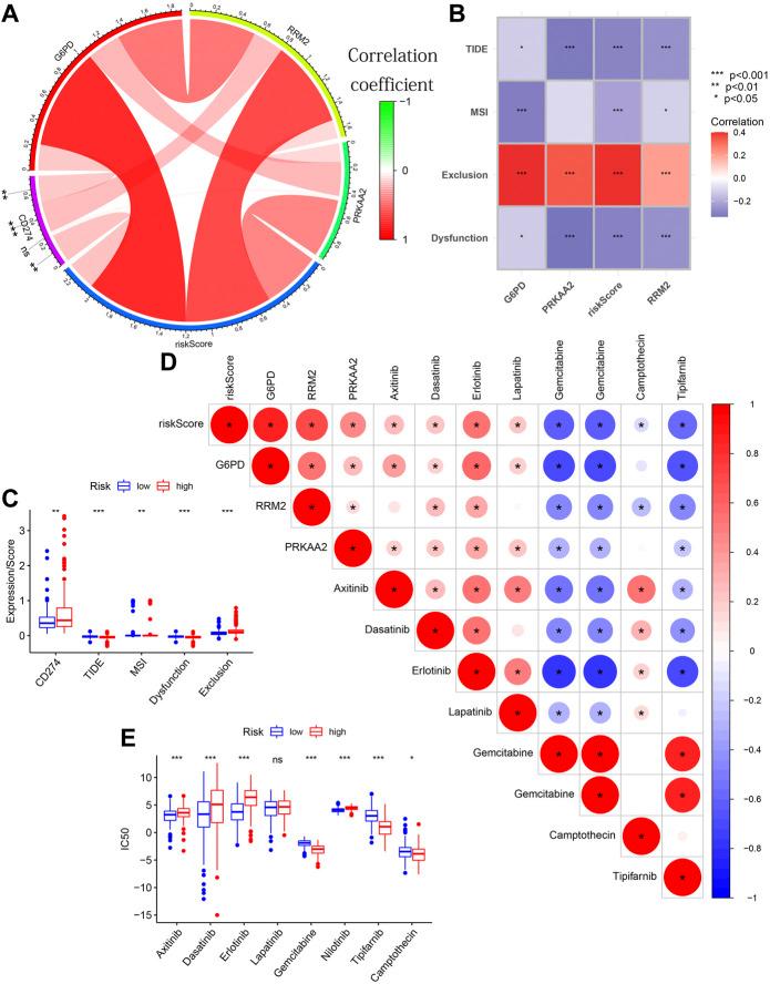
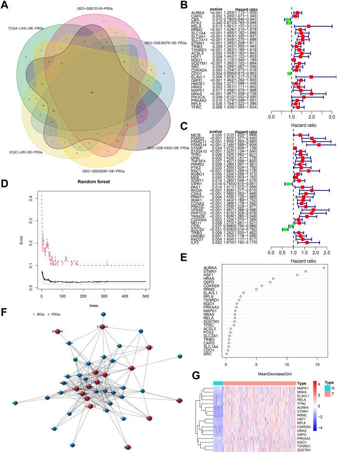
Immunity and ferroptosis often play a synergistic role in the progression and treatment of hepatocellular carcinoma (HCC). However, few studies have focused on identifying immune-related ferroptosis gene biomarkers. We performed weighted gene co-expression network analysis (WGCNA) and random forest to identify prognostic differentially expressed immune-related genes (PR-DE-IRGs) highly related to HCC and characteristic prognostic differentially expressed ferroptosis-related genes (PR-DE-FRGs) respectively to run co-expression analysis for prognostic differentially expressed immune-related ferroptosis characteristic genes (PR-DE-IRFeCGs). Lasso regression finally identified 3 PR-DE-IRFeCGs for us to construct a prognostic predictive model. Differential expression and prognostic analysis based on shared data from multiple sources and experimental means were performed to further verify the 3 modeled genes' biological value in HCC. We ran various performance testing methods to test the model's performance and compare it with other similar signatures. Finally, we integrated composite factors to construct a comprehensive quantitative nomogram for accurate prognostic prediction and evaluated its performance. 17 PR-DE-IRFeCGs were identified based on co-expression analysis between the screened 17 PR-DE-FRGs and 34 PR-DE-IRGs. Multi-source sequencing data, QRT-PCR, immunohistochemical staining and testing methods fully confirmed the upregulation and significant prognostic influence of the three PR-DE-IRFeCGs in HCC. The model performed well in the performance tests of multiple methods based on the 5 cohorts. Furthermore, our model outperformed other related models in various performance tests. The immunotherapy and chemotherapy guiding value of our signature and the comprehensive nomogram's excellent performance have also stood the test. We identified a novel PR-DE-IRFeCGs signature with excellent prognostic prediction and clinical guidance value in HCC.

摘要

免疫和铁死亡在肝细胞癌(HCC)的进展和治疗中常常发挥协同作用。然而,很少有研究专注于鉴定免疫相关的铁死亡基因生物标志物。我们分别进行加权基因共表达网络分析(WGCNA)和随机森林,以鉴定与HCC高度相关的预后差异表达免疫相关基因(PR-DE-IRGs)和特征性预后差异表达铁死亡相关基因(PR-DE-FRGs),对预后差异表达免疫相关铁死亡特征基因(PR-DE-IRFeCGs)进行共表达分析。Lasso回归最终为我们鉴定出3个PR-DE-IRFeCGs,用于构建预后预测模型。基于多源数据和实验手段进行差异表达和预后分析,以进一步验证这3个建模基因在HCC中的生物学价值。我们采用各种性能测试方法来测试模型性能,并与其他类似特征进行比较。最后,我们整合综合因素构建了一个综合定量列线图,用于准确的预后预测并评估其性能。基于筛选出的17个PR-DE-FRGs和34个PR-DE-IRGs之间的共表达分析,鉴定出17个PR-DE-IRFeCGs。多源测序数据、QRT-PCR、免疫组织化学染色和测试方法充分证实了这3个PR-DE-IRFeCGs在HCC中的上调及显著的预后影响。该模型在基于5个队列的多种方法性能测试中表现良好。此外,我们的模型在各种性能测试中优于其他相关模型。我们的特征的免疫治疗和化疗指导价值以及综合列线图的优异性能也经受住了考验。我们在HCC中鉴定出一种具有优异预后预测和临床指导价值的新型PR-DE-IRFeCGs特征。

https://cdn.ncbi.nlm.nih.gov/pmc/blobs/3b60/10475594/769030dcea92/fgene-14-1112744-g001.jpg

文献AI研究员

20分钟写一篇综述,助力文献阅读效率提升50倍。

立即体验

用中文搜PubMed

大模型驱动的PubMed中文搜索引擎

马上搜索

文档翻译

学术文献翻译模型,支持多种主流文档格式。

立即体验