Suppr超能文献

骨髓间充质干细胞衍生的外泌体通过抑制细胞焦亡稳定动脉粥样硬化。

Bone marrow mesenchymal stem cellsderived exosomes stabilize atherosclerosis through inhibiting pyroptosis.

机构信息

Center of Interventional Radiology and Vascular Surgery, Department of Radiology, Medical School, Zhongda Hospital, Southeast University, 87 Dingjiaqiao Road, Nanjing, 210009, Jiangsu, China.

Department of General Surgery, Institute for Minimally Invasive Surgery, Medical School, ZhongDa Hospital, Southeast University, 87 Dingjiaqiao Road, Nanjing, 210009, Jiangsu, China.

出版信息

BMC Cardiovasc Disord. 2023 Sep 7;23(1):441. doi: 10.1186/s12872-023-03453-y.

Abstract

OBJECTIVES

This study aimed to determine the effects of bone marrow mesenchymal stem cells (BMSCs)-derived exosomes (BMSC-EXO) on atherosclerosis (AS), and its related underlying mechanisms.

METHODS

Exosomes were isolated from mouse BMSCs, and identified by transmission electron microscopy (TEM), Nanosight (NTA), and western blot. A mouse AS model was established, and exosomes were injected into the tail vein. Total cholesterol (TC) and triglycerides (TG) were detected using their corresponding assay kits. The contents of IL-1β and IL-18 in serum were detected by ELISA. The mRNA and protein expression levels of GSDMD, Caspase1, and NLRP3 were detected by qRT-PCR and Western blot. Finally, aortic tissues in the Model and BMSC-EXO groups were sent for sequencing.

RESULTS

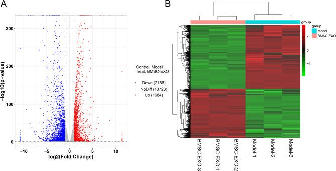
TEM, NTA, and western blot indicated successful isolation of exosomes. Compared with the control group, the TC, TG contents, IL-1β and IL-18 concentrations of the mice in the Model group were significantly increased; nonetheless, were significantly lower after injected with BMSC-EXO than those in the Model group (p < 0.05). Compared with the control group, the expressions of NLRP3, caspase-1 and GSDMD were significantly up-regulated in the Model group (p < 0.05), while the expressions of NLRP3, caspase-1, and GSDMD were significantly down-regulated by BMSC-EXO. By sequencing, a total of 3852 DEGs were identified between the Model and BMSC-EXO group and were significantly enriched in various biological processes and pathways related to mitochondrial function, metabolism, inflammation, and immune response.

CONCLUSION

AS can induce pyroptosis, and BMSC-EXO can reduce inflammation and alleviate the progression of AS by inhibiting NLRP3/Caspase-1/GSDMD in the pyroptosis pathway.

摘要

目的

本研究旨在探讨骨髓间充质干细胞衍生的外泌体(BMSC-EXO)对动脉粥样硬化(AS)的影响及其相关机制。

方法

从小鼠骨髓间充质干细胞中分离外泌体,通过透射电子显微镜(TEM)、纳米粒子跟踪分析(NTA)和 Western blot 进行鉴定。建立小鼠 AS 模型,静脉注射外泌体。采用相应的试剂盒检测总胆固醇(TC)和甘油三酯(TG)。ELISA 法检测血清中 IL-1β和 IL-18 的含量。qRT-PCR 和 Western blot 检测 GSDMD、Caspase1 和 NLRP3 的 mRNA 和蛋白表达水平。最后,对模型组和 BMSC-EXO 组的主动脉组织进行测序。

结果

TEM、NTA 和 Western blot 表明成功分离出外泌体。与对照组相比,模型组小鼠 TC、TG 含量、IL-1β和 IL-18 浓度明显升高;但注射 BMSC-EXO 后明显低于模型组(p<0.05)。与对照组相比,模型组 NLRP3、Caspase1 和 GSDMD 的表达明显上调(p<0.05),而 BMSC-EXO 可显著下调 NLRP3、Caspase1 和 GSDMD 的表达。通过测序,共鉴定出模型组和 BMSC-EXO 组之间有 3852 个差异表达基因,这些基因在与线粒体功能、代谢、炎症和免疫反应相关的各种生物学过程和途径中显著富集。

结论

AS 可诱导细胞焦亡,BMSC-EXO 可通过抑制 NLRP3/Caspase-1/GSDMD 细胞焦亡途径,减少炎症反应,缓解 AS 进展。

https://cdn.ncbi.nlm.nih.gov/pmc/blobs/b33c/10486039/b6280025e12b/12872_2023_3453_Figh_HTML.jpg

文献AI研究员

20分钟写一篇综述,助力文献阅读效率提升50倍。

立即体验

用中文搜PubMed

大模型驱动的PubMed中文搜索引擎

马上搜索

文档翻译

学术文献翻译模型,支持多种主流文档格式。

立即体验