Suppr超能文献

FF-10850,一种新型脂质体拓扑替康,通过肿瘤微环境中巨噬细胞和氨介导的有效载荷释放实现优异的抗肿瘤活性。

FF-10850, a Novel Liposomal Topotecan Achieves Superior Antitumor Activity via Macrophage- and Ammonia-Mediated Payload Release in the Tumor Microenvironment.

机构信息

FUJIFILM Pharmaceuticals U.S.A., Inc., Cambridge, Massachusetts.

Bio Science & Engineering Laboratories, FUJIFILM Corporation, Kanagawa, Japan.

出版信息

Mol Cancer Ther. 2023 Dec 1;22(12):1454-1464. doi: 10.1158/1535-7163.MCT-23-0099.

Abstract

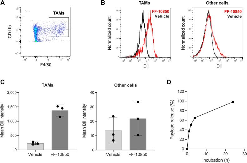
Topotecan, an approved treatment for refractory or recurrent ovarian cancer, has clinical limitations such as rapid clearance and hematologic toxicity. To overcome these limitations and maximize clinical benefit, we designed FF-10850, a dihydrosphingomyelin-based liposomal topotecan. FF-10850 demonstrated superior antitumor activity to topotecan in ovarian cancer cell line-based xenograft models, as well as in a clinically relevant DF181 platinum-refractory ovarian cancer patient-derived xenograft model. The safety profile was also improved with mitigation of hematologic toxicity. The improved antitumor activity and safety profile are achieved via its preferential accumulation and payload release triggered in the tumor microenvironment. Our data indicate that tumor-associated macrophages internalize FF-10850, resulting in complete payload release. The release mechanism also appears to be mediated by high ammonia concentration resulting from glutaminolysis, which is activated by tumor metabolic reprogramming. In ammonia-rich conditions, FF-10850 released payload more rapidly and to a greater extent than liposomal doxorubicin, a currently approved treatment for ovarian cancer. FF-10850 significantly enhanced antitumor activity in combination with carboplatin or PARP inhibitor without detrimental effects on body weight in murine xenograft models, and demonstrated synergistic antitumor activity combined with anti-PD-1 antibody with the development of tumor antigen-specific immunity. These results support phase I investigation of FF-10850 for the treatment of solid tumors including ovarian cancer (NCT04047251), and further evaluation in combination settings.

摘要

拓扑替康是一种已被批准用于治疗难治性或复发性卵巢癌的药物,但它存在清除迅速和血液毒性等临床限制。为了克服这些限制并最大限度地提高临床疗效,我们设计了基于二氢神经酰胺的脂质体拓扑替康 FF-10850。FF-10850 在卵巢癌细胞系异种移植模型以及临床相关的 DF181 铂耐药卵巢癌患者来源异种移植模型中显示出比拓扑替康更好的抗肿瘤活性。安全性也得到了改善,减轻了血液毒性。通过在肿瘤微环境中优先积累和触发payload 释放,实现了抗肿瘤活性和安全性的改善。我们的数据表明,肿瘤相关巨噬细胞内化了 FF-10850,导致完全释放payload。这种释放机制似乎也受到由谷氨酰胺分解激活的肿瘤代谢重编程导致的高氨浓度的介导。在富含氨的条件下,FF-10850 比目前批准用于治疗卵巢癌的脂质体多柔比星更快、更大量地释放 payload。FF-10850 与卡铂或 PARP 抑制剂联合使用在小鼠异种移植模型中显著增强了抗肿瘤活性,而不会对体重产生不利影响,并且与抗 PD-1 抗体联合使用具有协同抗肿瘤活性,同时发展了肿瘤抗原特异性免疫。这些结果支持 FF-10850 治疗包括卵巢癌在内的实体瘤的 I 期研究(NCT04047251),并在联合治疗方案中进一步评估。

https://cdn.ncbi.nlm.nih.gov/pmc/blobs/87f0/10690090/910026d1ecba/1454fig1.jpg

文献AI研究员

20分钟写一篇综述,助力文献阅读效率提升50倍。

立即体验

用中文搜PubMed

大模型驱动的PubMed中文搜索引擎

马上搜索

文档翻译

学术文献翻译模型,支持多种主流文档格式。

立即体验