Suppr超能文献

寨卡病毒靶向人类滋养层干细胞,并阻止胎盘滋养层类器官中的合胞体化。

Zika virus targets human trophoblast stem cells and prevents syncytialization in placental trophoblast organoids.

机构信息

State Key Laboratory of Stem Cell and Reproductive Biology, Institute of Zoology, Chinese Academy of Sciences, Beijing, 100101, China.

Institute for Stem Cell and Regeneration, Chinese Academy of Sciences, Beijing, 100101, China.

出版信息

Nat Commun. 2023 Sep 8;14(1):5541. doi: 10.1038/s41467-023-41158-0.

Abstract

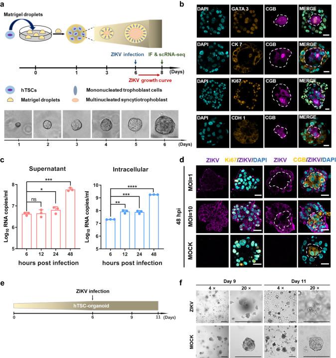
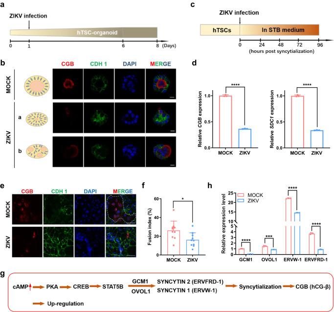
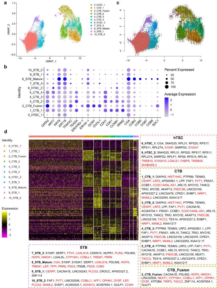
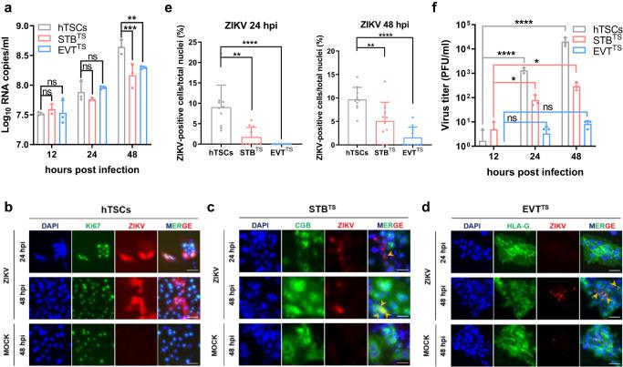
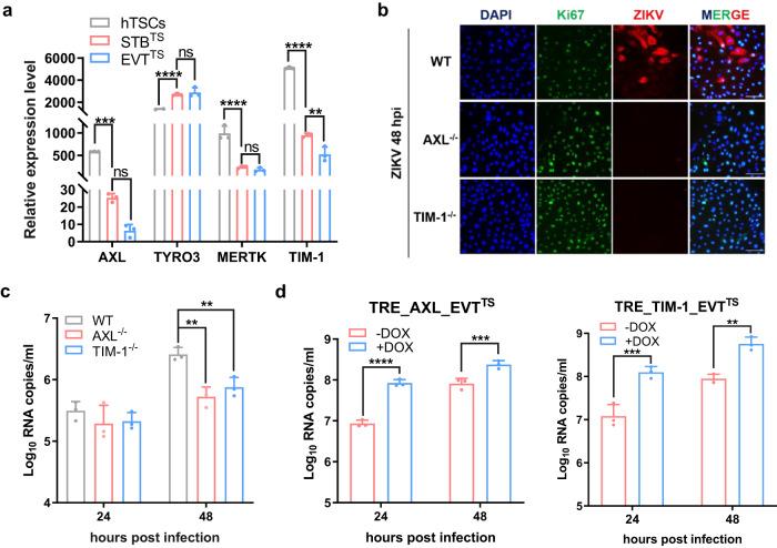
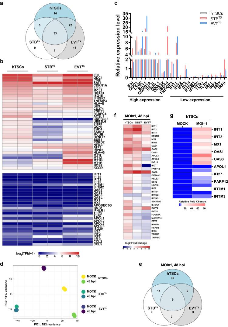
Zika virus (ZIKV) infection during pregnancy threatens pregnancy and fetal health. However, the infectivity and pathological effects of ZIKV on placental trophoblast progenitor cells in early human embryos remain largely unknown. Here, using human trophoblast stem cells (hTSCs), we demonstrated that hTSCs were permissive to ZIKV infection, and resistance to ZIKV increased with hTSC differentiation. Combining gene knockout and transcriptome analysis, we demonstrated that the intrinsic expression of AXL and TIM-1, and the absence of potent interferon (IFN)-stimulated genes (ISGs) and IFNs contributed to the high sensitivity of hTSCs to ZIKV. Furthermore, using our newly developed hTSC-derived trophoblast organoid (hTSC-organoid), we demonstrated that ZIKV infection disrupted the structure of mature hTSC-organoids and inhibited syncytialization. Single-cell RNA sequencing (scRNA-seq) further demonstrated that ZIKV infection of hTSC-organoids disrupted the stemness of hTSCs and the proliferation of cytotrophoblast cells (CTBs) and probably led to a preeclampsia (PE) phenotype. Overall, our results clearly demonstrate that hTSCs represent the major target cells of ZIKV, and a reduced syncytialization may result from ZIKV infection of early developing placenta. These findings deepen our understanding of the characteristics and consequences of ZIKV infection of hTSCs in early human embryos.

摘要

寨卡病毒(ZIKV)感染妊娠时会威胁妊娠和胎儿健康。然而,ZIKV 对人类早期胚胎胎盘滋养层祖细胞的感染力和病理效应在很大程度上仍不清楚。在这里,我们使用人滋养层干细胞(hTSCs)证明了 hTSCs 允许 ZIKV 感染,并且随着 hTSC 分化,对 ZIKV 的抵抗力增加。结合基因敲除和转录组分析,我们证明了 AXL 和 TIM-1 的内在表达,以及缺乏有效的干扰素(IFN)刺激基因(ISGs)和 IFNs 导致 hTSCs 对 ZIKV 高度敏感。此外,使用我们新开发的 hTSC 衍生的滋养层类器官(hTSC-organoid),我们证明 ZIKV 感染破坏了成熟 hTSC-organoid 的结构并抑制了合胞体化。单细胞 RNA 测序(scRNA-seq)进一步证明,ZIKV 感染 hTSC-organoid 破坏了 hTSCs 的干性和滋养层细胞(CTBs)的增殖,并且可能导致子痫前期(PE)表型。总体而言,我们的研究结果清楚地表明 hTSCs 是 ZIKV 的主要靶细胞,而合胞体化减少可能是由于早期胎盘感染 ZIKV 所致。这些发现加深了我们对 ZIKV 感染人类早期胚胎中 hTSCs 的特征和后果的理解。

https://cdn.ncbi.nlm.nih.gov/pmc/blobs/538a/10491779/d585d814c66f/41467_2023_41158_Fig1_HTML.jpg

文献AI研究员

20分钟写一篇综述,助力文献阅读效率提升50倍。

立即体验

用中文搜PubMed

大模型驱动的PubMed中文搜索引擎

马上搜索

文档翻译

学术文献翻译模型,支持多种主流文档格式。

立即体验