Suppr超能文献

双特异性 NKG2D-CD16 和 NKG2D-CD3 融合蛋白靶向三阴性乳腺癌中的 NKG2DL。

Targeting NKG2DL with Bispecific NKG2D-CD16 and NKG2D-CD3 Fusion Proteins on Triple-Negative Breast Cancer.

机构信息

Clinical Collaboration Unit Translational Immunology, German Cancer Consortium (DKTK), Department of Internal Medicine, University Hospital Tuebingen, 72076 Tuebingen, Germany.

Cluster of Excellence iFIT (EXC 2180) 'Image-Guided and Functionally Instructed Tumor Therapies', Eberhard Karls University Tuebingen, 72074 Tuebingen, Germany.

出版信息

Int J Mol Sci. 2023 Aug 24;24(17):13156. doi: 10.3390/ijms241713156.

Abstract

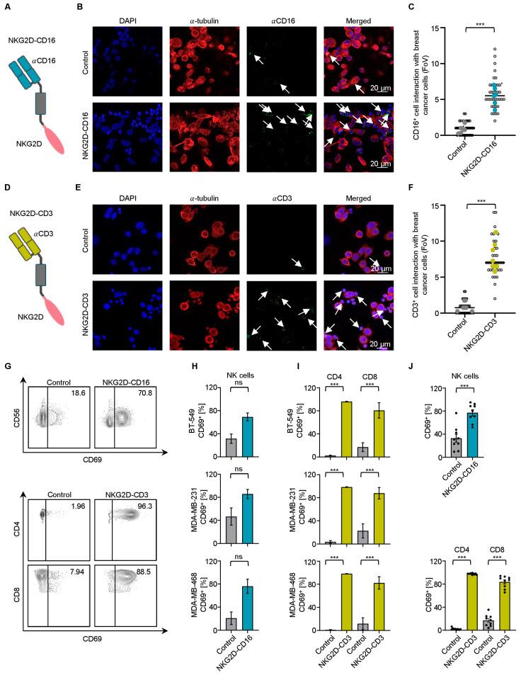
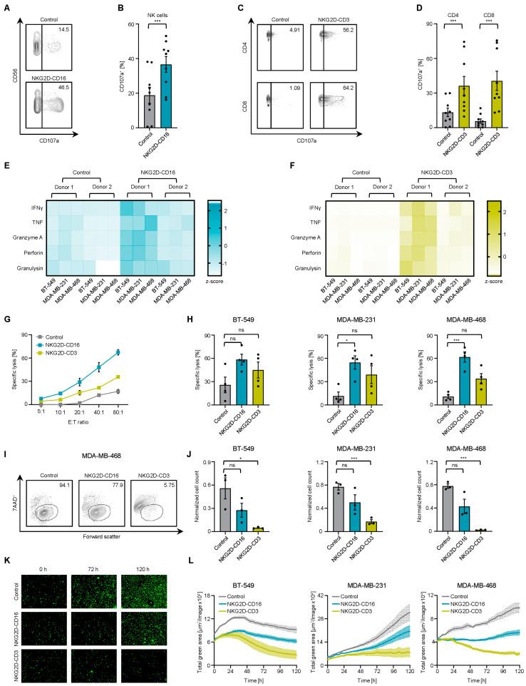
Triple-negative breast cancer (TNBC) is a particularly aggressive subtype of breast cancer with a poor response rate to conventional systemic treatment and high relapse rates. Members of the natural killer group 2D ligand (NKG2DL) family are expressed on cancer cells but are typically absent from healthy tissues; thus, they are promising tumor antigens for novel immunotherapeutic approaches. We developed bispecific fusion proteins (BFPs) consisting of the NKG2D receptor domain targeting multiple NKG2DLs, fused to either anti-CD3 (NKG2D-CD3) or anti-CD16 (NKG2D-CD16) Fab fragments. First, we characterized the expression of the NKG2DLs (MICA, MICB, ULBP1-4) on TNBC cell lines and observed the highest surface expression for MICA and ULBP2. Targeting TNBC cells with NKG2D-CD3/CD16 efficiently activated both NK and T cells, leading to their degranulation and cytokine release and lysis of TNBC cells. Furthermore, PBMCs from TNBC patients currently undergoing chemotherapy showed significantly higher NK and T cell activation and tumor cell lysis when stimulated with NKG2D-CD3/CD16. In conclusions, BFPs activate and direct the NK and T cells of healthy and TNBC patients against TNBC cells, leading to efficient eradication of tumor cells. Therefore, NKG2D-based NK and T cell engagers could be a valuable addition to the treatment options for TNBC patients.

摘要

三阴性乳腺癌(TNBC)是一种侵袭性很强的乳腺癌亚型,对传统的全身治疗反应率低,复发率高。自然杀伤细胞组 2D 配体(NKG2DL)家族的成员在癌细胞上表达,但通常不存在于健康组织中;因此,它们是新型免疫治疗方法的有前途的肿瘤抗原。我们开发了由靶向多种 NKG2DL 的 NKG2D 受体结构域组成的双特异性融合蛋白(BFPs),与抗 CD3(NKG2D-CD3)或抗 CD16(NKG2D-CD16)Fab 片段融合。首先,我们对 TNBC 细胞系上的 NKG2DL(MICA、MICB、ULBP1-4)的表达进行了表征,并观察到 MICA 和 ULBP2 的表面表达最高。用 NKG2D-CD3/CD16 靶向 TNBC 细胞可有效激活 NK 和 T 细胞,导致其脱颗粒和细胞因子释放,并溶解 TNBC 细胞。此外,正在接受化疗的 TNBC 患者的 PBMC 在用 NKG2D-CD3/CD16 刺激时,显示出明显更高的 NK 和 T 细胞激活和肿瘤细胞溶解。总之,BFPs 激活并指导健康人和 TNBC 患者的 NK 和 T 细胞对抗 TNBC 细胞,导致肿瘤细胞的有效清除。因此,基于 NKG2D 的 NK 和 T 细胞衔接子可能是 TNBC 患者治疗选择的有价值的补充。

https://cdn.ncbi.nlm.nih.gov/pmc/blobs/6a92/10487695/4fd80ba96a55/ijms-24-13156-g001.jpg

文献AI研究员

20分钟写一篇综述,助力文献阅读效率提升50倍。

立即体验

用中文搜PubMed

大模型驱动的PubMed中文搜索引擎

马上搜索

文档翻译

学术文献翻译模型,支持多种主流文档格式。

立即体验