Suppr超能文献

葛根素通过心肌细胞和巨噬细胞中的 P2X7 受体抑制 NLRP3-Caspase-1-GSDMD 介导的细胞焦亡。

Puerarin Inhibits NLRP3-Caspase-1-GSDMD-Mediated Pyroptosis via P2X7 Receptor in Cardiomyocytes and Macrophages.

机构信息

State Key Laboratory of Bioactive Substances and Functions of Natural Medicines, Institute of Materia Medica, Chinese Academy of Medical Sciences and Peking Union Medical College, Beijing 100050, China.

Beijing Key Laboratory of Drug Targets Identification and Drug Screening, Institute of Materia Medica, Chinese Academy of Medical Sciences and Peking Union Medical College, Beijing 100050, China.

出版信息

Int J Mol Sci. 2023 Aug 24;24(17):13169. doi: 10.3390/ijms241713169.

Abstract

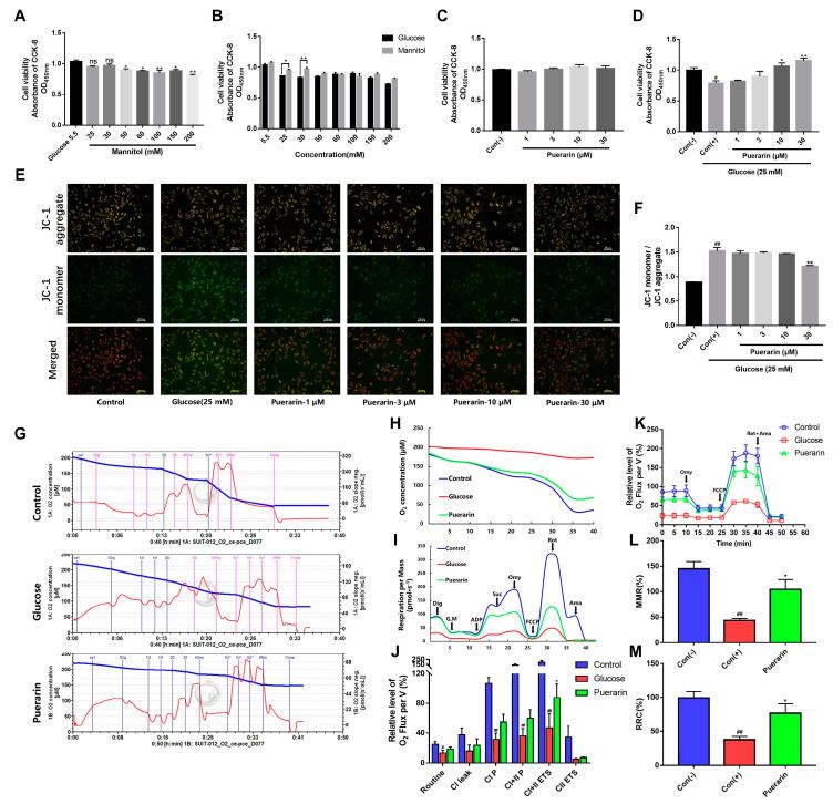
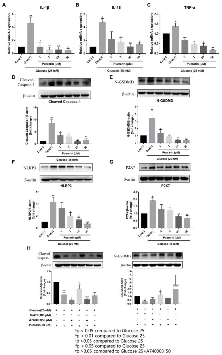
Diabetic cardiomyopathy (DCM) is a critical complication of long-term chronic diabetes mellitus, and it is characterized by myocardial fibrosis and myocardial hypertrophy. Previous studies have shown that the pyroptosis pathway was significantly activated in DCM and may be related to the P2X7 receptor. However, the role of the P2X7 receptor in the development of DCM with pyroptosis is still unclear. In this study, we aimed to explore the mechanism of puerarin and whether the P2X7 receptor can be used as a new target for puerarin in the treatment of DCM. We adopted systematic pharmacology and bioinformatic approaches to identify the potential targets of puerarin for treating DCM. Additionally, we employed D-glucose-induced H9C2 rat cardiomyocytes and lipopolysaccharide-treated RAW264.7 mouse mononuclear macrophages as the in vitro model on DCM research, which is close to the pathological conditions. The mRNA expression of cytokines in H9C2 cells and RAW264.7 macrophages was detected. The protein expressions of NLRP3, N-GSDMD, cleaved-caspase-1, and the P2X7 receptor were investigated with Western blot analysis. Furthermore, molecular docking of puerarin and the P2X7 receptor was conducted based on CDOCKER. A total of 348 puerarin targets and 4556 diabetic cardiomyopathy targets were detected, of which 218 were cross targets. We demonstrated that puerarin is effective in enhancing cardiomyocyte viability and improving mitochondrial function. In addition, puerarin is efficacious in blocking NLRP3-Caspase-1-GSDMD-mediated pyroptosis in H9C2 cells and RAW264.7 cells, alleviating cellular inflammation. On the other hand, similar experimental results were obtained by intervention with the P2X7 receptor antagonist A740003, suggesting that the protective effects of puerarin are related to the P2X7 receptor. The molecular docking results indicated key binding activity between the P2X7 receptor and puerarin. These findings indicate that puerarin effectively regulated the pyroptosis signaling pathway during DCM, and this regulation was associated with the P2X7 receptor.

摘要

糖尿病心肌病(DCM)是长期慢性糖尿病的一种严重并发症,其特征为心肌纤维化和心肌肥厚。先前的研究表明,DCM 中细胞焦亡途径明显激活,可能与 P2X7 受体有关。然而,P2X7 受体在 DCM 细胞焦亡中的作用尚不清楚。在本研究中,我们旨在探讨葛根素的作用机制,以及 P2X7 受体是否可以作为葛根素治疗 DCM 的新靶点。我们采用系统药理学和生物信息学方法来鉴定葛根素治疗 DCM 的潜在靶点。此外,我们还采用 D-葡萄糖诱导的 H9C2 大鼠心肌细胞和脂多糖处理的 RAW264.7 小鼠单核巨噬细胞作为 DCM 研究的体外模型,该模型更接近病理条件。检测 H9C2 细胞和 RAW264.7 巨噬细胞中细胞因子的 mRNA 表达。采用 Western blot 分析检测 NLRP3、N-GSDMD、cleaved-caspase-1 和 P2X7 受体的蛋白表达。此外,基于 CDOCKER 进行了葛根素与 P2X7 受体的分子对接。共检测到 348 个葛根素靶标和 4556 个糖尿病心肌病靶标,其中 218 个是交叉靶标。我们证明葛根素可有效增强心肌细胞活力,改善线粒体功能。此外,葛根素可有效阻断 H9C2 细胞和 RAW264.7 细胞中 NLRP3-Caspase-1-GSDMD 介导的细胞焦亡,减轻细胞炎症。另一方面,通过干预 P2X7 受体拮抗剂 A740003 也得到了类似的实验结果,这表明葛根素的保护作用与 P2X7 受体有关。分子对接结果表明 P2X7 受体和葛根素之间存在关键的结合活性。这些发现表明,葛根素在 DCM 中有效调节细胞焦亡信号通路,这种调节与 P2X7 受体有关。

https://cdn.ncbi.nlm.nih.gov/pmc/blobs/3a3e/10488171/a82fc1f8fe6a/ijms-24-13169-g001.jpg

文献AI研究员

20分钟写一篇综述,助力文献阅读效率提升50倍。

立即体验

用中文搜PubMed

大模型驱动的PubMed中文搜索引擎

马上搜索

文档翻译

学术文献翻译模型,支持多种主流文档格式。

立即体验