Suppr超能文献

PD-L1 下调和 DNA 甲基化抑制在肝癌中用于癌症干细胞的分子治疗。

PD-L1 Downregulation and DNA Methylation Inhibition for Molecular Therapy against Cancer Stem Cells in Hepatocellular Carcinoma.

机构信息

Liver Cancer Unit, Italian Liver Foundation NPO, AREA Science Park, Basovizza, 34049 Trieste, Italy.

Eijkman Research Center for Molecular Biology, National Research and Innovation Agency of Indonesia (BRIN), B.J. Habibie Building, Jl. M.H. Thamrin No. 8, Jakarta Pusat 10340, Indonesia.

出版信息

Int J Mol Sci. 2023 Aug 29;24(17):13357. doi: 10.3390/ijms241713357.

Abstract

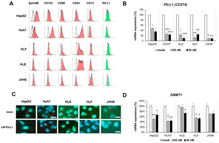
Hepatocellular carcinoma (HCC) is a heterogeneous cancer characterized by various cellular subtypes. This study investigates the potential of a combination strategy using immunotherapy and epigenetic reprogramming against HCC. We used a transgenic HCC mouse C57BL/6J-TG(ALB1HBV)44BRI/J to assess the dynamics of the programmed death receptor and its ligand (PD-1/PD-L1) and DNA methylation markers. In parallel, PD-L1 RNA silencing was performed in various human HCC cell lines, while combination therapy was performed in a co-culture system using long-term exposure of 5-Azacytidine (5-AZA) and an anti-PD-L1. Data from the mouse model showed that the expressions of , and DNA methyltransferase 1 () were significantly higher in HCC as compared to the wild-type mice ( < 0.01), supported by the high presence of PD-L1 methylated DNA. In HCC cell lines, silencing was accompanied by reduction, mostly noted in aggressive HCC cell lines, followed by the dysregulation of the cancer stem cell marker EpCAM. In combination therapy, the growth of HCC cells and lymphocytes was limited by the PD-L1 antibody, further reduced in the presence of 5-AZA by up to 20% ( < 0.001). The data demonstrated that combination therapy might be an option as a potential treatment for heterogeneous HCC.

摘要

肝细胞癌(HCC)是一种具有多种细胞亚型的异质性癌症。本研究探讨了免疫疗法和表观遗传重编程联合策略治疗 HCC 的潜力。我们使用转基因 HCC 小鼠 C57BL/6J-TG(ALB1HBV)44BRI/J 来评估程序性死亡受体及其配体(PD-1/PD-L1)和 DNA 甲基化标记物的动态变化。同时,在各种人 HCC 细胞系中进行了 PD-L1 RNA 沉默,而在共培养系统中使用长期暴露于 5-氮杂胞苷(5-AZA)和抗 PD-L1 的联合治疗。来自小鼠模型的数据表明,与野生型小鼠相比,HCC 中 PD-1、PD-L1 和 DNA 甲基转移酶 1 () 的表达显著升高(<0.01),这与 PD-L1 甲基化 DNA 的高存在相吻合。在 HCC 细胞系中,沉默伴随着的减少,在侵袭性 HCC 细胞系中最为明显,随后是癌症干细胞标记物 EpCAM 的失调。在联合治疗中,PD-L1 抗体限制了 HCC 细胞和淋巴细胞的生长,而在存在 5-AZA 的情况下,其生长进一步减少了 20%(<0.001)。数据表明,联合治疗可能是治疗异质性 HCC 的一种潜在选择。

https://cdn.ncbi.nlm.nih.gov/pmc/blobs/b4e1/10487900/15ae84052e6c/ijms-24-13357-g001.jpg

文献AI研究员

20分钟写一篇综述,助力文献阅读效率提升50倍。

立即体验

用中文搜PubMed

大模型驱动的PubMed中文搜索引擎

马上搜索

文档翻译

学术文献翻译模型,支持多种主流文档格式。

立即体验