Suppr超能文献

胰岛素样生长因子1受体(IGF1R)在 - 突变的神经母细胞瘤中促进细胞增殖,且优先激活磷脂酰肌醇3激酶 - 蛋白激酶B(PI3K - AKT)信号通路。

IGF1R Contributes to Cell Proliferation in -Mutated Neuroblastoma with Preference for Activating the PI3K-AKT Signaling Pathway.

作者信息

Guan Jikui, Borenäs Marcus, Xiong Junfeng, Lai Wei-Yun, Palmer Ruth H, Hallberg Bengt

机构信息

Institute of Pediatric Medicine, Children's Hospital Affiliated to Zhengzhou University, Zhengzhou 450018, China.

Department of Medical Biochemistry and Cell Biology, Institute of Biomedicine, Sahlgrenska Academy, University of Gothenburg, SE-40530 Gothenburg, Sweden.

出版信息

Cancers (Basel). 2023 Aug 25;15(17):4252. doi: 10.3390/cancers15174252.

Abstract

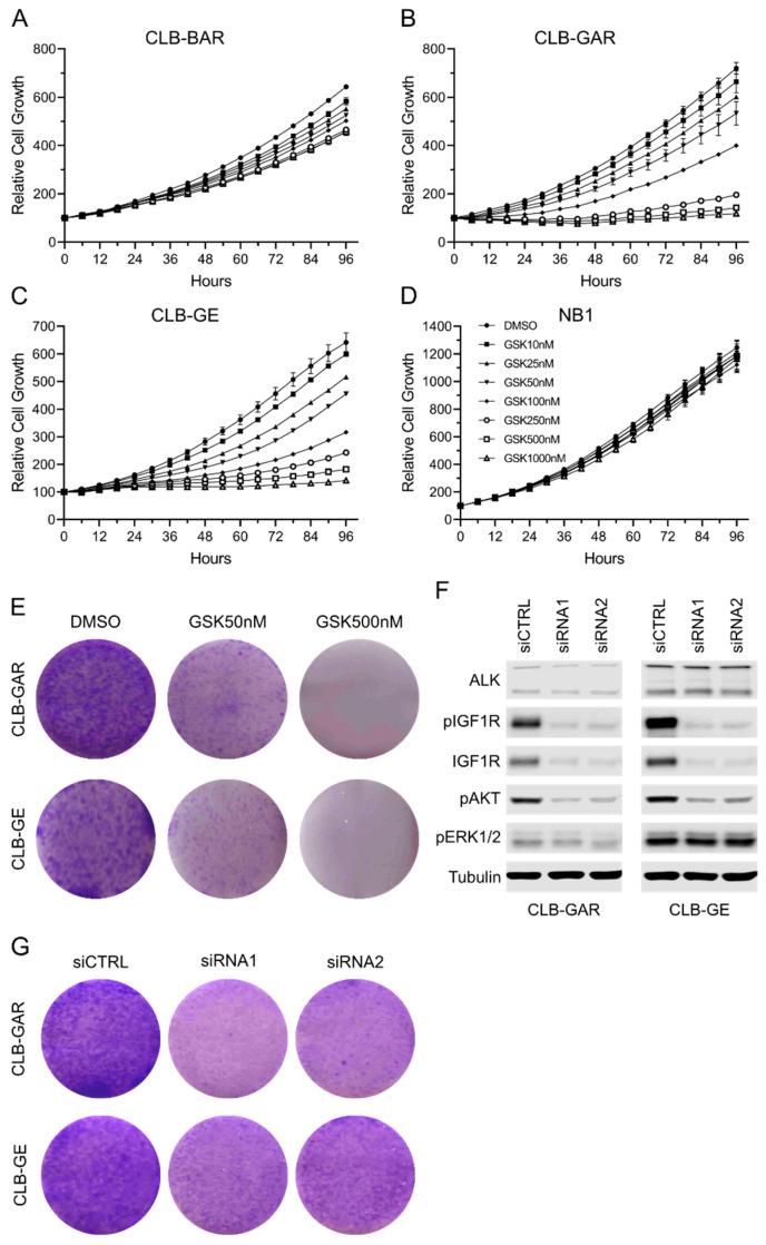
Aberrant activation of anaplastic lymphoma kinase (ALK) by activating point mutation or amplification drives 5-12% of neuroblastoma (NB). Previous work has identified the involvement of the insulin-like growth factor 1 receptor (IGF1R) receptor tyrosine kinase (RTK) in a wide range of cancers. We show here that many NB cell lines exhibit IGF1R activity, and that IGF1R inhibition led to decreased cell proliferation to varying degrees in ALK-driven NB cells. Furthermore, combined inhibition of ALK and IGF1R resulted in synergistic anti-proliferation effects, in particular in -mutated NB cells. Mechanistically, both ALK and IGF1R contribute significantly to the activation of downstream PI3K-AKT and RAS-MAPK signaling pathways in -mutated NB cells. However, these two RTKs employ a differential repertoire of adaptor proteins to mediate downstream signaling effects. We show here that ALK signaling led to activation of the RAS-MAPK pathway by preferentially phosphorylating the adaptor proteins GAB1, GAB2, and FRS2, while IGF1R signaling preferentially phosphorylated IRS2, promoting activation of the PI3K-AKT pathway. Together, these findings reveal a potentially important role of the IGF1R RTK in -mutated NB and that co-targeting of ALK and IGF1R may be advantageous in clinical treatment of -mutated NB patients.

摘要

间变性淋巴瘤激酶(ALK)通过激活点突变或扩增而发生的异常激活驱动了5%-12%的神经母细胞瘤(NB)。先前的研究已经确定胰岛素样生长因子1受体(IGF1R)受体酪氨酸激酶(RTK)参与了多种癌症。我们在此表明,许多NB细胞系表现出IGF1R活性,并且IGF1R抑制导致ALK驱动的NB细胞中细胞增殖不同程度地降低。此外,联合抑制ALK和IGF1R产生了协同抗增殖作用,特别是在-mutated NB细胞中。从机制上讲,ALK和IGF1R在-mutated NB细胞中均对下游PI3K-AKT和RAS-MAPK信号通路的激活有显著贡献。然而,这两种RTK利用不同的衔接蛋白库来介导下游信号效应。我们在此表明,ALK信号通过优先磷酸化衔接蛋白GAB1、GAB2和FRS2导致RAS-MAPK途径的激活,而IGF1R信号优先磷酸化IRS2,促进PI3K-AKT途径的激活。总之,这些发现揭示了IGF1R RTK在-mutated NB中潜在的重要作用,并且联合靶向ALK和IGF1R在临床治疗-mutated NB患者中可能具有优势。

https://cdn.ncbi.nlm.nih.gov/pmc/blobs/ea45/10563084/9e172a365b14/cancers-15-04252-g001.jpg

文献AI研究员

20分钟写一篇综述,助力文献阅读效率提升50倍。

立即体验

用中文搜PubMed

大模型驱动的PubMed中文搜索引擎

马上搜索

文档翻译

学术文献翻译模型,支持多种主流文档格式。

立即体验