Suppr超能文献

ANGPTL2+癌症相关成纤维细胞和 SPP1+巨噬细胞是结直肠癌的转移促进剂。

ANGPTL2+cancer-associated fibroblasts and SPP1+macrophages are metastasis accelerators of colorectal cancer.

机构信息

General Clinical Research Center, Nanjing First Hospital, Nanjing Medical University, Nanjing, Jiangsu, China.

Division of Clinical Pharmacy, General Clinical Research Center, Nanjing First Hospital, China Pharmaceutical University, Nanjing, Jiangsu, China.

出版信息

Front Immunol. 2023 Aug 24;14:1185208. doi: 10.3389/fimmu.2023.1185208. eCollection 2023.

Abstract

BACKGROUND

Liver metastasis (LM) is a leading cause of cancer-related deaths in CRC patients, whereas the associated mechanisms have not yet been fully elucidated. Therefore, it is urgently needed to deeply explore novel metastasis accelerators and therapeutic targets of LM-CRC.

METHODS

The bulk RNA sequencing data and clinicopathological information of CRC patients were enrolled from the TCGA and GEO databases. The single-cell RNA sequencing (scRNA-seq) datasets of CRC were collected from and analyzed in the Tumor Immune Single-cell Hub (TISCH) database. The infiltration levels of cancer-associated fibroblasts (CAFs) and macrophages in CRC tissues were estimated by multiple immune deconvolution algorithms. The prognostic values of genes were identified by the Kaplan-Meier curve with a log-rank test. GSEA analysis was carried out to annotate the significantly enriched gene sets. The biological functions of cells were experimentally verified.

RESULTS

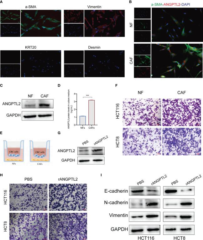
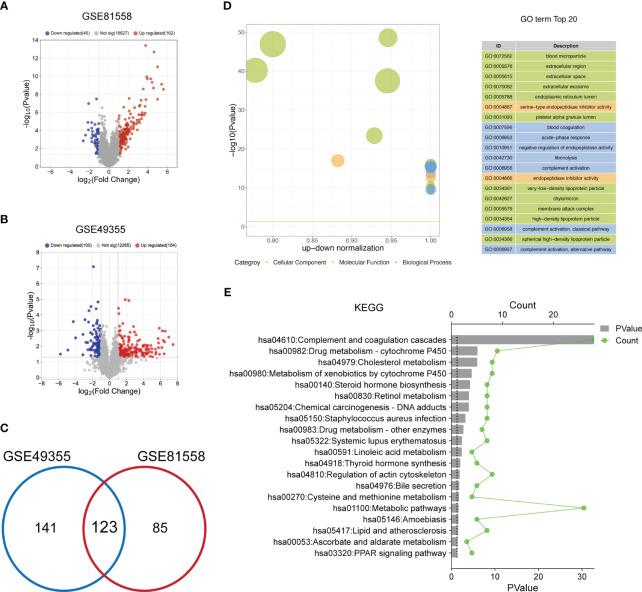
In the present study, hundreds of differentially expressed genes (DEGs) were selected in LM-CRC compared to primary CRC, and these DEGs were significantly associated with the regulation of endopeptidase activity, blood coagulation, and metabolic processes. Then, SPP1, CAV1, ANGPTL2, and COLEC11 were identified as the characteristic DEGs of LM-CRC, and higher expression levels of SPP1 and ANGPTL2 were significantly associated with worse clinical outcomes of CRC patients. In addition, ANGPTL2 and SPP1 mainly distributed in the tumor microenvironment (TME) of CRC tissues. Subsequent scRNA-seq analysis demonstrated that ANGPTL2 and SPP1 were markedly enriched in the CAFs and macrophages of CRC tissues, respectively. Moreover, we identified the significantly enriched gene sets in LM-CRC, especially those in the SPP1macrophages and ANGPTL2CAFs, such as the HALLMARK_EPITHELIAL_MESENCHYMAL_TRANSITION and the HALLMARK_COMPLEMENT. Finally, our experiments proved that ANGPTL2CAFs and SPP1macrophages promote the metastasis of CRC cells.

CONCLUSION

Our study selected four characteristic genes of LM-CRC and identified ANGPTL2CAFs and SPP1macrophages subtypes as metastasis accelerators of CRC which provided a potential therapeutic target for LM-CRC.

摘要

背景

肝转移(LM)是 CRC 患者癌症相关死亡的主要原因,但其相关机制尚未完全阐明。因此,迫切需要深入探索 LM-CRC 的新型转移加速因子和治疗靶点。

方法

从 TCGA 和 GEO 数据库中招募 CRC 患者的批量 RNA 测序数据和临床病理信息。从肿瘤免疫单细胞中心(TISCH)数据库中收集 CRC 的单细胞 RNA 测序(scRNA-seq)数据集,并进行分析。使用多种免疫去卷积算法估计 CRC 组织中癌症相关成纤维细胞(CAFs)和巨噬细胞的浸润水平。通过 Kaplan-Meier 曲线和对数秩检验确定基因的预后价值。进行 GSEA 分析以注释显著富集的基因集。通过实验验证细胞的生物学功能。

结果

在本研究中,与原发性 CRC 相比,LM-CRC 中选择了数百个差异表达基因(DEG),这些 DEG 与内肽酶活性、血液凝固和代谢过程的调节显著相关。然后,鉴定 SPP1、CAV1、ANGPTL2 和 COLEC11 为 LM-CRC 的特征 DEG,并且 SPP1 和 ANGPTL2 的高表达水平与 CRC 患者的临床结局显著相关。此外,ANGPTL2 和 SPP1 主要分布在 CRC 组织的肿瘤微环境(TME)中。随后的 scRNA-seq 分析表明,ANGPTL2 和 SPP1 在 CRC 组织的 CAFs 和巨噬细胞中明显富集。此外,我们鉴定了 LM-CRC 中显著富集的基因集,特别是在 SPP1 巨噬细胞和 ANGPTL2 CAFs 中,例如 HALLMARK_EPITHELIAL_MESENCHYMAL_TRANSITION 和 HALLMARK_COMPLEMENT。最后,我们的实验证明 ANGPTL2CAFs 和 SPP1macrophages 促进 CRC 细胞的转移。

结论

本研究选择了四个 LM-CRC 的特征基因,并鉴定了 ANGPTL2CAFs 和 SPP1macrophages 亚型作为 CRC 的转移加速因子,为 LM-CRC 提供了一个潜在的治疗靶点。

https://cdn.ncbi.nlm.nih.gov/pmc/blobs/5e4d/10483401/206cfbec6a24/fimmu-14-1185208-g001.jpg

文献AI研究员

20分钟写一篇综述,助力文献阅读效率提升50倍。

立即体验

用中文搜PubMed

大模型驱动的PubMed中文搜索引擎

马上搜索

文档翻译

学术文献翻译模型,支持多种主流文档格式。

立即体验