Suppr超能文献

囊性纤维化肺部上皮干细胞变体的炎症活性不能被 CFTR 调节剂解决。

Inflammatory Activity of Epithelial Stem Cell Variants from Cystic Fibrosis Lungs Is Not Resolved by CFTR Modulators.

机构信息

Department of Biology and Biochemistry, University of Houston, Houston, Texas.

Department of Anatomy and Cell Biology.

出版信息

Am J Respir Crit Care Med. 2023 Nov 1;208(9):930-943. doi: 10.1164/rccm.202305-0818OC.

Abstract

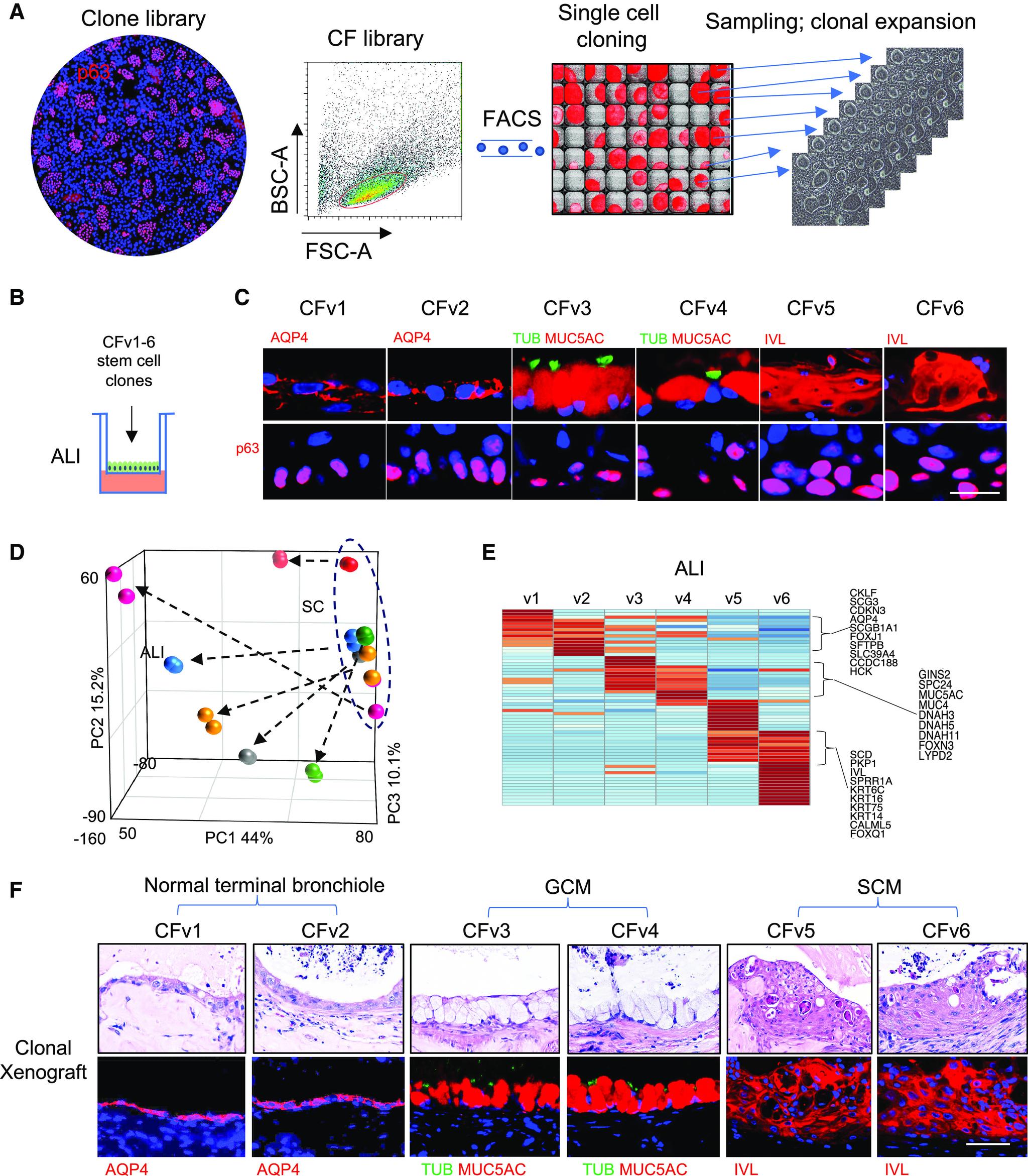
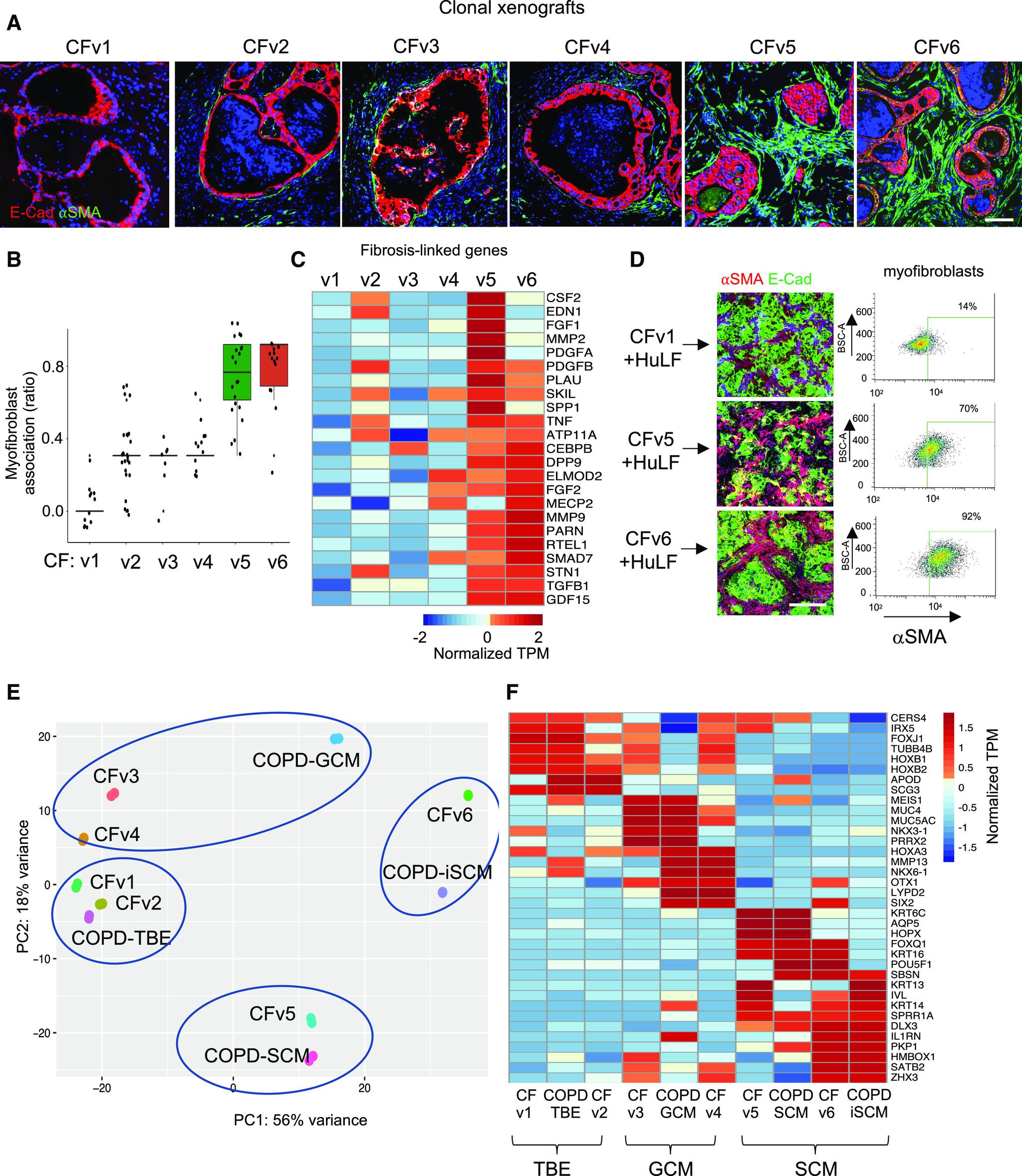
CFTR (cystic fibrosis transmembrane conductance regulator) modulator drugs restore function to mutant channels in patients with cystic fibrosis (CF) and lead to improvements in body mass index and lung function. Although it is anticipated that early childhood treatment with CFTR modulators will significantly delay or even prevent the onset of advanced lung disease, lung neutrophils and inflammatory cytokines remain high in patients with CF with established lung disease despite modulator therapy, underscoring the need to identify and ultimately target the sources of this inflammation in CF lungs. To determine whether CF lungs, like chronic obstructive pulmonary disease (COPD) lungs, harbor potentially pathogenic stem cell "variants" distinct from the normal p63/Krt5 lung stem cells devoted to alveolar fates, to identify specific variants that might contribute to the inflammatory state of CF lungs, and to assess the impact of CFTR genetic complementation or CFTR modulators on the inflammatory variants identified herein. Stem cell cloning technology developed to resolve pathogenic stem cell heterogeneity in COPD and idiopathic pulmonary fibrosis lungs was applied to end-stage lungs of patients with CF (three homozygous CFTR:F508D, one CFTR F508D/L1254X; FEV, 14-30%) undergoing therapeutic lung transplantation. Single-cell-derived clones corresponding to the six stem cell clusters resolved by single-cell RNA sequencing of these libraries were assessed by RNA sequencing and xenografting to monitor inflammation, fibrosis, and mucin secretion. The impact of CFTR activity on these variants after CFTR gene complementation or exposure to CFTR modulators was assessed by molecular and functional studies. End-stage CF lungs display a stem cell heterogeneity marked by five predominant variants in addition to the normal lung stem cell, of which three are proinflammatory both at the level of gene expression and their ability to drive neutrophilic inflammation in xenografts in immunodeficient mice. The proinflammatory functions of these three variants were unallayed by genetic or pharmacological restoration of CFTR activity. The emergence of three proinflammatory stem cell variants in CF lungs may contribute to the persistence of lung inflammation in patients with CF with advanced disease undergoing CFTR modulator therapy.

摘要

CFTR(囊性纤维化跨膜电导调节因子)调节剂药物可恢复囊性纤维化(CF)患者突变通道的功能,并导致体重指数和肺功能的改善。尽管预计 CFTR 调节剂的早期儿童治疗将显著延迟甚至预防晚期肺病的发生,但在接受调节剂治疗的 CF 患者中,尽管接受了调节剂治疗,但肺部中性粒细胞和炎症细胞因子仍然很高,这突显了需要确定并最终针对 CF 肺部炎症的来源。

为了确定 CF 肺部是否像慢性阻塞性肺疾病(COPD)肺部一样,是否存在与专门用于肺泡命运的正常 p63/Krt5 肺干细胞不同的潜在致病性干细胞“变体”,以确定可能导致 CF 肺部炎症状态的特定变体,并评估 CFTR 遗传互补或 CFTR 调节剂对本文鉴定的炎症变体的影响。

应用于 CF(三个纯合 CFTR:F508D,一个 CFTR F508D/L1254X;FEV,14-30%)接受治疗性肺移植的终末期肺病患者的 COPD 和特发性肺纤维化肺部中开发的干细胞克隆技术,用于解决 COPD 和特发性肺纤维化肺部中致病性干细胞异质性的问题。通过 RNA 测序和异种移植来监测炎症、纤维化和粘蛋白分泌,评估这些文库中单细胞 RNA 测序解析的六个干细胞簇对应的单细胞衍生克隆。通过分子和功能研究评估 CFTR 活性对 CFTR 基因互补或暴露于 CFTR 调节剂后这些变体的影响。

除了正常的肺干细胞外,终末期 CF 肺还显示出明显的干细胞异质性,除了正常的肺干细胞外,还有五种主要变体,其中三种在基因表达水平和在免疫缺陷小鼠异种移植中驱动中性粒细胞炎症的能力方面均具有促炎作用。这三种变体的促炎功能不受 CFTR 活性的遗传或药物恢复的影响。

CF 肺部出现三种促炎干细胞变体可能有助于在接受 CFTR 调节剂治疗的晚期疾病 CF 患者中持续存在肺部炎症。

https://cdn.ncbi.nlm.nih.gov/pmc/blobs/3336/10870857/1232b8951909/rccm.202305-0818OCf1.jpg

文献AI研究员

20分钟写一篇综述,助力文献阅读效率提升50倍。

立即体验

用中文搜PubMed

大模型驱动的PubMed中文搜索引擎

马上搜索

文档翻译

学术文献翻译模型,支持多种主流文档格式。

立即体验