Suppr超能文献

EP300 通过 HSPA5 乙酰化促进胰腺癌中的铁死亡。

EP300 promotes ferroptosis via HSPA5 acetylation in pancreatic cancer.

机构信息

DAMP Laboratory, Third Affiliated Hospital of Guangzhou Medical University, Guangzhou, 510150, Guangdong, China.

Guangzhou Municipal and Guangdong Provincial Key Laboratory of Protein Modification and Degradation, Guangzhou Medical University, Guangzhou, 510150, Guangdong, China.

出版信息

Sci Rep. 2023 Sep 11;13(1):15004. doi: 10.1038/s41598-023-42136-8.

Abstract

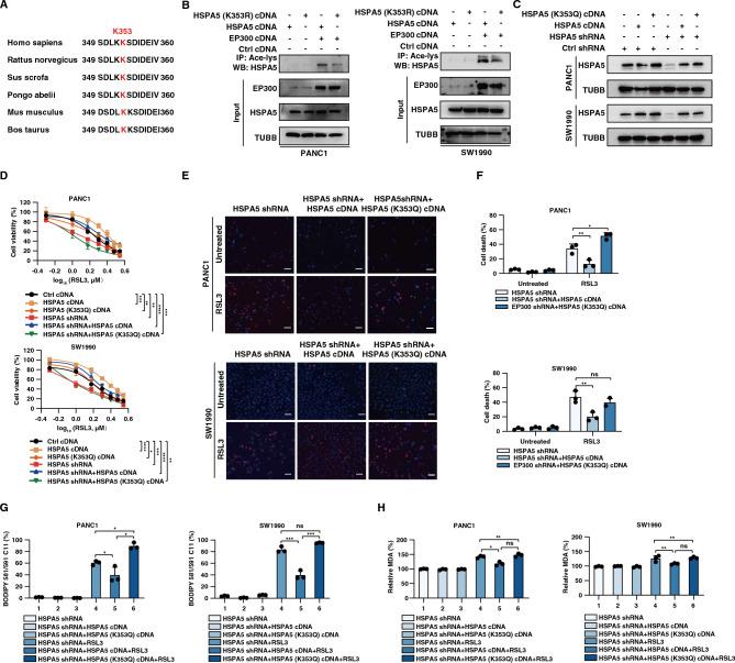
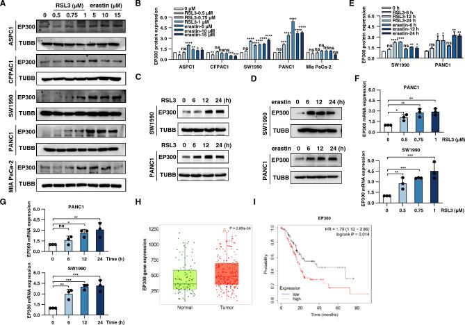
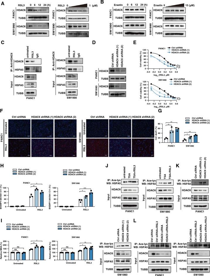
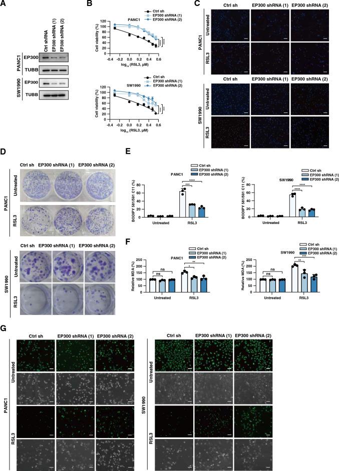
Ferroptosis is a form of regulated cell death characterized by oxidative injury-induced lipid peroxidation. However, the detailed protein post-translational modification regulatory mechanism of ferroptosis remains largely unknown. Here, we report that E1A binding protein P300 (EP300) acetyltransferase promotes ferroptosis in human pancreatic ductal adenocarcinoma (PDAC) cells via the acetylation of heat shock protein family A (Hsp70) member 5 (HSPA5), also known as GRP78 or BIP) on the site of K353. Acetylated HSPA5 loses its ability to inhibit lipid peroxidation and subsequent ferroptotic cell death. Genetic or pharmacological inhibition of EP300-mediated HSPA5 acetylation on K353 increases PDAC cell resistance to ferroptosis. Moreover, histone deacetylase 6 (HDAC6) limits HSPA5 acetylation and subsequent ferroptosis. Collectively, these findings not only identify regulatory pathways for HSPA5 acetylation during ferroptosis, but also highlight promising strategies to increase ferroptosis sensitivity in PDAC cells.

摘要

铁死亡是一种受调控的细胞死亡形式,其特征是氧化损伤诱导的脂质过氧化。然而,铁死亡的详细蛋白质翻译后修饰调控机制在很大程度上仍然未知。在这里,我们报告 E1A 结合蛋白 P300(EP300)乙酰转移酶通过对热休克蛋白家族 A(Hsp70)成员 5(HSPA5),也称为 GRP78 或 BIP)上 K353 位点的乙酰化,促进人胰腺导管腺癌(PDAC)细胞中的铁死亡。乙酰化的 HSPA5 丧失了抑制脂质过氧化和随后铁死亡细胞死亡的能力。遗传或药理学抑制 EP300 介导的 HSPA5 在 K353 上的乙酰化可增加 PDAC 细胞对铁死亡的抗性。此外,组蛋白去乙酰化酶 6(HDAC6)限制 HSPA5 的乙酰化和随后的铁死亡。总之,这些发现不仅确定了铁死亡过程中 HSPA5 乙酰化的调节途径,而且还强调了增加 PDAC 细胞铁死亡敏感性的有希望的策略。

https://cdn.ncbi.nlm.nih.gov/pmc/blobs/21bc/10495396/6ddc4939bae4/41598_2023_42136_Fig1_HTML.jpg

文献AI研究员

20分钟写一篇综述,助力文献阅读效率提升50倍。

立即体验

用中文搜PubMed

大模型驱动的PubMed中文搜索引擎

马上搜索

文档翻译

学术文献翻译模型,支持多种主流文档格式。

立即体验