Suppr超能文献

通过靶向位点阻滞剂增强精氨酸酶-2来抑制人原代巨噬细胞中的促炎信号传导。

Inhibition of pro-inflammatory signaling in human primary macrophages by enhancing arginase-2 via target site blockers.

作者信息

Fitzsimons Stephen, Muñoz-San Martín María, Nally Frances, Dillon Eugene, Fashina Ifeolutembi A, Strowitzki Moritz J, Ramió-Torrentà Lluís, Dowling Jennifer K, De Santi Chiara, McCoy Claire E

机构信息

School of Pharmacy and Biomolecular Science, Royal College of Surgeons in Ireland, 123 St Stephen's Green, Dublin 2, Ireland.

FutureNeuro, SFI Research Centre for Chronic and Rare Neurological Diseases, Royal College of Surgeons in Ireland, 123 St. Stephen's Green, Dublin 2, Ireland.

出版信息

Mol Ther Nucleic Acids. 2023 Aug 22;33:941-959. doi: 10.1016/j.omtn.2023.08.023. eCollection 2023 Sep 12.

Abstract

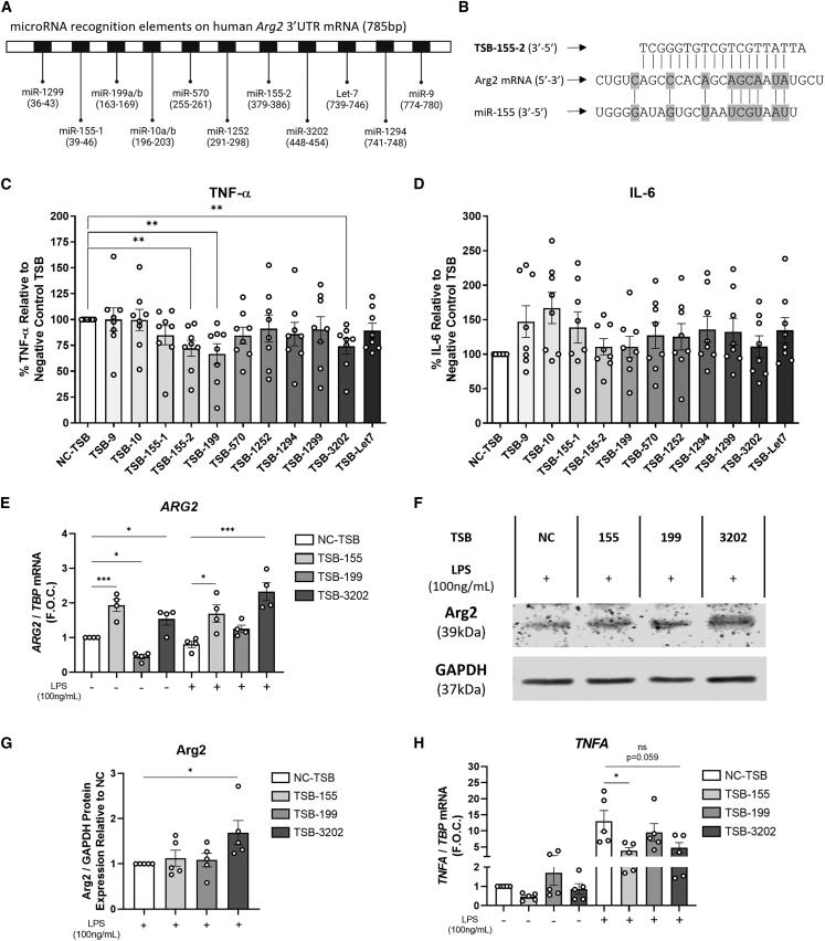
The modulation of macrophage phenotype from a pro-inflammatory to an anti-inflammatory state holds therapeutic potential in the treatment of inflammatory disease. We have previously shown that arginase-2 (Arg2), a mitochondrial enzyme, is a key regulator of the macrophage anti-inflammatory response. Here, we investigate the therapeutic potential of Arg2 enhancement via target site blockers (TSBs) in human macrophages. TSBs are locked nucleic acid antisense oligonucleotides that were specifically designed to protect specific microRNA recognition elements (MREs) in human 3' UTR mRNA. TSBs targeting miR-155 (TSB-155) and miR-3202 (TSB-3202) MREs increased expression in human monocyte-derived macrophages. This resulted in decreased gene expression and cytokine production of TNF-α and CCL2 and, for TSB-3202, in an increase in the anti-inflammatory macrophage marker, CD206. Proteomic analysis demonstrated that a network of pro-inflammatory responsive proteins was modulated by TSBs. bioinformatic analysis predicted that TSB-3202 suppressed upstream pro-inflammatory regulators including STAT-1 while enhancing anti-inflammatory associated proteins. Proteomic data were validated by confirming increased levels of sequestosome-1 and decreased levels of phosphorylated STAT-1 and STAT-1 upon TSB treatment. In conclusion, upregulation of Arg2 by TSBs inhibits pro-inflammatory signaling and is a promising novel therapeutic strategy to modulate inflammatory signaling in human macrophages.

摘要

将巨噬细胞表型从促炎状态调节为抗炎状态在炎症性疾病的治疗中具有治疗潜力。我们之前已经表明,线粒体酶精氨酸酶-2(Arg2)是巨噬细胞抗炎反应的关键调节因子。在此,我们研究了通过靶向位点阻断剂(TSB)增强人巨噬细胞中Arg2的治疗潜力。TSB是锁定核酸反义寡核苷酸,专门设计用于保护人3'UTR mRNA中的特定微小RNA识别元件(MRE)。靶向miR-155(TSB-155)和miR-3202(TSB-3202)MRE的TSB增加了人单核细胞衍生巨噬细胞中的表达。这导致TNF-α和CCL2的基因表达和细胞因子产生减少,对于TSB-3202,抗炎巨噬细胞标志物CD206增加。蛋白质组学分析表明,促炎反应蛋白网络受到TSB的调节。生物信息学分析预测,TSB-3202抑制包括STAT-1在内的上游促炎调节因子,同时增强抗炎相关蛋白。通过确认TSB处理后sequestosome-1水平升高以及磷酸化STAT-1和STAT-1水平降低来验证蛋白质组学数据。总之,TSB上调Arg2可抑制促炎信号传导,是调节人巨噬细胞炎症信号传导的一种有前景的新型治疗策略。

https://cdn.ncbi.nlm.nih.gov/pmc/blobs/6399/10494319/9a8ba8c92084/fx1.jpg

文献AI研究员

20分钟写一篇综述,助力文献阅读效率提升50倍。

立即体验

用中文搜PubMed

大模型驱动的PubMed中文搜索引擎

马上搜索

文档翻译

学术文献翻译模型,支持多种主流文档格式。

立即体验